Suppr超能文献

肠道微生物群调控肠上皮细胞 P-糖蛋白以维持内稳态。

Gut microbiota regulation of P-glycoprotein in the intestinal epithelium in maintenance of homeostasis.

机构信息

Department of Microbiology and Physiological Systems, University of Massachusetts Medical School, Worcester, MA, 01605, USA.

Program in Microbiome Dynamics, University of Massachusetts Medical School, Worcester, MA, 01605, USA.

出版信息

Microbiome. 2021 Sep 7;9(1):183. doi: 10.1186/s40168-021-01137-3.

Abstract

BACKGROUND

P-glycoprotein (P-gp) plays a critical role in protection of the intestinal epithelia by mediating efflux of drugs/xenobiotics from the intestinal mucosa into the gut lumen. Recent studies bring to light that P-gp also confers a critical link in communication between intestinal mucosal barrier function and the innate immune system. Yet, despite knowledge for over 10 years that P-gp plays a central role in gastrointestinal homeostasis, the precise molecular mechanism that controls its functional expression and regulation remains unclear. Here, we assessed how the intestinal microbiome drives P-gp expression and function.

RESULTS

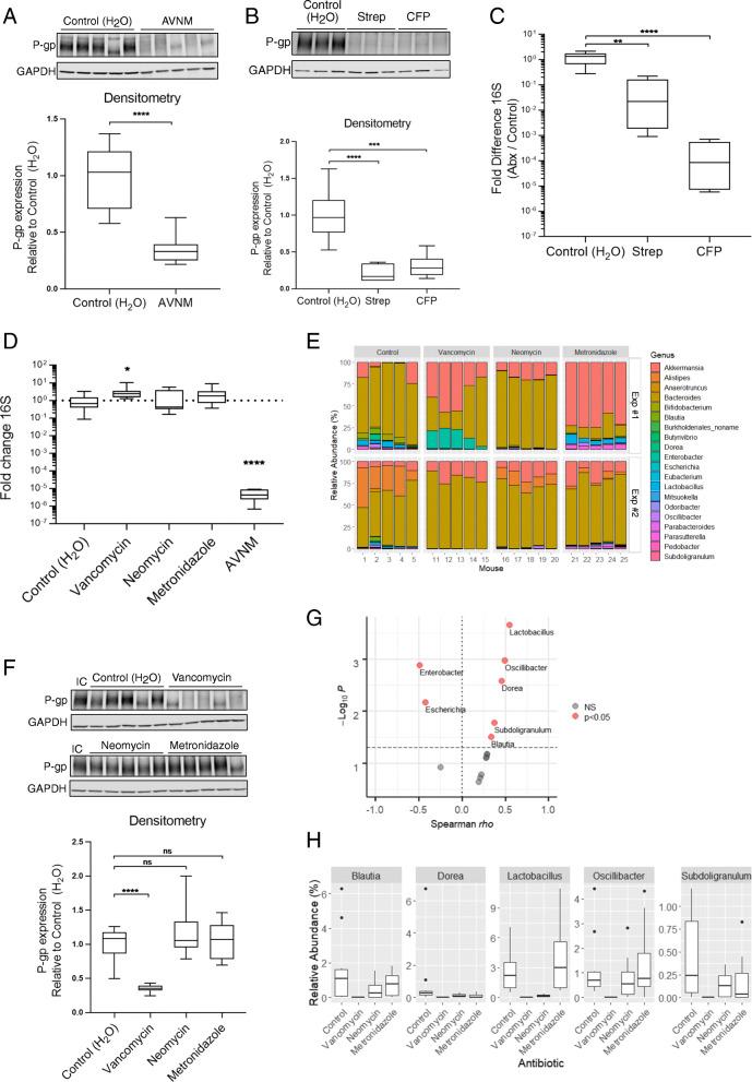
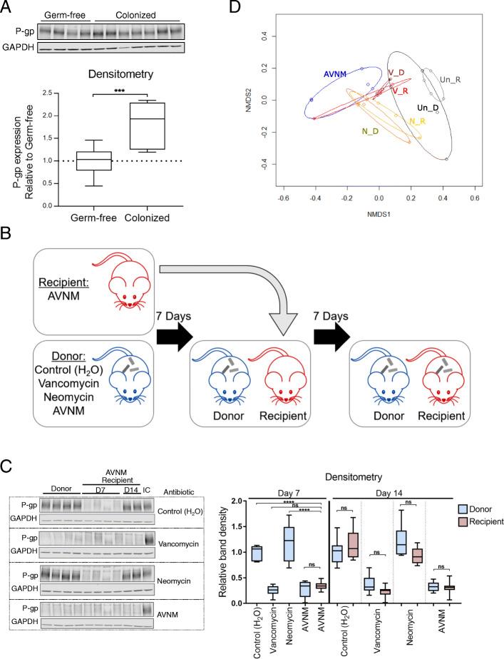
We have identified a "functional core" microbiome of the intestinal gut community, specifically genera within the Clostridia and Bacilli classes, that is necessary and sufficient for P-gp induction in the intestinal epithelium in mouse models. Metagenomic analysis of this core microbial community revealed that short-chain fatty acid and secondary bile acid production positively associate with P-gp expression. We have further shown these two classes of microbiota-derived metabolites synergistically upregulate P-gp expression and function in vitro and in vivo. Moreover, in patients suffering from ulcerative colitis (UC), we find diminished P-gp expression coupled to the reduction of epithelial-derived anti-inflammatory endocannabinoids and luminal content (e.g., microbes or their metabolites) with a reduced capability to induce P-gp expression.

CONCLUSION

Overall, by means of both in vitro and in vivo studies as well as human subject sample analysis, we identify a mechanistic link between cooperative functional outputs of the complex microbial community and modulation of P-gp, an epithelial component, that functions to suppress overactive inflammation to maintain intestinal homeostasis. Hence, our data support a new cross-talk paradigm in microbiome regulation of mucosal inflammation. Video abstract.

摘要

背景

P-糖蛋白(P-gp)通过将药物/外源性物质从肠黏膜中排出到肠腔来介导肠上皮细胞的外流,在保护肠道上皮细胞方面发挥着关键作用。最近的研究表明,P-gp 还在肠道黏膜屏障功能和固有免疫系统之间的通讯中起着关键的联系。然而,尽管人们已经了解 P-gp 在胃肠道稳态中起着核心作用超过 10 年,但控制其功能表达和调节的确切分子机制仍不清楚。在这里,我们评估了肠道微生物组如何驱动 P-gp 的表达和功能。

结果

我们已经确定了肠道肠道微生物群落的“功能核心”,特别是梭菌和芽孢杆菌属的属,这是在小鼠模型中诱导肠道上皮细胞 P-gp 表达所必需和充分的。对这个核心微生物群落的宏基因组分析表明,短链脂肪酸和次级胆汁酸的产生与 P-gp 的表达呈正相关。我们进一步表明,这两类微生物衍生的代谢物在体外和体内协同地上调 P-gp 的表达和功能。此外,在患有溃疡性结肠炎(UC)的患者中,我们发现 P-gp 的表达降低与上皮衍生的抗炎内源性大麻素和腔内容物(例如微生物或其代谢物)的减少相关,并且诱导 P-gp 表达的能力降低。

结论

总之,通过体外和体内研究以及人类样本分析,我们确定了复杂微生物群落的协同功能输出与 P-gp 调节之间的机制联系,P-gp 是一种上皮成分,其功能是抑制过度活跃的炎症以维持肠道内稳态。因此,我们的数据支持了微生物群调控黏膜炎症的新的串扰范例。视频摘要。

https://cdn.ncbi.nlm.nih.gov/pmc/blobs/6a4e/8425172/dec9802b67ff/40168_2021_1137_Fig1_HTML.jpg

文献AI研究员

20分钟写一篇综述,助力文献阅读效率提升50倍。

立即体验

用中文搜PubMed

大模型驱动的PubMed中文搜索引擎

马上搜索

文档翻译

学术文献翻译模型,支持多种主流文档格式。

立即体验