Suppr超能文献

CD73 修饰的人脐带间充质干细胞来源的细胞外囊泡减轻脊髓损伤后的炎症反应。

Extracellular vesicles derived from CD73 modified human umbilical cord mesenchymal stem cells ameliorate inflammation after spinal cord injury.

机构信息

Department of Orthopedics, Shanghai Changhai Hospital, Naval Medical University, Shanghai, 200433, China.

Basic Medicine College, Naval Medical University, Shanghai, 200433, China.

出版信息

J Nanobiotechnology. 2021 Sep 8;19(1):274. doi: 10.1186/s12951-021-01022-z.

Abstract

BACKGROUND

Spinal cord injury (SCI) is an inflammatory condition, and excessive adenosine triphosphate (ATP) is released into the extracellular space, which can be catabolized into adenosine by CD73. Extracellular vesicles have been designed as nano drug carriers in many diseases. However, their impacts on delivery of CD73 after SCI are not yet known. We aimed to construct CD73 modified extracellular vesicles and explore the anti-inflammatory effects after SCI.

METHODS

CD73 engineered extracellular vesicles (CD73+ hucMSC-EVs) were firstly established, which were derived from human umbilical cord mesenchymal stem cells (hucMSCs) transduced by lentiviral vectors to upregulate the expression of CD73. Effects of CD73+ hucMSC-EVs on hydrolyzing ATP into adenosine were detected. The polarization of M2/M1 was verified by immunofluorescence. Furthermore, A2aR and AR inhibitors and A2bR knockdown cells were used to investigate the activated adenosine receptor. Biomarkers of microglia and levels of cAMP/PKA were also detected. Repetitively in vivo study, morphology staining, flow cytometry, cytokine analysis, and ELISA assay, were also applied for verifications.

RESULTS

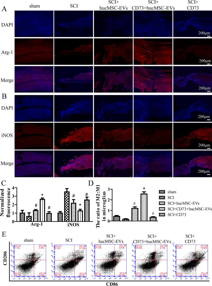
CD73+ hucMSC-EVs reduced concentration of ATP and promoted the level of adenosine. In vitro experiments, CD73+ hucMSC-EVs increased macrophages/microglia M2:M1 polarization, activated adenosine 2b receptor (A2bR), and then promoted cAMP/PKA signaling pathway. In mice using model of thoracic spinal cord contusion injury, CD73+ hucMSC-EVs improved the functional recovery after SCI through decreasing the content of ATP in cerebrospinal fluid and improving the polarization from M1 to M2 phenotype. Thus, the cascaded pro-inflammatory cytokines were downregulated, such as TNF-α, IL-1β, and IL-6, while the anti-inflammatory cytokines were upregulated, such as IL-10 and IL-4.

CONCLUSIONS

CD73+ hucMSC-EVs ameliorated inflammation after spinal cord injury by reducing extracellular ATP, promoting A2bR/cAMP/PKA pathway and M2/M1 polarization. CD73+ hucMSC-EVs might be promising nano drugs for clinical application in SCI therapy.

摘要

背景

脊髓损伤(SCI)是一种炎症状态,细胞外空间中会释放过多的三磷酸腺苷(ATP),其可被 CD73 代谢为腺苷。细胞外囊泡已被设计为许多疾病的纳米药物载体。然而,它们对 SCI 后 CD73 传递的影响尚不清楚。我们旨在构建 CD73 修饰的细胞外囊泡并探索其 SCI 后的抗炎作用。

方法

首先建立 CD73 工程细胞外囊泡(CD73+hucMSC-EVs),其来源于转导慢病毒载体以上调 CD73 表达的人脐带间充质干细胞(hucMSCs)。检测 CD73+hucMSC-EVs 将 ATP 水解为腺苷的作用。通过免疫荧光验证 M2/M1 的极化。此外,还使用 A2aR 和 AR 抑制剂和 A2bR 敲低细胞来研究激活的腺苷受体。还检测了小胶质细胞的生物标志物和 cAMP/PKA 水平。还进行了重复的体内研究、形态染色、流式细胞术、细胞因子分析和 ELISA 测定以进行验证。

结果

CD73+hucMSC-EVs 降低了 ATP 浓度并促进了腺苷水平。体外实验表明,CD73+hucMSC-EVs 增加了巨噬细胞/小胶质细胞 M2:M1 极化,激活了腺苷 2b 受体(A2bR),并随后促进了 cAMP/PKA 信号通路。在使用胸段脊髓挫伤损伤模型的小鼠中,CD73+hucMSC-EVs 通过降低脑脊液中 ATP 的含量和改善从 M1 到 M2 表型的极化来改善 SCI 后的功能恢复。因此,级联促炎细胞因子下调,如 TNF-α、IL-1β 和 IL-6,而抗炎细胞因子上调,如 IL-10 和 IL-4。

结论

CD73+hucMSC-EVs 通过减少细胞外 ATP、促进 A2bR/cAMP/PKA 通路和 M2/M1 极化来改善脊髓损伤后的炎症。CD73+hucMSC-EVs 可能是治疗 SCI 临床应用有前途的纳米药物。

https://cdn.ncbi.nlm.nih.gov/pmc/blobs/8b2c/8425042/fddd553ad080/12951_2021_1022_Fig1_HTML.jpg

文献AI研究员

20分钟写一篇综述,助力文献阅读效率提升50倍。

立即体验

用中文搜PubMed

大模型驱动的PubMed中文搜索引擎

马上搜索

文档翻译

学术文献翻译模型,支持多种主流文档格式。

立即体验