Suppr超能文献

STIM1 SOARα2 结构域的缺陷影响 CRAC 通道激活级联中的多个步骤。

Defects in the STIM1 SOARα2 domain affect multiple steps in the CRAC channel activation cascade.

机构信息

Institute of Biophysics, Johannes Kepler University Linz, Gruberstrasse 40, 4020, Linz, Austria.

Institute of Theoretical Physics, Johannes Kepler University Linz, Altenbergerstraße 69, 4040, Linz, Austria.

出版信息

Cell Mol Life Sci. 2021 Oct;78(19-20):6645-6667. doi: 10.1007/s00018-021-03933-4. Epub 2021 Sep 8.

Abstract

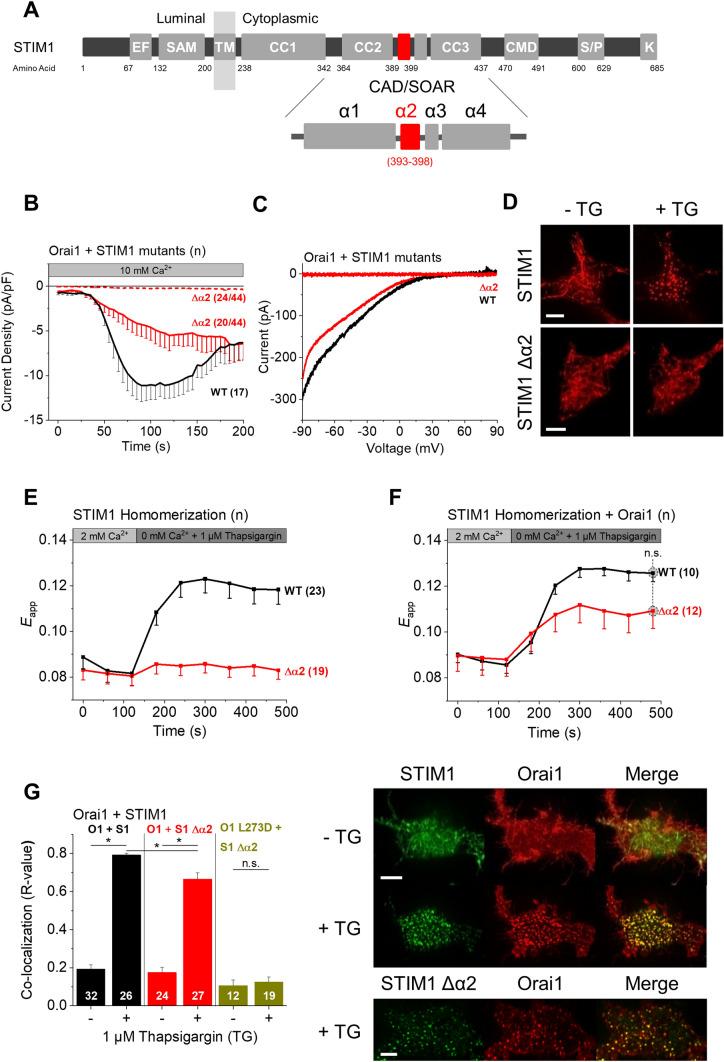
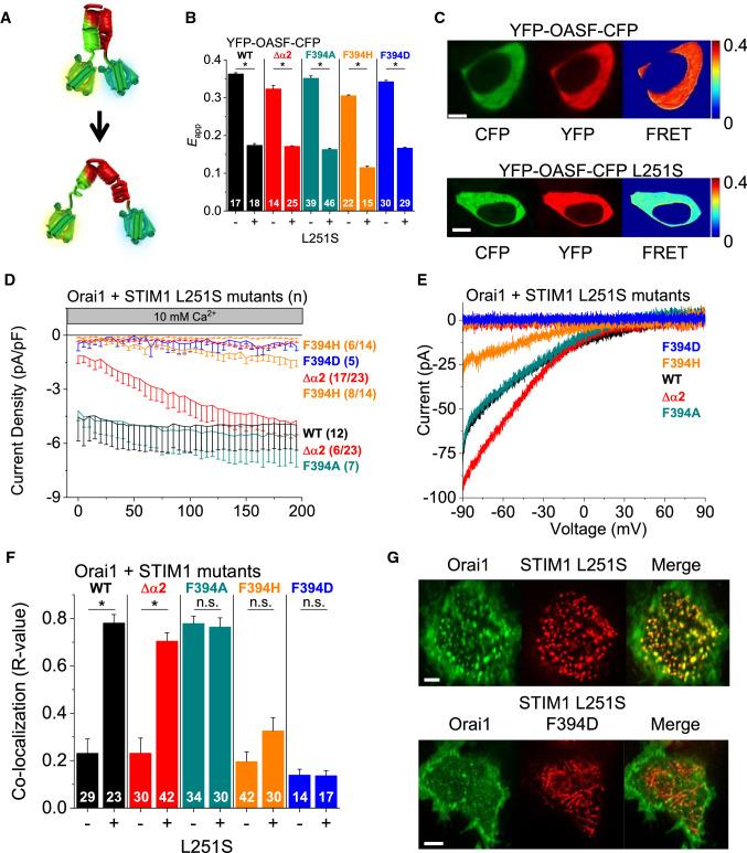
The calcium release-activated calcium (CRAC) channel consists of STIM1, a Ca sensor in the endoplasmic reticulum (ER), and Orai1, the Ca ion channel in the plasma membrane. Ca store depletion triggers conformational changes and oligomerization of STIM1 proteins and their direct interaction with Orai1. Structural alterations include the transition of STIM1 C-terminus from a folded to an extended conformation thereby exposing CAD (CRAC activation domain)/SOAR (STIM1-Orai1 activation region) for coupling to Orai1. In this study, we discovered that different point mutations of F394 in the small alpha helical segment (STIM1 α2) within the CAD/SOAR apex entail a rich plethora of effects on diverse STIM1 activation steps. An alanine substitution (STIM1 F394A) destabilized the STIM1 quiescent state, as evident from its constitutive activity. Single point mutation to hydrophilic, charged amino acids (STIM1 F394D, STIM1 F394K) impaired STIM1 homomerization and subsequent Orai1 activation. MD simulations suggest that their loss of homomerization may arise from altered formation of the CC1α1-SOAR/CAD interface and potential electrostatic interactions with lipid headgroups in the ER membrane. Consistent with these findings, we provide experimental evidence that the perturbing effects of F394D depend on the distance of the apex from the ER membrane. Taken together, our results suggest that the CAD/SOAR apex is in the immediate vicinity of the ER membrane in the STIM1 quiescent state and that different mutations therein can impact the STIM1/Orai1 activation cascade in various manners. Legend: Upon intracellular Ca store depletion of the endoplasmic reticulum (ER), Ca dissociates from STIM1. As a result, STIM1 adopts an elongated conformation and elicits Ca influx from the extracellular matrix (EM) into the cell due to binding to and activation of Ca-selective Orai1 channels (left). The effects of three point mutations within the SOARα2 domain highlight the manifold roles of this region in the STIM1/Orai1 activation cascade: STIM1 F394A is active irrespective of the intracellular ER Ca store level, but activates Orai1 channels to a reduced extent (middle). On the other hand, STIM1 F394D/K cannot adopt an elongated conformation upon Ca store-depletion due to altered formation of the CC1α1-SOAR/CAD interface and/or electrostatic interaction of the respective side-chain charge with corresponding opposite charges on lipid headgroups in the ER membrane (right).

摘要

钙释放激活钙 (CRAC) 通道由内质网 (ER) 中的钙传感器 STIM1 和质膜中的钙离子通道 Orai1 组成。钙储存耗尽会触发 STIM1 蛋白构象改变和寡聚化及其与 Orai1 的直接相互作用。结构改变包括 STIM1 C 端从折叠构象转变为伸展构象,从而暴露 CAD(CRAC 激活结构域)/SOAR(STIM1-Orai1 激活区域)以与 Orai1 偶联。在这项研究中,我们发现 CAD/SOAR 顶端内小 α 螺旋结构域(STIM1 α2)中 F394 不同点突变对各种 STIM1 激活步骤产生了丰富的影响。丙氨酸取代(STIM1 F394A)使 STIM1 静息状态不稳定,这从其组成性活性中显而易见。单点突变为亲水性、带电荷的氨基酸(STIM1 F394D、STIM1 F394K)会损害 STIM1 同源二聚体形成和随后的 Orai1 激活。MD 模拟表明,它们同源二聚体形成的丧失可能是由于 CC1α1-SOAR/CAD 界面的形成改变以及与 ER 膜中脂质头部基团的潜在静电相互作用所致。与这些发现一致,我们提供了实验证据表明,F394D 的干扰作用取决于顶端与 ER 膜的距离。总之,我们的结果表明,在 STIM1 静息状态下,CAD/SOAR 顶端位于 ER 膜的附近,并且其中的不同突变可以以各种方式影响 STIM1/Orai1 激活级联。图例:内质网 (ER) 中的细胞内钙储存耗尽时,钙与 STIM1 分离。结果,STIM1 采用伸长构象,并由于与钙选择性 Orai1 通道结合和激活,将细胞外基质 (EM) 中的钙内流入细胞(左)。SOARα2 结构域内三个点突变的影响突出了该区域在 STIM1/Orai1 激活级联中的多种作用:STIM1 F394A 无论细胞内 ER 钙储存水平如何都具有活性,但激活 Orai1 通道的程度降低(中)。另一方面,由于 CC1α1-SOAR/CAD 界面形成改变和/或相应侧链电荷与 ER 膜中脂质头部基团的对应相反电荷的静电相互作用,STIM1 F394D/K 在钙储存耗尽时不能采用伸长构象(右)。

https://cdn.ncbi.nlm.nih.gov/pmc/blobs/2020/11072211/4d46fe9a0cff/18_2021_3933_Fig1_HTML.jpg

文献AI研究员

20分钟写一篇综述,助力文献阅读效率提升50倍。

立即体验

用中文搜PubMed

大模型驱动的PubMed中文搜索引擎

马上搜索

文档翻译

学术文献翻译模型,支持多种主流文档格式。

立即体验