Suppr超能文献

丹参酮IIA磺酸钠通过调节血管生成改善脑缺血损伤。

Sodium tanshinone IIA sulfonate ameliorates cerebral ischemic injury through regulation of angiogenesis.

作者信息

Xu Jiazhen, Zhang Pei, Chen Yao, Xu Yulan, Luan Pengwei, Zhu Yuying, Zhang Jiange

机构信息

Research Center of Chiral Drugs, Innovation Research Institute of Traditional Chinese Medicine, Shanghai University of Traditional Chinese Medicine, Shanghai 201203, P.R. China.

Institute of Drug Discovery and Development, School of Pharmaceutical Sciences, Zhengzhou University, Zhengzhou, Henan 450001, P.R. China.

出版信息

Exp Ther Med. 2021 Oct;22(4):1122. doi: 10.3892/etm.2021.10556. Epub 2021 Aug 4.

Abstract

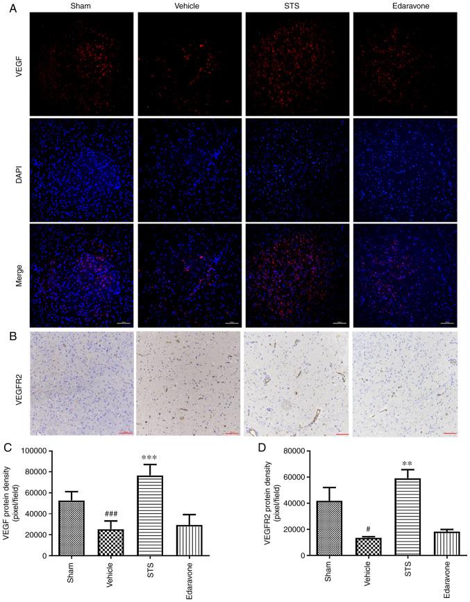
Vascular remodeling and neuroprotection are two major adaptable methods for treating ischemic stroke. Edaravone is a protective agent for the treatment of stroke and was used as a positive control in the present study. Sodium tanshinone IIA sulfonate (STS) has demonstrated therapeutic clinical effects in cerebral infarction in China, while its mechanisms of action in ischemic stroke have remained elusive. The angiogenesis and neuroprotective effects of STS were evaluated in a rat model induced by middle cerebral artery occlusion and 3 days of reperfusion. When used at the same dose, the magnitude of the therapeutic effect of STS was similar to that of edaravone in terms of decreased blood-brain barrier damage as indicated by reduced Evans blue leakage, improved neurological deficits, alleviated cerebral edema and inhibition of histopathological changes caused by ischemia/reperfusion. The TUNEL assay demonstrated that the ability of STS to inhibit neuronal apoptosis was equivalent to that of edaravone. Immunofluorescence detection of CD31 and α-smooth muscle actin indicated that the vascular density was significantly reduced in the vehicle group compared with that in the sham operation group, STS increased the microvessel density in the ischemic area. Furthermore, in the vehicle group the protein expression of vascular endothelial growth factor (VEGF) and VEGF receptor 2 (VEGFR) as determined by fluorescence microscopy and immunohistochemistry was significantly reduced compared with that in the sham group. However, STS promoted their expression compared to the vehicle group respectively, and increaed the mRNA expression of VEGF, VEGFR, CD31 and angiopoietin-1 as determined by reverse transcription-quantitative PCR, but these changes were not significant or not present for edaravone apart from Ang-1. In conclusion, STS protected against ischemic brain injury by promoting angiogenesis in ischemic areas and inhibiting neuronal apoptosis. These results provide a potential treatment for stroke recovery.

摘要

血管重塑和神经保护是治疗缺血性中风的两种主要适应性方法。依达拉奉是一种治疗中风的保护剂,在本研究中用作阳性对照。丹参酮ⅡA磺酸钠(STS)在中国已显示出对脑梗死的临床治疗效果,但其在缺血性中风中的作用机制仍不清楚。在大脑中动脉闭塞诱导并再灌注3天的大鼠模型中评估了STS的血管生成和神经保护作用。当以相同剂量使用时,就伊文思蓝渗漏减少所表明的血脑屏障损伤减轻、神经功能缺损改善、脑水肿减轻以及缺血/再灌注引起的组织病理学变化抑制而言,STS的治疗效果幅度与依达拉奉相似。TUNEL分析表明,STS抑制神经元凋亡的能力与依达拉奉相当。CD31和α-平滑肌肌动蛋白的免疫荧光检测表明,与假手术组相比,载体组的血管密度显著降低,STS增加了缺血区域的微血管密度。此外,与假手术组相比,通过荧光显微镜和免疫组织化学测定,载体组中血管内皮生长因子(VEGF)和VEGF受体2(VEGFR)的蛋白表达显著降低。然而,与载体组相比,STS分别促进了它们的表达,并通过逆转录-定量PCR测定增加了VEGF、VEGFR、CD31和血管生成素-1的mRNA表达,但除了Ang-1外,依达拉奉的这些变化不显著或不存在。总之,STS通过促进缺血区域的血管生成和抑制神经元凋亡来保护免受缺血性脑损伤。这些结果为中风恢复提供了一种潜在的治疗方法。

https://cdn.ncbi.nlm.nih.gov/pmc/blobs/3bf8/8383733/4ad9c13148f3/etm-22-04-10556-g00.jpg

文献AI研究员

20分钟写一篇综述,助力文献阅读效率提升50倍。

立即体验

用中文搜PubMed

大模型驱动的PubMed中文搜索引擎

马上搜索

文档翻译

学术文献翻译模型,支持多种主流文档格式。

立即体验