Suppr超能文献

微小RNA-221通过调控PTEN来调节急性淋巴细胞白血病中的细胞活性和细胞凋亡。

MicroRNA-221 regulates cell activity and apoptosis in acute lymphoblastic leukemia via regulating PTEN.

作者信息

Zhang Lingyan, Bu Zibin, Shen Juan, Shang Liping, Chen Yuanyuan, Zhang Ping, Wang Yan

机构信息

Department of Hematology and Oncology, The Children's Hospital, Zhejiang University School of Medicine, National Clinical Research Center For Child Health, Hangzhou, Zhejiang 310003, P.R. China.

出版信息

Exp Ther Med. 2021 Oct;22(4):1133. doi: 10.3892/etm.2021.10567. Epub 2021 Aug 6.

Abstract

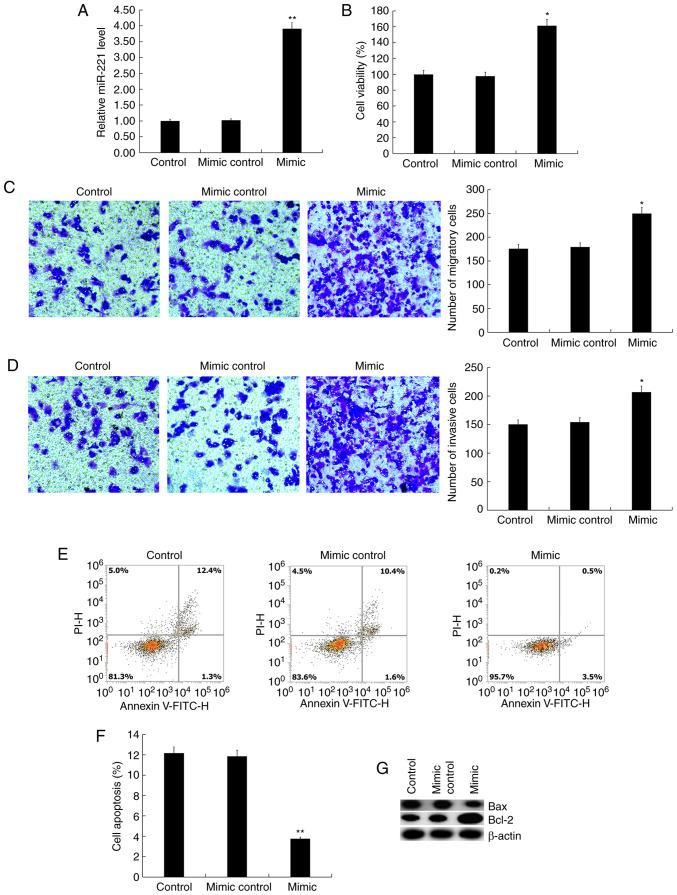
T cell acute lymphoblastic leukemia (T-ALL), an aggressive and heterogeneous malignancy originating from T cell precursors (thymocytes), accounts for ~15% of all ALL cases in children and for ~25% in adults. The present study aimed to investigate the role of microRNA-221 (miR-221) in the regulation of cell viability and apoptosis of human T-ALL cells and its related regulatory mechanisms. To perform this investigation, miR-221 was upregulated or knocked down in human T-ALL cells (Jurkat cells) using miR-221 mimic or inhibitor, respectively. Then, cell viability was determined using a 3-(4,5-dimethylthiahiazol-2-y1)-2,5-diphenytetrazolium bromide assay, cell invasion and migration were analyzed via Transwell assays, and cell apoptosis was detected using flow cytometry. It was found that transfection with a miR-221 inhibitor significantly inhibited Jurkat cell viability, migration and invasion, and induced Jurkat cell apoptosis. Whereas, transfection with the miR-221 mimic resulted in the opposite effects. Besides, the results showed that phosphatase and tensin homologue deleted on chromosome 10 (PTEN) was a target of miR-221. Moreover, it was observed that the effects of the miR-221 inhibitor on Jurkat cell viability, migration and invasion, and cell apoptosis were significantly eliminated by PTEN-small interfering RNA. In addition, it was shown that the phosphatidylinositol 3-kinase/AKT pathway was involved in the effect of miR-221 on Jurkat cells. In conclusion, the data indicated that miR-221 existed as an oncogene in T-ALL, and its downregulation could inhibit the development of ALL by targeting PTEN. Therefore, miR-221 may be a novel potential therapeutic target for ALL.

摘要

T细胞急性淋巴细胞白血病(T-ALL)是一种起源于T细胞前体(胸腺细胞)的侵袭性异质性恶性肿瘤,约占儿童所有ALL病例的15%,在成人中约占25%。本研究旨在探讨微小RNA-221(miR-221)在调节人T-ALL细胞活力和凋亡中的作用及其相关调控机制。为进行此项研究,分别使用miR-221模拟物或抑制剂在人T-ALL细胞(Jurkat细胞)中上调或敲低miR-221。然后,使用3-(4,5-二甲基噻唑-2-基)-2,5-二苯基四氮唑溴盐法测定细胞活力,通过Transwell实验分析细胞侵袭和迁移,并使用流式细胞术检测细胞凋亡。结果发现,用miR-221抑制剂转染可显著抑制Jurkat细胞活力、迁移和侵袭,并诱导Jurkat细胞凋亡。而用miR-221模拟物转染则产生相反的效果。此外,结果表明10号染色体缺失的磷酸酶和张力蛋白同源物(PTEN)是miR-221的靶标。而且,观察到PTEN小干扰RNA可显著消除miR-221抑制剂对Jurkat细胞活力、迁移和侵袭以及细胞凋亡的影响。此外,结果表明磷脂酰肌醇3-激酶/AKT信号通路参与了miR-221对Jurkat细胞的作用。总之,数据表明miR-221在T-ALL中作为癌基因存在,其下调可通过靶向PTEN抑制ALL的发展。因此,miR-221可能是ALL的一个新的潜在治疗靶点。

https://cdn.ncbi.nlm.nih.gov/pmc/blobs/c0a7/8383336/29e5d1fdda43/etm-22-04-10567-g00.jpg

文献AI研究员

20分钟写一篇综述,助力文献阅读效率提升50倍。

立即体验

用中文搜PubMed

大模型驱动的PubMed中文搜索引擎

马上搜索

文档翻译

学术文献翻译模型,支持多种主流文档格式。

立即体验