Suppr超能文献

先前存在的 T 细胞介导的对 SARS-CoV-2 的交叉反应不能仅仅用先前接触过地方性人类冠状病毒来解释。

Pre-existing T cell-mediated cross-reactivity to SARS-CoV-2 cannot solely be explained by prior exposure to endemic human coronaviruses.

机构信息

UCL Genetics Institute, University College London, Gower Street, London WC1E 6BT, United Kingdom.

UCL Genetics Institute, University College London, Gower Street, London WC1E 6BT, United Kingdom.

出版信息

Infect Genet Evol. 2021 Nov;95:105075. doi: 10.1016/j.meegid.2021.105075. Epub 2021 Sep 10.

Abstract

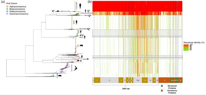
T-cell-mediated immunity to SARS-CoV-2-derived peptides in individuals unexposed to SARS-CoV-2 has been previously reported. This pre-existing immunity was suggested to largely derive from prior exposure to 'common cold' endemic human coronaviruses (HCoVs). To test this, we characterised the sequence homology of SARS-CoV-2-derived T-cell epitopes reported in the literature across the full proteome of the Coronaviridae family. 54.8% of these epitopes had no homology to any of the HCoVs. Further, the proportion of SARS-CoV-2-derived epitopes with any level of sequence homology to the proteins encoded by any of the coronaviruses tested is well-predicted by their alignment-free phylogenetic distance to SARS-CoV-2 (Pearson's r = -0.958). No coronavirus in our dataset showed a significant excess of T-cell epitope homology relative to the proportion of expected random matches, given their genetic similarity to SARS-CoV-2. Our findings suggest that prior exposure to human or animal-associated coronaviruses cannot completely explain the T-cell repertoire in unexposed individuals that recognise SARS-CoV-2 cross-reactive epitopes.

摘要

先前已有报道称,未接触过 SARS-CoV-2 的个体对 SARS-CoV-2 衍生肽具有 T 细胞介导的免疫应答。这种预先存在的免疫应答被认为主要源自先前暴露于“普通感冒”地方性人类冠状病毒(HCoV)。为了验证这一点,我们对文献中报道的 SARS-CoV-2 衍生 T 细胞表位进行了特征描述,这些表位跨越了冠状病毒科的整个蛋白质组。这些表位中,有 54.8%与任何 HCoV 均无同源性。此外,SARS-CoV-2 衍生的表位与任何冠状病毒所编码的蛋白质之间的序列同源性比例,与其与 SARS-CoV-2 的无比对系统发育距离高度相关(Pearson r = -0.958)。在我们的数据集内,没有任何冠状病毒相对于 SARS-CoV-2 的遗传相似性表现出与预期随机匹配比例相比显著过量的 T 细胞表位同源性。我们的研究结果表明,先前暴露于人类或动物相关冠状病毒并不能完全解释未接触过 SARS-CoV-2 的个体中识别 SARS-CoV-2 交叉反应表位的 T 细胞库。

https://cdn.ncbi.nlm.nih.gov/pmc/blobs/9d8f/8543069/8f920b9fb2fc/gr1.jpg

文献AI研究员

20分钟写一篇综述,助力文献阅读效率提升50倍。

立即体验

用中文搜PubMed

大模型驱动的PubMed中文搜索引擎

马上搜索

文档翻译

学术文献翻译模型,支持多种主流文档格式。

立即体验