Suppr超能文献

miR-139-5p/CCT5 轴在肝细胞癌中的作用:生物信息学分析。

Roles of the miR-139-5p/CCT5 axis in hepatocellular carcinoma: a bioinformatic analysis.

机构信息

Department of Pathology, Shanghai Public Health Clinical Center, Fudan University, Shanghai 201508, China.

Department of Integrative Medicine, Shanghai Public Health Clinical Center, Fudan University, Shanghai 201508, China.

出版信息

Int J Med Sci. 2021 Aug 25;18(15):3556-3564. doi: 10.7150/ijms.57504. eCollection 2021.

Abstract

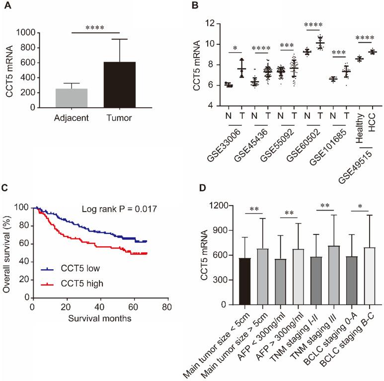
MiRNAs are pivotal regulators involved in proliferation, apoptosis, invasion, metastasis, epithelial-mesenchymal transition (EMT), angiogenesis, drug resistance and autophagy in hepatocellular carcinoma (HCC). The aim of this study was to investigate the influence of miR-139-5p and its target genes on the outcomes of HCC. Survival analysis of miR-139-5p in HCC was conducted in Kaplan-Meier plotter. Target genes of miR-139-5p were identified in TargetScan, miRTarBase and starBase. Gene Expression Omnibus (GEO) series were used for the validation of miR-139-5p target genes. Cox proportional regression model was also established. In Kaplan-Meier plotter, 163 HCC patients were included. MiR-139-5p downregulation was significantly associated with unfavorable overall survival (OS) and disease-free survival (DFS) in HCC patients (all < 0.001). MiR-139-5p was significantly downregulated in HCC tumors and human hepatoma cell lines (all < 0.05). As a target gene of miR-139-5p, CCT5 was overexpressed in HCC tumor tissues and peripheral blood mononuclear cells (all < 0.05). A negative correlation between CCT5 and miR-139-5p was found in TCGA dataset. CCT5 overexpression was significantly associated with worse OS in HCC patients ( < 0.001), which was validated in the GSE14520 dataset ( = 0.017). CCT5 mRNA was significantly overexpressed in HCC patients with alpha-fetoprotein (AFP) > 300 ng/ml, BCLC staging B-C, TNM staging III and main tumor size > 5 cm (all < 0.05). According to the Cox regression model of CCT5-interacting genes, HCC patients with high risk had poor OS compared to those with low risk in the TCGA dataset ( < 0.001), with the 1-year, 3-year, and 5-year ROC curves of an area under the curve (AUC) equal to 0.704, 0.662, and 0.631, respectively. MiR-139-5p suppresses HCC tumor aggression and conversely correlated with CCT5. The miR-139-5p/CCT5 axis might perform crucial functions in the development of HCC.

摘要

miRNAs 是参与肝癌(HCC)增殖、凋亡、侵袭、转移、上皮间质转化(EMT)、血管生成、耐药和自噬的关键调节因子。本研究旨在探讨 miR-139-5p 及其靶基因对 HCC 结局的影响。在 Kaplan-Meier plotter 中进行 HCC 中 miR-139-5p 的生存分析。在 TargetScan、miRTarBase 和 starBase 中鉴定 miR-139-5p 的靶基因。使用基因表达综合数据库(GEO)系列验证 miR-139-5p 的靶基因。还建立了 Cox 比例风险回归模型。在 Kaplan-Meier plotter 中,纳入了 163 例 HCC 患者。miR-139-5p 下调与 HCC 患者的不良总生存期(OS)和无病生存期(DFS)显著相关(均<0.001)。miR-139-5p 在 HCC 肿瘤和人肝癌细胞系中均显著下调(均<0.05)。作为 miR-139-5p 的靶基因,CCT5 在 HCC 肿瘤组织和外周血单核细胞中均过表达(均<0.05)。在 TCGA 数据集发现 CCT5 与 miR-139-5p 之间存在负相关。CCT5 过表达与 HCC 患者的 OS 较差显著相关(<0.001),在 GSE14520 数据集得到验证(=0.017)。在 AFP>300ng/ml、BCLC 分期 B-C、TNM 分期 III 和主肿瘤大小>5cm 的 HCC 患者中,CCT5mRNA 均显著过表达(均<0.05)。根据 CCT5 相互作用基因的 Cox 回归模型,在 TCGA 数据集中,高危 HCC 患者的 OS 明显低于低危患者(<0.001),其 1 年、3 年和 5 年 AUC 的 ROC 曲线分别为 0.704、0.662 和 0.631。miR-139-5p 抑制 HCC 肿瘤侵袭,与 CCT5 呈负相关。miR-139-5p/CCT5 轴可能在 HCC 的发展中发挥关键作用。

https://cdn.ncbi.nlm.nih.gov/pmc/blobs/997a/8436101/0582adde81e5/ijmsv18p3556g001.jpg

文献AI研究员

20分钟写一篇综述,助力文献阅读效率提升50倍。

立即体验

用中文搜PubMed

大模型驱动的PubMed中文搜索引擎

马上搜索

文档翻译

学术文献翻译模型,支持多种主流文档格式。

立即体验