Suppr超能文献

一种用于体内成像应用的新型抗氧化剂麦硫因 PET 放射性配体。

A novel antioxidant ergothioneine PET radioligand for in vivo imaging applications.

机构信息

Vanderbilt University Institute of Imaging Science, Vanderbilt University Medical Center, Nashville, TN, 37232, USA.

Department of Radiology and Radiological Sciences, Vanderbilt University Medical Center, Nashville, TN, 37232, USA.

出版信息

Sci Rep. 2021 Sep 16;11(1):18450. doi: 10.1038/s41598-021-97925-w.

Abstract

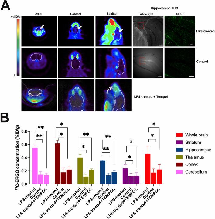
Ergothioneine (ERGO) is a rare amino acid mostly found in fungi, including mushrooms, with recognized antioxidant activity to protect tissues from damage by reactive oxygen species (ROS) components. Prior to this publication, the biodistribution of ERGO has been performed solely in vitro using extracted tissues. The aim of this study was to develop a feasible chemistry for the synthesis of an ERGO PET radioligand, [C]ERGO, to facilitate in vivo study. The radioligand probe was synthesized with identical structure to ERGO by employing an orthogonal protection/deprotection approach. [C]methylation of the precursor was performed via [C]CHOTf to provide [C]ERGO radioligand. The [C]ERGO was isolated by RP-HPLC with a molar activity of 690 TBq/mmol. To demonstrate the biodistribution of the radioligand, we administered approximately 37 MBq/0.1 mL in 5XFAD mice, a mouse model of Alzheimer's disease via the tail vein. The distribution of ERGO in the brain was monitored using 90-min dynamic PET scans. The delivery and specific retention of [C]ERGO in an LPS-mediated neuroinflammation mouse model was also demonstrated. For the pharmacokinetic study, the concentration of the compound in the serum started to decrease 10 min after injection while starting to distribute in other peripheral tissues. In particular, a significant amount of the compound was found in the eyes and small intestine. The radioligand was also distributed in several regions of the brain of 5XFAD mice, and the signal remained strong 30 min post-injection. This is the first time the biodistribution of this antioxidant and rare amino acid has been demonstrated in a preclinical mouse model in a highly sensitive and non-invasive manner.

摘要

ergothioneine (ergo) 是一种稀有的氨基酸,主要存在于真菌中,包括蘑菇,具有公认的抗氧化活性,可保护组织免受活性氧 (ros) 成分的损伤。在本出版物之前,ergo 的生物分布仅在体外使用提取的组织进行过研究。本研究的目的是开发一种可行的化学合成方法,用于合成 ergo pet 放射性配体 [c]ergo,以促进体内研究。该放射性配体探针通过采用正交保护/脱保护方法,与 ergo 具有相同的结构进行合成。通过 [c]chotf 对前体进行 [c] 甲基化,提供 [c]ergo 放射性配体。通过 rp-hplc 分离 [c]ergo,摩尔活度为 690 tbq/mmol。为了证明放射性配体的生物分布,我们通过尾静脉向阿尔茨海默病小鼠模型 5xfad 小鼠给药约 37 mbq/0.1 ml。使用 90 分钟的动态 pet 扫描监测 ergo 在大脑中的分布。还证明了 [c]ergo 在脂多糖介导的神经炎症小鼠模型中的输送和特异性保留。在药代动力学研究中,化合物在血清中的浓度在注射后 10 分钟开始下降,同时开始分布在其他外周组织中。特别是,在眼睛和小肠中发现了大量的化合物。放射性配体也分布在 5xfad 小鼠大脑的几个区域,注射后 30 分钟信号仍然很强。这是首次以高度敏感和非侵入性的方式在临床前小鼠模型中证明这种抗氧化剂和稀有氨基酸的生物分布。

https://cdn.ncbi.nlm.nih.gov/pmc/blobs/31d5/8446031/1552b3f6f309/41598_2021_97925_Fig1_HTML.jpg

文献AI研究员

20分钟写一篇综述,助力文献阅读效率提升50倍。

立即体验

用中文搜PubMed

大模型驱动的PubMed中文搜索引擎

马上搜索

文档翻译

学术文献翻译模型,支持多种主流文档格式。

立即体验