Suppr超能文献

通过组蛋白 H3 和 H2A.Z 与核基质定位的 PIAS1 的直接结合将 SUMO 化与染色质联系起来。

Linking nuclear matrix-localized PIAS1 to chromatin SUMOylation via direct binding of histones H3 and H2A.Z.

机构信息

Shanghai Key Laboratory of Regulatory Biology, Fengxian District Central Hospital-ECNU Joint Center of Translational Medicine, Institute of Biomedical Sciences and School of Life Sciences, East China Normal University, Shanghai, China.

Shanghai Key Laboratory of Regulatory Biology, Fengxian District Central Hospital-ECNU Joint Center of Translational Medicine, Institute of Biomedical Sciences and School of Life Sciences, East China Normal University, Shanghai, China; Joint Center for Translational Medicine, Fengxian District Central Hospital, Shanghai, China.

出版信息

J Biol Chem. 2021 Oct;297(4):101200. doi: 10.1016/j.jbc.2021.101200. Epub 2021 Sep 17.

Abstract

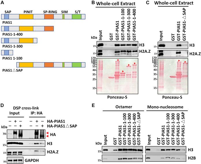
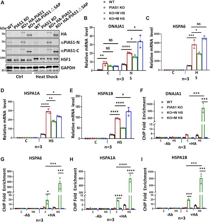
As a conserved posttranslational modification, SUMOylation has been shown to play important roles in chromatin-related biological processes including transcription. However, how the SUMOylation machinery associates with chromatin is not clear. Here, we present evidence that multiple SUMOylation machinery components, including SUMO E1 proteins SAE1 and SAE2 and the PIAS (protein inhibitor of activated STAT) family SUMO E3 ligases, are primarily associated with the nuclear matrix rather than with chromatin. We show using nuclease digestion that all PIAS family proteins maintain nuclear matrix association in the absence of chromatin. Of importance, we identify multiple histones including H3 and H2A.Z as directly interacting with PIAS1 and demonstrate that this interaction requires the PIAS1 SAP (SAF-A/B, Acinus, and PIAS) domain. We demonstrate that PIAS1 promotes SUMOylation of histones H3 and H2B in both a SAP domain- and an E3 ligase activity-dependent manner. Furthermore, we show that PIAS1 binds to heat shock-induced genes and represses their expression and that this function also requires the SAP domain. Altogether, our study reveals for the first time the nuclear matrix as the compartment most enriched in SUMO E1 and PIAS family E3 ligases. Our finding that PIAS1 interacts directly with histone proteins also suggests a molecular mechanism as to how nuclear matrix-associated PIAS1 is able to regulate transcription and other chromatin-related processes.

摘要

作为一种保守的翻译后修饰,SUMO 化已被证明在包括转录在内的与染色质相关的生物过程中发挥重要作用。然而,SUMO 化机器与染色质的结合方式尚不清楚。在这里,我们提供的证据表明,多种 SUMO 化机器成分,包括 SUMO E1 蛋白 SAE1 和 SAE2 以及 PIAS(激活 STAT 的蛋白抑制剂)家族 SUMO E3 连接酶,主要与核基质而非染色质相关联。我们通过核酸酶消化表明,所有 PIAS 家族蛋白在没有染色质的情况下都保持与核基质的关联。重要的是,我们鉴定了多种组蛋白,包括 H3 和 H2A.Z,它们直接与 PIAS1 相互作用,并证明这种相互作用需要 PIAS1 的 SAP(SAF-A/B、Acinus 和 PIAS)结构域。我们证明 PIAS1 以 SAP 结构域和 E3 连接酶活性依赖的方式促进组蛋白 H3 和 H2B 的 SUMO 化。此外,我们表明 PIAS1 结合热休克诱导的基因并抑制其表达,而该功能也需要 SAP 结构域。总之,我们的研究首次揭示了核基质是富含 SUMO E1 和 PIAS 家族 E3 连接酶的隔室。我们发现 PIAS1 与组蛋白蛋白直接相互作用,这也表明了核基质相关 PIAS1 如何能够调节转录和其他与染色质相关的过程的分子机制。

https://cdn.ncbi.nlm.nih.gov/pmc/blobs/e1fb/8496182/8a84e6c034c0/gr1.jpg

文献AI研究员

20分钟写一篇综述,助力文献阅读效率提升50倍。

立即体验

用中文搜PubMed

大模型驱动的PubMed中文搜索引擎

马上搜索

文档翻译

学术文献翻译模型,支持多种主流文档格式。

立即体验