Suppr超能文献

特应性皮炎的微生物组皮肤微生态失调具有特定部位特征,涉及细菌、真菌和病毒。

Skin dysbiosis in the microbiome in atopic dermatitis is site-specific and involves bacteria, fungus and virus.

机构信息

National Allergy Research Centre, Herlev and Gentofte Hospital, University of Copenhagen, Copenhagen, Denmark.

Clinical Microbiomics, Fruebjergvej 3, 2100, Copenhagen, Denmark.

出版信息

BMC Microbiol. 2021 Sep 23;21(1):256. doi: 10.1186/s12866-021-02302-2.

Abstract

BACKGROUND

Microbial dysbiosis with increased Staphylococcus aureus (S. aureus) colonization on the skin is a hallmark of atopic dermatitis (AD), however most microbiome studies focus on bacteria in the flexures and the microbial composition at other body sites have not been studied systematically.

OBJECTIVES

The aim of the study is to characterize the skin microbiome, including bacteria, fungi and virus, at different body sites in relation to AD, lesional state, and S. aureus colonization, and to test whether the nares could be a reservoir for S. aureus strain colonization.

METHODS

Using shotgun metagenomics we characterized microbial compositions from 14 well defined skin sites from 10 patients with AD and 5 healthy controls.

RESULTS

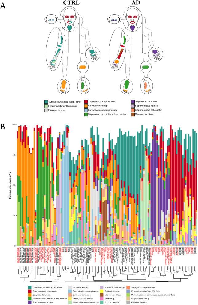
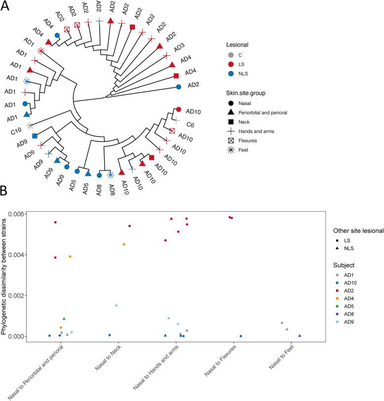
We found clear differences in microbial composition between AD and controls at multiple skin sites, most pronounced on the flexures and neck. The flexures exhibited lower alpha-diversity and were colonized by S. aureus, accompanied by S. epidermidis in lesions. Malassezia species were absent on the neck in AD. Virus mostly constituted Propionibacterium and Staphylococcus phages, with increased abundance of Propionibacterium phages PHL041 and PHL092 and Staphylococcus epidermidis phages CNPH82 and PH15 in AD. In lesional samples, both the genus Staphylococcus and Staphylococcus phages were more abundant. S. aureus abundance was higher across all skin sites except from the feet. In samples where S. aureus was highly abundant, lower abundances of S. hominis and Cutibacterium acnes were observed. M. osloensis and M. luteus were more abundant in AD. By single nucleotide variant analysis of S. aureus we found strains to be subject specific. On skin sites some S. aureus strains were similar and some dissimilar to the ones in the nares.

CONCLUSIONS

Our data indicate a global and site-specific dysbiosis in AD, involving both bacteria, fungus and virus. When defining targeted treatment clinicians should both consider the individual and skin site and future research into potential crosstalk between microbiota in AD yields high potential.

摘要

背景

皮肤金黄色葡萄球菌(S. aureus)定植增加导致微生物失调是特应性皮炎(AD)的一个标志,然而大多数微生物组研究都集中在弯曲部位的细菌上,其他身体部位的微生物组成尚未得到系统研究。

目的

本研究旨在描述不同身体部位的皮肤微生物组,包括细菌、真菌和病毒,与 AD、病变状态和 S. aureus 定植的关系,并检验鼻腔是否可能成为 S. aureus 定植的储库。

方法

我们使用高通量宏基因组学方法,对 10 例 AD 患者和 5 例健康对照者的 14 个明确界定的皮肤部位进行了微生物组成分析。

结果

我们发现 AD 患者和对照组在多个皮肤部位的微生物组成存在明显差异,在弯曲部位和颈部最为明显。弯曲部位的 alpha 多样性较低,定植有 S. aureus,病变处伴有 S. epidermidis。AD 患者颈部无马拉色菌。病毒主要由丙酸杆菌和葡萄球菌噬菌体组成,AD 患者中丙酸杆菌噬菌体 PHL041 和 PHL092 以及表皮葡萄球菌噬菌体 CNPH82 和 PH15 的丰度增加。在病变样本中,葡萄球菌属和葡萄球菌噬菌体的丰度均较高。除了脚部,S. aureus 在所有皮肤部位的丰度均较高。在 S. aureus 丰度较高的样本中,S. hominis 和 C. acnes 的丰度较低。M. osloensis 和 M. luteus 在 AD 中更为丰富。通过 S. aureus 的单核苷酸变异分析,我们发现菌株具有个体特异性。在皮肤部位,一些 S. aureus 菌株与鼻腔中的菌株相似,而一些则不同。

结论

我们的数据表明 AD 存在全身性和特定部位的微生物失调,涉及细菌、真菌和病毒。在确定靶向治疗时,临床医生应考虑个体和皮肤部位,对 AD 中微生物群之间潜在的相互作用进行研究具有很高的潜力。

https://cdn.ncbi.nlm.nih.gov/pmc/blobs/fba5/8459459/95582fa24716/12866_2021_2302_Fig1_HTML.jpg

文献AI研究员

20分钟写一篇综述,助力文献阅读效率提升50倍。

立即体验

用中文搜PubMed

大模型驱动的PubMed中文搜索引擎

马上搜索

文档翻译

学术文献翻译模型,支持多种主流文档格式。

立即体验