Suppr超能文献

长链非编码RNA KASRT通过调节骨肉瘤中与SRSF1相关的KLF6可变剪接和P21/CCND1通路作为潜在治疗靶点:一项……研究 (原文中“An and Study”表述不完整,可能存在信息缺失)

LncRNA KASRT Serves as a Potential Treatment Target by Regulating SRSF1-Related KLF6 Alternative Splicing and the P21/CCND1 Pathway in Osteosarcoma: An and Study.

作者信息

Chen Kai, Li Cheng, Huang Shuai, Chen Yu, Zhu Xiaodong

机构信息

Department of Orthopedics, Changhai Hospital, Second Military Medical University, Shanghai, China.

Department of Orthopedics, Huashan Hospital, Fudan University, Shanghai, China.

出版信息

Front Oncol. 2021 Sep 9;11:700963. doi: 10.3389/fonc.2021.700963. eCollection 2021.

Abstract

PURPOSE

Long non-coding RNA KLF6 alternative splicing regulating transcript (lnc-KASRT) locates within the intronic region of SRSF1, possessing the potential to regulate KLF6 alternative splicing to promote carcinogenicity. Then, the current and study aimed to investigate the effect of lnc-KASRT on regulating tumor malignant behaviors, and the implication of its interaction with KLF6 alternative splicing in osteosarcoma.

METHODS

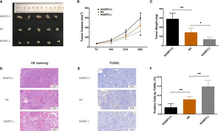
Lnc-KASRT overexpression or knockdown plasmid was transfected into U-2OS and Saos-2 cells. Then, KLF6-SV1 knockdown plasmid with or without lnc-KASRT overexpression plasmid was transfected into these cells for compensative experiments. , lnc-KASRT overexpression or knockdown Saos-2 cells were injected in mice for tumor xenograft construction.

RESULTS

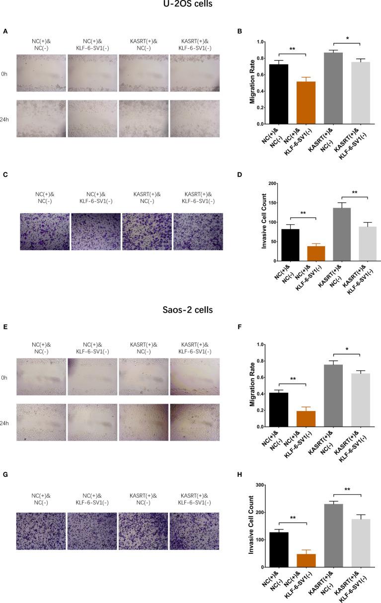
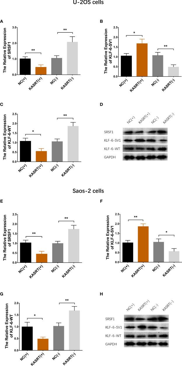
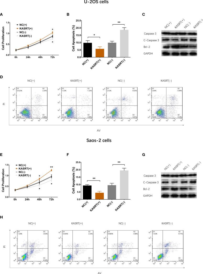
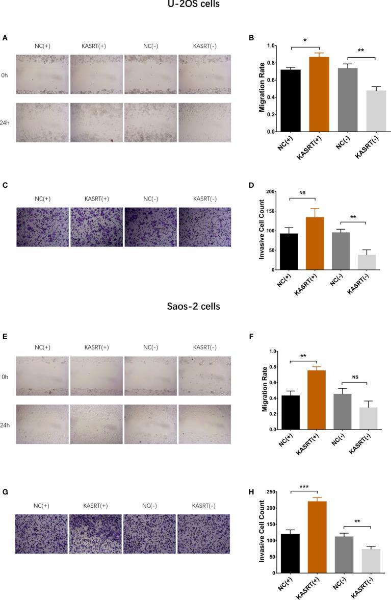
Lnc-KASRT expression was increased in most osteosarcoma cell lines compared to control cell line. Lnc-KASRT overexpression promoted cell viability, mobility, and anti-apoptotic marker expression, while reducing apoptosis rate and pro-apoptotic marker expression; meanwhile, it regulated SRSF1, KLF6 alternative splicing (increased KLF6-splice variant 1 (KLF6-SV1), decreased KLF6-wild type (KLF6-WT)), and followed P21/CCND1 pathway in U-2OS/Saos-2 cells. The lnc-KASRT knockdown exhibited opposite trends. Subsequent compensative experiments disclosed that KLF6-SV1 knockdown attenuated most of the tumor-promoting effects of lnc-KASRT overexpression in U-2OS/Saos-2 cells. experiments further validated that lnc-KASRT enhanced tumor growth and reduced tumor apoptosis; meanwhile, it also increased tumor KLF6-SV1, MMP-1, and MMP-9 expressions but decreased tumor SRSF1 and KLF6-WT expressions in xenograft mice.

CONCLUSION

Lnc-KASRT serves as a potential treatment target regulating SRSF1-related KLF6 alternative splicing and following P21/CCND1 pathway in osteosarcoma.

摘要

目的

长链非编码RNA KLF6可变剪接调控转录本(lnc-KASRT)位于SRSF1的内含子区域,具有调控KLF6可变剪接以促进致癌作用的潜力。因此,本研究旨在探讨lnc-KASRT对肿瘤恶性行为的调控作用及其与KLF6可变剪接在骨肉瘤中的相互作用。

方法

将lnc-KASRT过表达或敲低质粒转染至U-2OS和Saos-2细胞中。然后,将带有或不带有lnc-KASRT过表达质粒的KLF6-SV1敲低质粒转染至这些细胞中进行补偿实验。此外,将lnc-KASRT过表达或敲低的Saos-2细胞注射到小鼠体内构建肿瘤异种移植模型。

结果

与对照细胞系相比,大多数骨肉瘤细胞系中lnc-KASRT表达增加。lnc-KASRT过表达促进细胞活力、迁移能力及抗凋亡标志物表达,同时降低凋亡率和促凋亡标志物表达;同时,它在U-2OS/Saos-2细胞中调控SRSF1、KLF6可变剪接(增加KLF6剪接变体1(KLF6-SV1),降低KLF6野生型(KLF6-WT)),并遵循P21/CCND1途径。lnc-KASRT敲低则表现出相反的趋势。随后的补偿实验表明,KLF6-SV1敲低减弱了lnc-KASRT过表达在U-2OS/Saos-2细胞中的大部分促肿瘤作用。体内实验进一步证实,lnc-KASRT促进肿瘤生长并减少肿瘤凋亡;同时,它还增加了异种移植小鼠肿瘤中KLF6-SV1、MMP-1和MMP-9的表达,但降低了肿瘤中SRSF1和KLF6-WT的表达。

结论

lnc-KASRT作为一个潜在的治疗靶点,在骨肉瘤中调控与SRSF1相关的KLF6可变剪接并遵循P21/CCND1途径。

https://cdn.ncbi.nlm.nih.gov/pmc/blobs/8725/8458968/6f733ac62e89/fonc-11-700963-g001.jpg

文献AI研究员

20分钟写一篇综述,助力文献阅读效率提升50倍。

立即体验

用中文搜PubMed

大模型驱动的PubMed中文搜索引擎

马上搜索

文档翻译

学术文献翻译模型,支持多种主流文档格式。

立即体验