Suppr超能文献

掺入生物炭的土壤改良剂和外源甘氨酸甜菜碱叶面喷施改善水稻(L.)对渗透胁迫的耐受性和恢复力。

Incorporated Biochar-Based Soil Amendment and Exogenous Glycine Betaine Foliar Application Ameliorate Rice ( L.) Tolerance and Resilience to Osmotic Stress.

作者信息

Hafez Emad M, Gowayed Salah M, Nehela Yasser, Sakran Raghda M, Rady Asmaa M S, Awadalla Abdelmoniem, Omara Alaa El-Dein, Alowaiesh Bassam F

机构信息

Department of Agronomy, Faculty of Agriculture, Kafrelsheikh University, Kafr El-Sheikh 33516, Egypt.

Department of Botany, Faculty of Agriculture, Suez Canal University, Ismailia 41522, Egypt.

出版信息

Plants (Basel). 2021 Sep 16;10(9):1930. doi: 10.3390/plants10091930.

Abstract

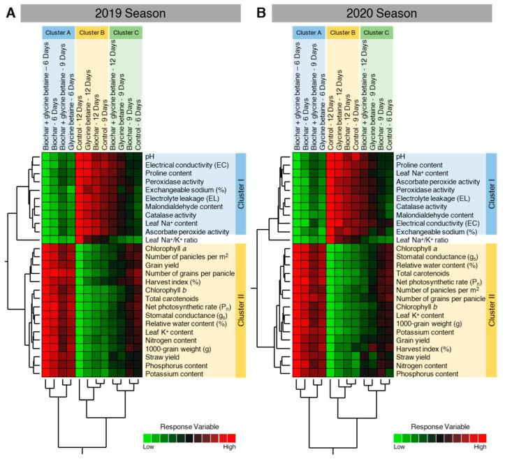
Osmotic stress is a major physiologic dysfunction that alters the water movement across the cell membrane. Soil salinity and water stress are major causal factors of osmotic stress that severely affect agricultural productivity and sustainability. Herein, we suggested and evaluated the impact of integrated biochar-based soil amendment and exogenous glycine betaine application on the growth, physiology, productivity, grain quality, and osmotic stress tolerance of rice ( L., cv. Sakha 105) grown in salt-affected soil under three irrigation intervals (6, 9, or 12 days), as well as soil properties and nutrient uptake under field conditions during the 2019 and 2020 seasons. Our findings showed that dual application of biochar and glycine betaine (biochar + glycine betaine) reduced the soil pH, electrical conductivity, and exchangeable sodium percentage. However, it enhanced the K uptake which increased in the leaves of treated-rice plants. Additionally, biochar and glycine betaine supplementation enhanced the photosynthetic pigments (chlorophyll , , and carotenoids) and physiological attributes (net photosynthetic rate, stomatal conductance, relative water content, and electrolyte leakage) of osmotic-stressed rice plants. Biochar + glycine betaine altered the activity of antioxidant-related enzymes (catalase, ascorbate peroxide, and peroxidase). Moreover, it improved the yield components, biological yield, and harvest index, as well as the nutrient value of rice grains of osmotic-stressed rice plants. Collectively, these findings underline the potential application of biochar and glycine betaine as a sustainable eco-friendly strategy to improve plant resilience, not only rice, but other plant species in general and other cereal crops in particular, to abiotic stress, particularly those growing in salt-affected soil.

摘要

渗透胁迫是一种主要的生理功能障碍,它会改变细胞膜上的水分移动。土壤盐分和水分胁迫是渗透胁迫的主要成因,严重影响农业生产力和可持续性。在此,我们提出并评估了基于生物炭的土壤改良剂与外源甘氨酸甜菜碱联合施用对在三种灌溉间隔(6天、9天或12天)下生长于盐渍土壤中的水稻(L.,品种Sakha 105)的生长、生理、生产力、籽粒品质和渗透胁迫耐受性的影响,以及2019年和2020年生长季田间条件下的土壤性质和养分吸收情况。我们的研究结果表明,生物炭和甘氨酸甜菜碱联合施用(生物炭 + 甘氨酸甜菜碱)降低了土壤pH值、电导率和交换性钠百分比。然而,它提高了钾的吸收量,处理过的水稻植株叶片中的钾含量增加。此外,添加生物炭和甘氨酸甜菜碱提高了渗透胁迫水稻植株的光合色素(叶绿素、叶绿素和类胡萝卜素)和生理特性(净光合速率、气孔导度、相对含水量和电解质渗漏)。生物炭 + 甘氨酸甜菜碱改变了抗氧化相关酶(过氧化氢酶、抗坏血酸过氧化物酶和过氧化物酶)的活性。此外,它还改善了渗透胁迫水稻植株的产量构成因素、生物产量和收获指数,以及水稻籽粒的营养价值。总的来说,这些研究结果强调了生物炭和甘氨酸甜菜碱作为一种可持续的生态友好策略的潜在应用,不仅可以提高水稻,而且可以提高一般其他植物物种,特别是其他谷类作物对非生物胁迫的抗性,尤其是那些生长在盐渍土壤中的作物。

https://cdn.ncbi.nlm.nih.gov/pmc/blobs/32fb/8471834/f9e90ba03d54/plants-10-01930-g001.jpg

文献AI研究员

20分钟写一篇综述,助力文献阅读效率提升50倍。

立即体验

用中文搜PubMed

大模型驱动的PubMed中文搜索引擎

马上搜索

文档翻译

学术文献翻译模型,支持多种主流文档格式。

立即体验