Suppr超能文献

PKN1-TRAF1 信号轴作为慢性淋巴细胞白血病潜在的新靶点。

The PKN1- TRAF1 signaling axis as a potential new target for chronic lymphocytic leukemia.

机构信息

Department of Immunology, University of Toronto, Toronto, ON, Canada.

School of Kinesiology and Health Science, Muscle Health Research Centre (MHRC), Faculty of Health, York University, Toronto, ON, Canada.

出版信息

Oncoimmunology. 2021 Sep 23;10(1):1943234. doi: 10.1080/2162402X.2021.1943234. eCollection 2021.

Abstract

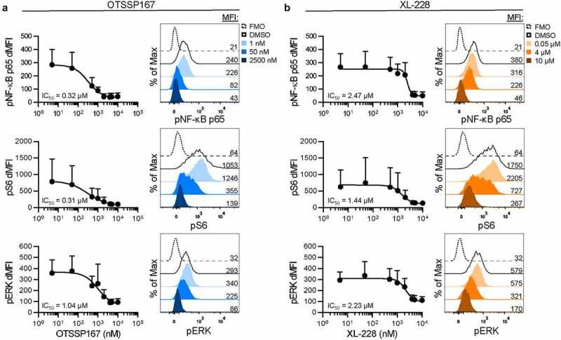
TRAF1 is a pro-survival adaptor molecule in TNFR superfamily (TNFRSF) signaling. TRAF1 is overexpressed in many B cell cancers including refractory chronic lymphocytic leukemia (CLL). Little has been done to assess the role of TRAF1 in human cancer. Here we show that the protein kinase C related kinase Protein Kinase N1 (PKN1) is required to protect TRAF1 from cIAP-mediated degradation during constitutive CD40 signaling in lymphoma. We show that the active phospho-Thr774 form of PKN1 is constitutively expressed in CLL but minimally detected in unstimulated healthy donor B cells. Through a screen of 700 kinase inhibitors, we identified two inhibitors, OTSSP167, and XL-228, that inhibited PKN1 in the nanomolar range and induced dose-dependent loss of TRAF1 in RAJI cells. OTSSP167 or XL-228 treatment of primary patient CLL samples led to a reduction in TRAF1, pNF-κB p65, pS6, pERK, Mcl-1 and Bcl-2 proteins, and induction of activated caspase-3. OTSSP167 synergized with venetoclax in inducing CLL death, correlating with loss of TRAF1, Mcl-1, and Bcl-2. Although correlative, these findings suggest the PKN1-TRAF1 signaling axis as a potential new target for CLL. These findings also suggest the use of the orally available inhibitor OTSSP167 in combination treatment with venetoclax for TRAF1 overexpressing CLL.

摘要

TRAF1 是 TNFRSF 信号转导中 TNFR 超家族的一种促生存衔接分子。TRAF1 在许多 B 细胞癌中过表达,包括难治性慢性淋巴细胞白血病 (CLL)。目前,人们对 TRAF1 在人类癌症中的作用知之甚少。在这里,我们发现蛋白激酶 C 相关激酶 1(PKN1)在淋巴瘤中 CD40 信号的组成性激活时需要保护 TRAF1 免受 cIAP 介导的降解。我们发现 PKN1 的活性磷酸化 Thr774 形式在 CLL 中持续表达,但在未受刺激的健康供体 B 细胞中几乎检测不到。通过对 700 种激酶抑制剂进行筛选,我们发现两种抑制剂 OTSSP167 和 XL-228 能够在纳摩尔范围内抑制 PKN1,并在 RAJI 细胞中诱导 TRAF1 剂量依赖性丧失。OTSSP167 或 XL-228 处理原代患者 CLL 样本会导致 TRAF1、pNF-κB p65、pS6、pERK、Mcl-1 和 Bcl-2 蛋白减少,并诱导激活的 caspase-3。OTSSP167 与 venetoclax 协同诱导 CLL 死亡,与 TRAF1、Mcl-1 和 Bcl-2 的丧失相关。尽管这些发现具有相关性,但它们表明 PKN1-TRAF1 信号轴可能成为 CLL 的一个新的潜在靶点。这些发现还表明,使用口服可用的抑制剂 OTSSP167 与 venetoclax 联合治疗 TRAF1 过表达的 CLL。

https://cdn.ncbi.nlm.nih.gov/pmc/blobs/f701/8475556/c6bdcd8df866/KONI_A_1943234_F0001_B.jpg

文献AI研究员

20分钟写一篇综述,助力文献阅读效率提升50倍。

立即体验

用中文搜PubMed

大模型驱动的PubMed中文搜索引擎

马上搜索

文档翻译

学术文献翻译模型,支持多种主流文档格式。

立即体验