Suppr超能文献

单细胞多模态脑胶质瘤分析鉴定细胞可塑性和环境应激反应的表观遗传调控因子。

Single-cell multimodal glioma analyses identify epigenetic regulators of cellular plasticity and environmental stress response.

机构信息

The Jackson Laboratory for Genomic Medicine, Farmington, CT, USA.

Department of Pathology, Brain Tumor Center Amsterdam, Amsterdam University Medical Center, Vrije Universiteit Amsterdam, Amsterdam, the Netherlands.

出版信息

Nat Genet. 2021 Oct;53(10):1456-1468. doi: 10.1038/s41588-021-00926-8. Epub 2021 Sep 30.

Abstract

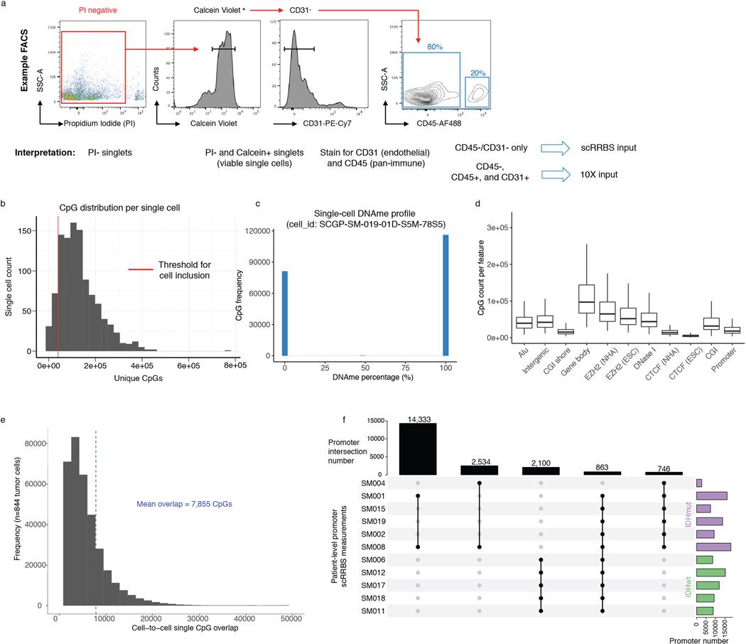
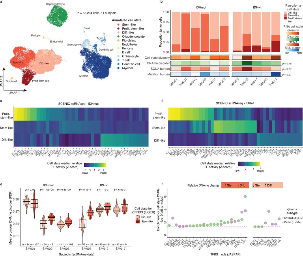
Glioma intratumoral heterogeneity enables adaptation to challenging microenvironments and contributes to therapeutic resistance. We integrated 914 single-cell DNA methylomes, 55,284 single-cell transcriptomes and bulk multi-omic profiles across 11 adult IDH mutant or IDH wild-type gliomas to delineate sources of intratumoral heterogeneity. We showed that local DNA methylation disorder is associated with cell-cell DNA methylation differences, is elevated in more aggressive tumors, links with transcriptional disruption and is altered during the environmental stress response. Glioma cells under in vitro hypoxic and irradiation stress increased local DNA methylation disorder and shifted cell states. We identified a positive association between genetic and epigenetic instability that was supported in bulk longitudinally collected DNA methylation data. Increased DNA methylation disorder associated with accelerated disease progression and recurrently selected DNA methylation changes were enriched for environmental stress response pathways. Our work identified an epigenetically facilitated adaptive stress response process and highlights the importance of epigenetic heterogeneity in shaping therapeutic outcomes.

摘要

胶质母细胞瘤肿瘤内异质性使肿瘤能够适应具有挑战性的微环境,并导致治疗抵抗。我们整合了 914 个单细胞 DNA 甲基化组、55284 个单细胞转录组和 11 个 IDH 突变或 IDH 野生型胶质母细胞瘤的批量多组学图谱,以描绘肿瘤内异质性的来源。我们表明,局部 DNA 甲基化紊乱与细胞间 DNA 甲基化差异相关,在侵袭性更强的肿瘤中升高,与转录中断相关,并在环境应激反应中发生改变。体外缺氧和辐照应激下的神经胶质瘤细胞增加了局部 DNA 甲基化紊乱,并改变了细胞状态。我们发现遗传不稳定性和表观遗传不稳定性之间存在正相关,这在批量纵向收集的 DNA 甲基化数据中得到了支持。与疾病进展加速相关的 DNA 甲基化紊乱增加,并且反复选择的 DNA 甲基化变化富集了环境应激反应途径。我们的工作确定了一个受表观遗传促进的适应性应激反应过程,并强调了表观遗传异质性在塑造治疗结果方面的重要性。

https://cdn.ncbi.nlm.nih.gov/pmc/blobs/bab3/8570135/6f553f108ad8/nihms-1728546-f0008.jpg

文献AI研究员

20分钟写一篇综述,助力文献阅读效率提升50倍。

立即体验

用中文搜PubMed

大模型驱动的PubMed中文搜索引擎

马上搜索

文档翻译

学术文献翻译模型,支持多种主流文档格式。

立即体验