Suppr超能文献

阿尔茨海默病中细胞类型特异性潜在致病基因和功能途径。

Cell type-specific potential pathogenic genes and functional pathways in Alzheimer's Disease.

机构信息

Department of Nephrology, Union Hospital, Tongji Medical College, Huazhong University of Science and Technology, Wuhan, China.

Université de Strasbourg, Strasbourg, France.

出版信息

BMC Neurol. 2021 Oct 2;21(1):381. doi: 10.1186/s12883-021-02407-1.

Abstract

BACKGROUND

Alzheimer's disease (AD) is a pervasive age-related and highly heritable neurodegenerative disorder but has no effective therapy. The complex cellular microenvironment in the AD brain impedes our understanding of pathogenesis. Thus, a comprehensive investigation of cell type-specific responses in AD is crucial to provide precise molecular and cellular targets for therapeutic development.

METHODS

Here, we integrated analyzed 4,441 differentially expressed genes (DEGs) that were identified from 263,370 single-cells in cortex samples by single-nucleus RNA sequencing (snRNA-seq) between 42 AD-pathology subjects and 39 normal controls within 3 studies. DEGs were analyzed in microglia, astrocytes, oligodendrocytes, excitatory neurons, inhibitory neurons, and endothelial cells, respectively. In each cell type, we identified both common DEGs which were observed in all 3 studies, and overlapping DEGs which have been seen in at least 2 studies. Firstly, we showed the common DEGs expression and explained the biological functions by comparing with existing literature or multil-omics signaling pathways knowledgebase. We then determined the significant modules and hub genes, and explored the biological processes using the overlapping DEGs. Finally, we identified the common and distinct dysregulated pathways using overall DEGs and overlapping DEGs in a cell type-specific manner.

RESULTS

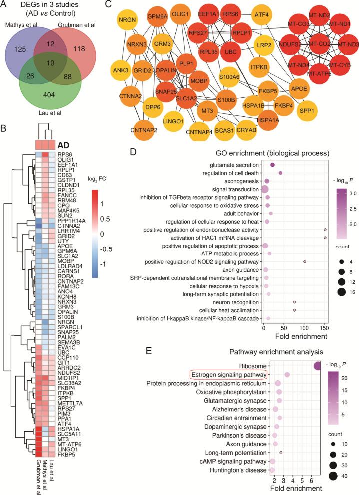
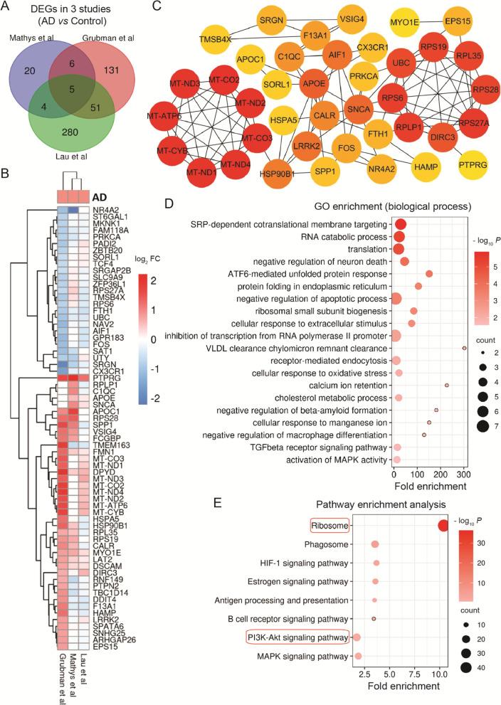
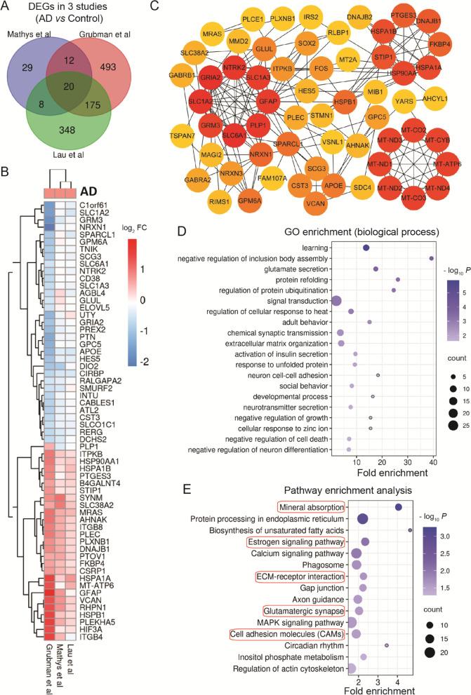
Up-regulated LINGO1 has been seen in both oligodendrocytes and excitatory neurons across 3 studies. Interestingly, genes enriched in the mitochondrial module were up-regulated across all cell types, which indicates mitochondrial dysfunction in the AD brain. The estrogen signaling pathway seems to be the most common pathway that is disrupted in AD.

CONCLUSION

Together, these analyses provide detailed information of cell type-specific and overall transcriptional changes and pathways underlying the human AD-pathology. These findings may provide important insights for drug development to tackle this disease.

摘要

背景

阿尔茨海默病(AD)是一种普遍存在的与年龄相关的、高度遗传的神经退行性疾病,但目前尚无有效的治疗方法。AD 大脑中复杂的细胞微环境阻碍了我们对发病机制的理解。因此,全面研究 AD 中细胞类型特异性的反应对于为治疗开发提供精确的分子和细胞靶点至关重要。

方法

在这里,我们综合分析了通过单核 RNA 测序(snRNA-seq)在 3 项研究中从 42 名 AD 病理受试者和 39 名正常对照的皮质样本中鉴定的 263370 个单细胞中鉴定的 4441 个差异表达基因(DEG)。DEG 在小胶质细胞、星形胶质细胞、少突胶质细胞、兴奋性神经元、抑制性神经元和内皮细胞中分别进行分析。在每种细胞类型中,我们分别鉴定了在所有 3 项研究中均观察到的共同 DEG,以及在至少 2 项研究中观察到的重叠 DEG。首先,我们通过与现有文献或多组学信号通路知识库比较,展示了共同 DEG 的表达,并解释了其生物学功能。然后,我们确定了显著模块和枢纽基因,并使用重叠 DEG 探索了生物学过程。最后,我们使用整体 DEG 和重叠 DEG 以细胞类型特异性的方式鉴定了常见和独特的失调途径。

结果

上调的 LINGO1 在 3 项研究的少突胶质细胞和兴奋性神经元中均可见。有趣的是,在所有细胞类型中上调的基因均富集在线粒体模块,这表明 AD 大脑中的线粒体功能障碍。雌激素信号通路似乎是 AD 中最常见的失调通路。

结论

综上所述,这些分析提供了人类 AD 病理中细胞类型特异性和整体转录变化以及通路的详细信息。这些发现可能为开发治疗这种疾病的药物提供重要的见解。

https://cdn.ncbi.nlm.nih.gov/pmc/blobs/d005/8487122/f27dc35c2da3/12883_2021_2407_Fig1_HTML.jpg

文献AI研究员

20分钟写一篇综述,助力文献阅读效率提升50倍。

立即体验

用中文搜PubMed

大模型驱动的PubMed中文搜索引擎

马上搜索

文档翻译

学术文献翻译模型,支持多种主流文档格式。

立即体验