Suppr超能文献

三七皂苷R1通过褪黑素受体1A逆转睡眠剥夺小鼠海马神经元的异常自噬。

Notoginsenoside R1 Reverses Abnormal Autophagy in Hippocampal Neurons of Mice With Sleep Deprivation Through Melatonin Receptor 1A.

作者信息

Cao Yin, Li Qinglin, Zhou An, Ke Zunji, Chen Shengqi, Li Mingrui, Gong Zipeng, Wang Zhengtao, Wu Xiaojun

机构信息

Key Laboratory of Xin'an Medicine, Ministry of Education, Anhui Province Key Laboratory of R&D of Chinese Medicine, Anhui University of Chinese Medicine, Hefei, China.

Shanghai Key Laboratory of Compound Chinese Medicines, Institute of Chinese Materia Medica, Shanghai University of Traditional Chinese Medicine, Shanghai, China.

出版信息

Front Pharmacol. 2021 Sep 16;12:719313. doi: 10.3389/fphar.2021.719313. eCollection 2021.

Abstract

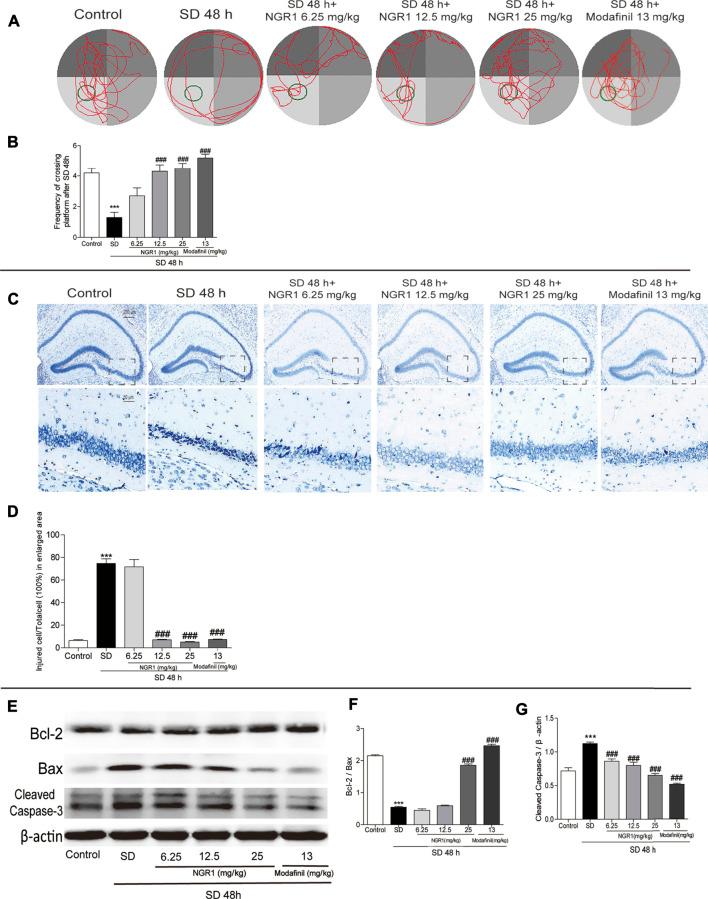
Sleep deprivation (SD) may cause serious neural injury in the central nervous system, leading to impairment of learning and memory. Melatonin receptor 1A (MTNR1A) plays an important role in the sleep regulation upon activation by melatonin. The present study aimed to investigate if notoginsenoside R1 (NGR1), an active compound isolated from , could alleviate neural injury, thus improve impaired learning and memory of SD mice, as well as to explore its underlying action mechanism through modulating MTNR1A. Our results showed that NGR1 administration improved the impaired learning and memory of SD mice. NGR1 prevented the morphological damage and the accumulation of autophagosomes in the hippocampus of SD mice. At the molecular level, NGR1 reversed the expressions of proteins involved in autophagy and apoptosis, such as beclin-1, LC3B, p62, Bcl-2, Bax, and cleaved-caspase 3. Furthermore, the effect of NGR1 was found to be closely related with the MTNR1A-mediated PI3K/Akt/mTOR signaling pathway. On HT-22 cells induced by autophagy inducer rapamycin, NGR1 markedly attenuated excessive autophagy and apoptosis, and the alleviative effect was abolished by the MTNR1A inhibitor. Taken together, NGR1 was shown to alleviate the impaired learning and memory of SD mice, and its function might be exerted through reduction of excessive autophagy and apoptosis of hippocampal neurons by regulating the MTNR1A-mediated PI3K/Akt/mTOR signaling pathway.

摘要

睡眠剥夺(SD)可能会导致中枢神经系统严重的神经损伤,进而导致学习和记忆受损。褪黑素受体1A(MTNR1A)在被褪黑素激活后对睡眠调节起着重要作用。本研究旨在探讨从[具体来源未给出]中分离出的活性化合物三七皂苷R1(NGR1)是否能减轻神经损伤,从而改善SD小鼠受损的学习和记忆,并通过调节MTNR1A来探索其潜在的作用机制。我们的结果表明,给予NGR1可改善SD小鼠受损的学习和记忆。NGR1可防止SD小鼠海马体的形态损伤和自噬体的积累。在分子水平上,NGR1逆转了自噬和凋亡相关蛋白的表达,如beclin-1、LC3B、p62、Bcl-2、Bax和裂解的半胱天冬酶3。此外,发现NGR1的作用与MTNR1A介导的PI3K/Akt/mTOR信号通路密切相关。在自噬诱导剂雷帕霉素诱导的HT-22细胞上,NGR1显著减轻了过度的自噬和凋亡,且MTNR1A抑制剂消除了这种缓解作用。综上所述,NGR1被证明可减轻SD小鼠受损的学习和记忆,其功能可能是通过调节MTNR1A介导的PI3K/Akt/mTOR信号通路,减少海马神经元过度的自噬和凋亡来发挥的。

https://cdn.ncbi.nlm.nih.gov/pmc/blobs/b1cf/8481657/ac4ae161facb/fphar-12-719313-g001.jpg

文献AI研究员

20分钟写一篇综述,助力文献阅读效率提升50倍。

立即体验

用中文搜PubMed

大模型驱动的PubMed中文搜索引擎

马上搜索

文档翻译

学术文献翻译模型,支持多种主流文档格式。

立即体验