Suppr超能文献

COG复合物相关的先天性糖基化障碍II型疾病细胞模型的建立与初步表征

Development and Initial Characterization of Cellular Models for COG Complex-Related CDG-II Diseases.

作者信息

Sumya Farhana Taher, Pokrovskaya Irina D, Lupashin Vladimir

机构信息

Department of Physiology and Cell Biology, University of Arkansas for Medical Sciences, Little Rock, AR, United States.

出版信息

Front Genet. 2021 Sep 17;12:733048. doi: 10.3389/fgene.2021.733048. eCollection 2021.

Abstract

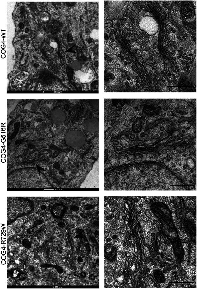
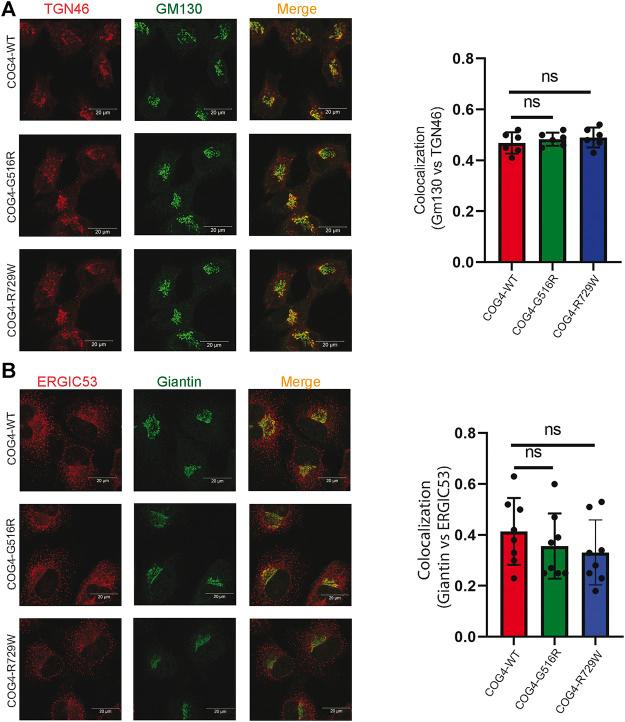
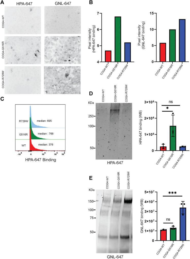
Conserved Oligomeric Golgi (COG) is an octameric protein complex that orchestrates intra-Golgi trafficking of glycosylation enzymes. Over a hundred individuals with 31 different COG mutations have been identified until now. The cellular phenotypes and clinical presentations of COG-CDGs are heterogeneous, and patients primarily represent neurological, skeletal, and hepatic abnormalities. The establishment of a cellular COG disease model will benefit the molecular study of the disease, explaining the detailed sequence of the interplay between the COG complex and the trafficking machinery. Moreover, patient fibroblasts are not a good representative of all the organ systems and cell types that are affected by COG mutations. We developed and characterized cellular models for human COG4 mutations, specifically in RPE1 and HEK293T cell lines. Using a combination of CRISPR/Cas9 and lentiviral transduction technologies, both myc-tagged wild-type and mutant (G516R and R729W) COG4 proteins were expressed under the endogenous COG4 promoter. Constructed isogenic cell lines were comprehensively characterized using biochemical, microscopy (superresolution and electron), and proteomics approaches. The analysis revealed similar stability and localization of COG complex subunits, wild-type cell growth, and normal Golgi morphology in all three cell lines. Importantly, COG4-G516R cells demonstrated increased HPA-647 binding to the plasma membrane glycoconjugates, while COG4-R729W cells revealed high GNL-647 binding, indicating specific defects in O- and N-glycosylation. Both mutant cell lines express an elevated level of heparin sulfate proteoglycans. Moreover, a quantitative mass-spectrometry analysis of proteins secreted by COG-deficient cell lines revealed abnormal secretion of SIL1 and ERGIC-53 proteins by COG4-G516R cells. Interestingly, the clinical phenotype of patients with congenital mutations in the SIL1 gene (Marinesco-Sjogren syndrome) overlaps with the phenotype of COG4-G516R patients (Saul-Wilson syndrome). Our work is the first compressive study involving the creation of different COG mutations in different cell lines other than the patient's fibroblast. It may help to address the underlying cause of the phenotypic defects leading to the discovery of a proper treatment guideline for COG-CDGs.

摘要

保守寡聚高尔基体(COG)是一种八聚体蛋白复合物,负责协调高尔基体内部糖基化酶的运输。到目前为止,已经鉴定出一百多名携带31种不同COG突变的个体。COG先天性糖基化障碍(COG-CDGs)的细胞表型和临床表现具有异质性,患者主要表现为神经、骨骼和肝脏异常。建立细胞COG疾病模型将有助于该疾病的分子研究,解释COG复合物与运输机制之间相互作用的详细过程。此外,患者的成纤维细胞并不能很好地代表所有受COG突变影响的器官系统和细胞类型。我们开发并鉴定了人类COG4突变的细胞模型,特别是在RPE1和HEK293T细胞系中。使用CRISPR/Cas9和慢病毒转导技术相结合的方法,在COG4内源性启动子的作用下,表达了带有myc标签的野生型和突变型(G516R和R729W)COG4蛋白。使用生化、显微镜(超分辨率和电子显微镜)和蛋白质组学方法对构建的同基因细胞系进行了全面表征。分析显示,在所有三种细胞系中,COG复合物亚基的稳定性和定位相似,细胞生长正常,高尔基体形态正常。重要的是,COG4-G516R细胞显示HPA-647与质膜糖缀合物的结合增加,而COG4-R729W细胞显示GNL-647结合增加,表明O-连接和N-连接糖基化存在特定缺陷。两种突变细胞系中硫酸乙酰肝素蛋白聚糖的表达水平均升高。此外,对COG缺陷细胞系分泌的蛋白质进行定量质谱分析发现,COG4-G516R细胞异常分泌SIL1和ERGIC-53蛋白。有趣的是,SIL1基因先天性突变患者(马里内斯科-舍格伦综合征)的临床表型与COG4-G516R患者(索尔-威尔逊综合征)的表型重叠。我们的工作是首次在患者成纤维细胞以外的不同细胞系中创建不同COG突变的综合研究。它可能有助于找出表型缺陷的根本原因,从而发现针对COG-CDGs的合适治疗指南。

https://cdn.ncbi.nlm.nih.gov/pmc/blobs/8949/8484713/6427deecc669/fgene-12-733048-g001.jpg

文献AI研究员

20分钟写一篇综述,助力文献阅读效率提升50倍。

立即体验

用中文搜PubMed

大模型驱动的PubMed中文搜索引擎

马上搜索

文档翻译

学术文献翻译模型,支持多种主流文档格式。

立即体验