Suppr超能文献

基于 PANC1-KAI1/CD 细胞系构建的胰腺癌和肝转移裸鼠模型的代谢组学检测。

Metabolomic Detection Between Pancreatic Cancer and Liver Metastasis Nude Mouse Models Constructed by Using the PANC1-KAI1/CD Cell Line.

机构信息

General Hospital of Northern Theater Command of China Medical University, Shenyang, Liaoning Province, P.R. China.

出版信息

Technol Cancer Res Treat. 2021 Jan-Dec;20:15330338211045204. doi: 10.1177/15330338211045204.

Abstract

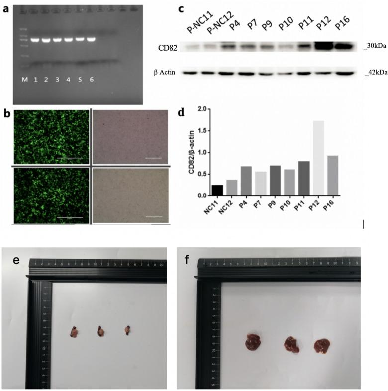
Pancreatic cancer (PC) has a poor prognosis and is prone to liver metastasis. The KAI1/CD gene inhibits PC metastasis. This study aimed to explore differential metabolites and enrich the pathways in serum samples between PC and liver metastasis nude mouse models stably expressing KAI1/CD. KAI1/CD-PLV-EF1α-MCS-IRES-Puro vector and PANC1 cell line stably expressing KAI1/CD were constructed for the first time. This cell line was used to construct 3 PC nude mouse models and 3 liver metastasis nude mouse models. The different metabolites and Kyoto encyclopedia of genes and genomes (KEGG) and human metabolome database (HMDB) enrichment pathways were analyzed using the serum samples of the 2 groups of nude mouse models on the basis of untargeted ultra-performance liquid chromatography-tandem mass spectrometry platform. KAI1/CD-PLV-EF1α-MCS-IRES-Puro vector and PANC1 cell line stably expressing KAI1/CD were constructed successfully, and all nude mouse models survived and developed cancers. Among the 1233 metabolites detected, 18 metabolites (9 upregulated and 9 downregulated) showed differences. In agreement with the literature data, the most significant differences between both groups were found in the levels of bile acids (taurocholic acid, chenodeoxycholic acid), glycine, prostaglandin E2, vitamin D, guanosine monophosphate, and inosine. Bile recreation, primary bile acid biosynthesis, and purine metabolism KEGG pathways and a series of HMDB pathways ( < .05) contained differential metabolites that may be associated with liver metastasis from PC. However, the importance of these metabolites on PC liver metastases remains to be elucidated. Our findings suggested that the metabolomic approach may be a useful method to detect potential biomarkers in PC.

摘要

胰腺癌(PC)预后不良,易发生肝转移。KAI1/CD 基因抑制 PC 转移。本研究旨在探索稳定表达 KAI1/CD 的 PC 和肝转移裸鼠模型血清样本中的差异代谢物和富集途径。

首次构建了 KAI1/CD-PLV-EF1α-MCS-IRES-Puro 载体和稳定表达 KAI1/CD 的 PANC1 细胞系。该细胞系用于构建 3 个 PC 裸鼠模型和 3 个肝转移裸鼠模型。基于非靶向超高效液相色谱-串联质谱平台,分析两组裸鼠模型血清样本中的差异代谢物和京都基因与基因组百科全书(KEGG)和人类代谢组数据库(HMDB)富集途径。

成功构建了 KAI1/CD-PLV-EF1α-MCS-IRES-Puro 载体和稳定表达 KAI1/CD 的 PANC1 细胞系,所有裸鼠模型均存活并发生癌症。在检测到的 1233 种代谢物中,有 18 种代谢物(9 种上调和 9 种下调)表现出差异。与文献数据一致,两组之间最显著的差异在于胆汁酸(牛磺胆酸、鹅脱氧胆酸)、甘氨酸、前列腺素 E2、维生素 D、鸟苷单磷酸和肌苷的水平。胆汁再循环、初级胆汁酸生物合成和嘌呤代谢 KEGG 途径和一系列 HMDB 途径( < 0.05)包含可能与 PC 肝转移相关的差异代谢物。然而,这些代谢物在 PC 肝转移中的重要性仍有待阐明。

我们的研究结果表明,代谢组学方法可能是检测 PC 中潜在生物标志物的有用方法。

https://cdn.ncbi.nlm.nih.gov/pmc/blobs/0fe8/8493323/d865a1876d55/10.1177_15330338211045204-fig1.jpg

文献AI研究员

20分钟写一篇综述,助力文献阅读效率提升50倍。

立即体验

用中文搜PubMed

大模型驱动的PubMed中文搜索引擎

马上搜索

文档翻译

学术文献翻译模型,支持多种主流文档格式。

立即体验