Suppr超能文献

质粒塑造了食品生产链中肺炎克雷伯菌的当前流行情况。

Plasmids Shape the Current Prevalence of among Klebsiella pneumoniae in Food Production Chains.

作者信息

Peng Kai, Wang Qian, Yin Yi, Li Yan, Liu Yuan, Wang Mianzhi, Qin ShangShang, Wang Zhiqiang, Li Ruichao

机构信息

College of Veterinary Medicine, Yangzhou Universitygrid.268415.c, Yangzhou, Jiangsu Province, People's Republic of China.

Jiangsu Co-innovation Center for Prevention and Control of Important Animal Infectious Diseases and Zoonoses, Yangzhou, Jiangsu Province, People's Republic of China.

出版信息

mSystems. 2021 Oct 26;6(5):e0070221. doi: 10.1128/mSystems.00702-21. Epub 2021 Oct 5.

Abstract

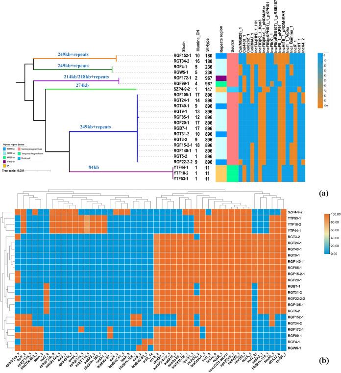
The emergence of novel antimicrobial resistance genes conferring resistance to last-resort antimicrobials poses a serious challenge to global public health security. Recently, one plasmid-mediated RND family multidrug resistance efflux pump gene cluster named , which confers resistance to tigecycline, was identified in bacteria of animal and human origins. However, the comprehensive landscape of the genomic epidemiology of this novel resistance determinant remained unclear. To fill this knowledge gap, we isolated 25 -positive bacteria from 682 samples collected along the pork production chain, including swine farms, slaughterhouses, and retail pork, and characterized the positive strains systematically using antimicrobial susceptibility testing, conjugation assays, single-molecule sequencing, and genomic analyses. We found that -positive bacteria were most prevalent in slaughterhouses (7.32%), followed by retail pork (0.72%). Most of the positive strains were Klebsiella pneumoniae (23/25), followed by Proteus mirabilis (2/25). IncFIB(Mar)/IncHI1B hybrid plasmids were mainly vectors for and dominated the horizontal dissemination of among K. pneumoniae isolates. However, in this study, we identified the IncR plasmid as a -positive plasmid with a broad host range, which evidenced that the widespread prevalence of is possible due to such kinds of plasmids in the future. In addition, we found diversity and heterogeneity of translocatable units containing in the plasmids. We also investigated the genetic features of in online databases, which led to the proposal of the gene as the potential insertion site of . Collectively, this study enriches the epidemiological and genomic characterization of and provides a theoretical basis for preventing an increase in prevalence. Tigecycline, the first member of the glycylcycline class of antibacterial agents, is frequently used to treat complicated infections caused by multidrug-resistant Gram-positive and Gram-negative bacteria. The emergence of a novel plasmid-mediated efflux pump, TmexCD1-ToprJ1, conferring resistance to multiple antimicrobials, including tigecycline, poses a huge risk to human health. In this study, we investigated the prevalence of -positive strains along the food production chain and found that was mainly distributed in IncFIB(Mar)/HI1B hybrid plasmids of K. pneumoniae. We also observed a potential risk of transmission of such plasmids along the pork processing chain, which finally may incur a threat to humans. Furthermore, the IncFIB(Mar)/HI1B -positive plasmids with a limited host range and specific insertion sites of are strong evidence to prevent a fulminant epidemic of among diverse pathogens. The mobilization and dissemination of , especially when driven by plasmids, deserve sustained attention and investigations.

摘要

赋予对最后手段抗菌药物耐药性的新型抗菌耐药基因的出现,对全球公共卫生安全构成了严峻挑战。最近,在动物源和人源细菌中鉴定出一种名为 的质粒介导的RND家族多药耐药外排泵基因簇,它赋予对替加环素的耐药性。然而,这种新型耐药决定因素的基因组流行病学全貌仍不清楚。为了填补这一知识空白,我们从猪肉生产链沿线收集的682份样本(包括养猪场、屠宰场和零售猪肉)中分离出25株 阳性细菌,并通过抗菌药敏试验、接合试验、单分子测序和基因组分析对阳性菌株进行了系统表征。我们发现 阳性细菌在屠宰场中最为普遍(7.32%),其次是零售猪肉(0.72%)。大多数阳性菌株是肺炎克雷伯菌(23/25),其次是奇异变形杆菌(2/25)。IncFIB(Mar)/IncHI1B杂交质粒主要是 的载体,并在肺炎克雷伯菌分离株中主导了 的水平传播。然而,在本研究中,我们将IncR质粒鉴定为一种具有广泛宿主范围的 阳性质粒,这证明未来由于此类质粒, 可能广泛流行。此外,我们发现质粒中含有 的可转移单元具有多样性和异质性。我们还在在线数据库中研究了 的遗传特征,这导致提出 基因作为 的潜在插入位点。总体而言,本研究丰富了 的流行病学和基因组特征,并为防止 流行率上升提供了理论依据。替加环素是甘氨酰环素类抗菌剂的首个成员,常用于治疗由多重耐药革兰氏阳性和革兰氏阴性细菌引起的复杂感染。一种新型质粒介导的外排泵TmexCD1-ToprJ1的出现,赋予对包括替加环素在内的多种抗菌药物的耐药性,对人类健康构成了巨大风险。在本研究中,我们调查了食品生产链沿线 阳性菌株的流行情况,发现 主要分布在肺炎克雷伯菌的IncFIB(Mar)/HI1B杂交质粒中。我们还观察到此类质粒沿猪肉加工链传播的潜在风险,最终可能对人类构成威胁。此外,宿主范围有限且 具有特定插入位点的IncFIB(Mar)/HI1B 阳性质粒是防止 在多种病原体中爆发流行的有力证据。 的移动和传播,尤其是由质粒驱动时,值得持续关注和研究。

https://cdn.ncbi.nlm.nih.gov/pmc/blobs/f1b3/8547460/f9152674fc44/msystems.00702-21-f001.jpg

文献AI研究员

20分钟写一篇综述,助力文献阅读效率提升50倍。

立即体验

用中文搜PubMed

大模型驱动的PubMed中文搜索引擎

马上搜索

文档翻译

学术文献翻译模型,支持多种主流文档格式。

立即体验