Suppr超能文献

KDS2010,一种新研发的可逆 MAO-B 抑制剂,有望成为帕金森病的有效治疗候选药物。

KDS2010, a Newly Developed Reversible MAO-B Inhibitor, as an Effective Therapeutic Candidate for Parkinson's Disease.

机构信息

Center for Neuroscience, Brain Science Institute, Korea Institute of Science and Technology (KIST), Seoul, 02792, Republic of Korea.

Department of KHU-KIST Convergence Science and Technology, Kyung Hee University, Seoul, 02453, Korea.

出版信息

Neurotherapeutics. 2021 Jul;18(3):1729-1747. doi: 10.1007/s13311-021-01097-4. Epub 2021 Oct 5.

Abstract

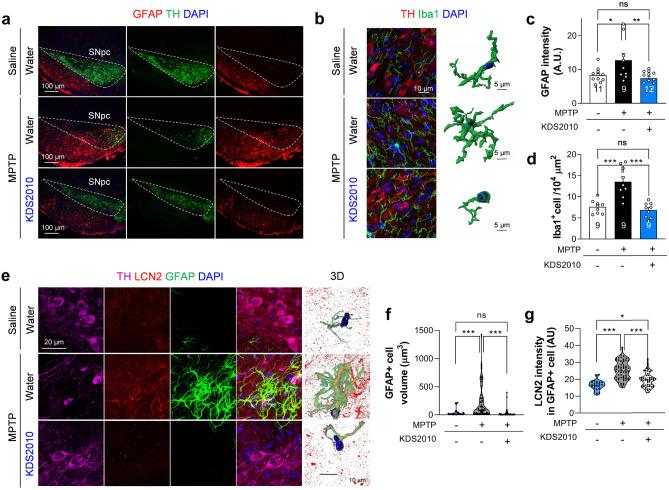
Monoamine oxidase-B (MAO-B) is a well-established therapeutic target for Parkinson's disease (PD); however, previous clinical studies on currently available irreversible MAO-B inhibitors have yielded disappointing neuroprotective effects. Here, we tested the therapeutic potential of KDS2010, a recently synthesized potent, selective, and reversible MAO-B inhibitor in multiple animal models of PD. We designed and synthesized a series of α-aminoamide derivatives and found that derivative KDS2010 exhibited the highest potency, specificity, reversibility, and bioavailability (> 100%). In addition, KDS2010 demonstrated significant neuroprotective and anti-neuroinflammatory efficacy against nigrostriatal pathway destruction in the mouse MPTP model of parkinsonism. Treatment with KDS2010 also alleviated parkinsonian motor dysfunction in 6-hydroxydopamine-induced and A53T mutant α-synuclein overexpression rat models of PD. Moreover, KDS2010 showed virtually no toxicity or side effects in non-human primates. KDS2010 could be a next-generation therapeutic candidate for PD.

摘要

单胺氧化酶-B(MAO-B)是帕金森病(PD)的一个明确的治疗靶点;然而,目前已有的不可逆 MAO-B 抑制剂的临床研究结果显示出令人失望的神经保护作用。在这里,我们测试了 KDS2010 的治疗潜力,KDS2010 是一种最近合成的、有效的、选择性的、可逆的 MAO-B 抑制剂,在多种 PD 动物模型中进行了测试。我们设计并合成了一系列 α-氨基酰胺衍生物,发现衍生物 KDS2010 表现出最高的效力、特异性、可逆性和生物利用度(>100%)。此外,KDS2010 对 MPTP 诱导的小鼠帕金森模型中黑质纹状体通路破坏具有显著的神经保护和抗神经炎症作用。在 6-羟多巴胺诱导和 A53T 突变的 α-突触核蛋白过表达的大鼠 PD 模型中,KDS2010 治疗也缓解了帕金森运动功能障碍。此外,KDS2010 在非人类灵长类动物中几乎没有毒性或副作用。KDS2010 可能是 PD 的下一代治疗候选药物。

https://cdn.ncbi.nlm.nih.gov/pmc/blobs/f21d/8608967/8c96fd689a2b/13311_2021_1097_Fig1_HTML.jpg

文献AI研究员

20分钟写一篇综述,助力文献阅读效率提升50倍。

立即体验

用中文搜PubMed

大模型驱动的PubMed中文搜索引擎

马上搜索

文档翻译

学术文献翻译模型,支持多种主流文档格式。

立即体验