Suppr超能文献

CXXC5的下调去抑制MYCL1以促进肝星状细胞激活。

Down-Regulation of CXXC5 De-Represses MYCL1 to Promote Hepatic Stellate Cell Activation.

作者信息

Wu Xiaoyan, Dong Wenhui, Kong Ming, Ren Haozhen, Wang Jinglin, Shang Longcheng, Zhu Zhengyi, Zhu Wei, Shi Xiaolei

机构信息

Department of Hepatobiliary Surgery, Affiliated Nanjing Drum Tower Hospital of Nanjing University Medical School, Nanjing, China.

Hepatobiliary Institute of Nanjing University, Nanjing, China.

出版信息

Front Cell Dev Biol. 2021 Sep 21;9:680344. doi: 10.3389/fcell.2021.680344. eCollection 2021.

Abstract

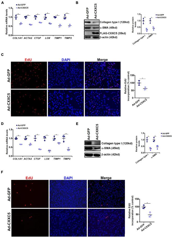
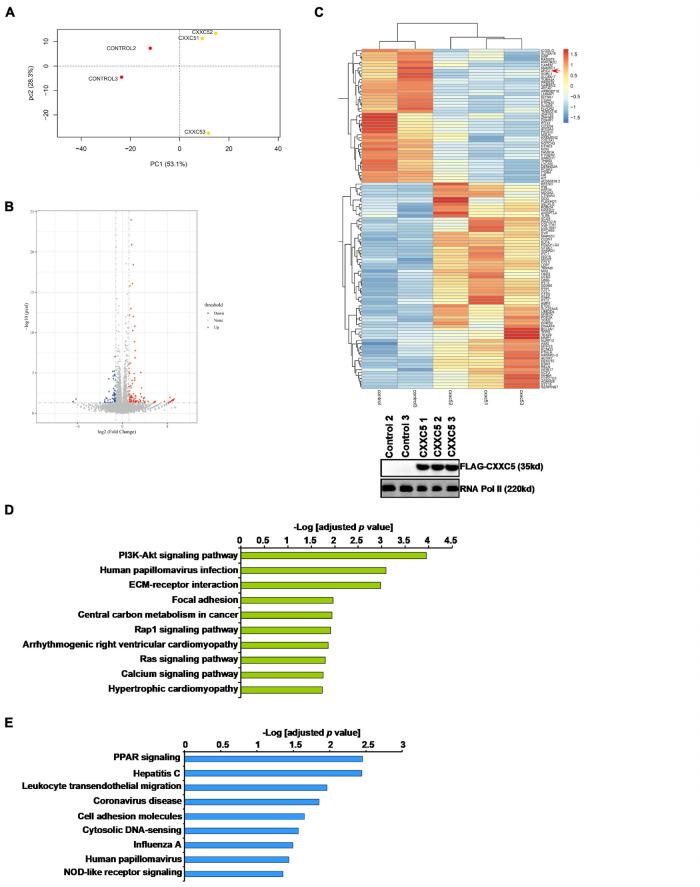
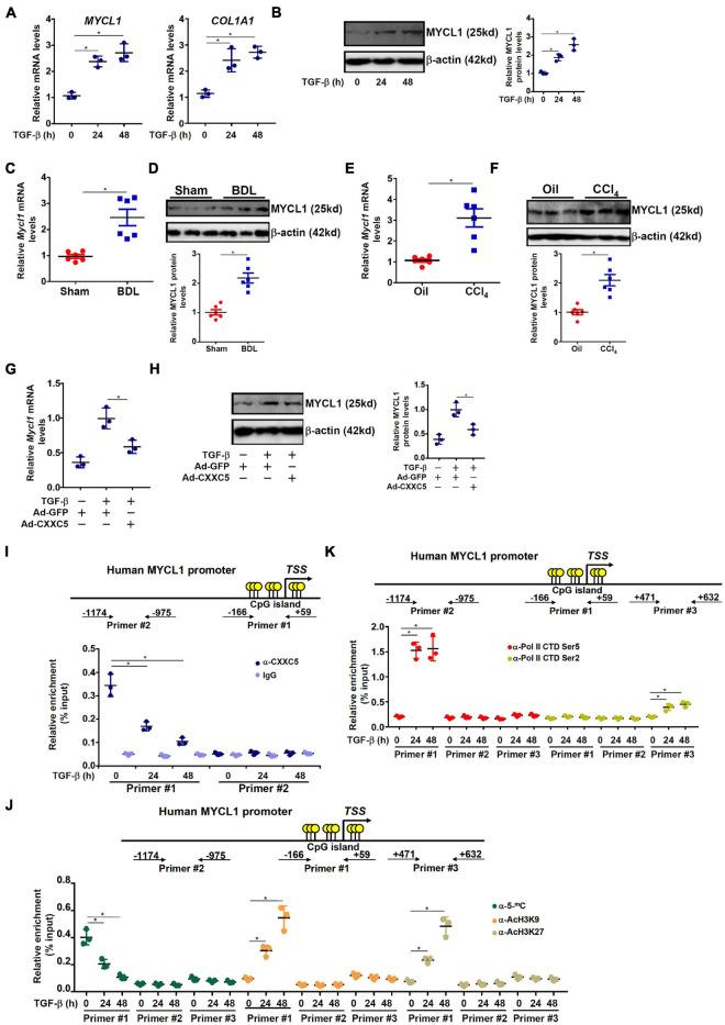
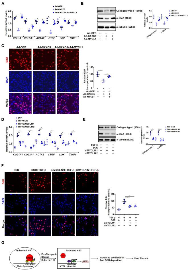
Liver fibrosis is mediated by myofibroblasts, a specialized cell type involved in wound healing and extracellular matrix production. Hepatic stellate cells (HSC) are the major source of myofibroblasts in the fibrotic livers. In the present study we investigated the involvement of CXXC-type zinc-finger protein 5 (CXXC5) in HSC activation and the underlying mechanism. Down-regulation of CXXC5 was observed in activated HSCs compared to quiescent HSCs both and . In accordance, over-expression of CXXC5 suppressed HSC activation. RNA-seq analysis revealed that CXXC5 influenced multiple signaling pathways to regulate HSC activation. The proto-oncogene MYCL1 was identified as a novel target for CXXC5. CXXC5 bound to the proximal MYCL1 promoter to repress MYCL1 transcription in quiescent HSCs. Loss of CXXC5 expression during HSC activation led to the removal of CpG methylation and acquisition of acetylated histone H3K9/H3K27 on the MYCL1 promoter resulting in MYCL1 trans-activation. Finally, MYCL1 knockdown attenuated HSC activation whereas MYCL1 over-expression partially relieved the blockade of HSC activation by CXXC5. In conclusion, our data unveil a novel transcriptional mechanism contributing to HSC activation and liver fibrosis.

摘要

肝纤维化由肌成纤维细胞介导,肌成纤维细胞是一种参与伤口愈合和细胞外基质产生的特殊细胞类型。肝星状细胞(HSC)是纤维化肝脏中肌成纤维细胞的主要来源。在本研究中,我们调查了CXXC型锌指蛋白5(CXXC5)在HSC激活中的作用及其潜在机制。与静止的HSC相比,在激活的HSC中观察到CXXC5表达下调。相应地,CXXC5的过表达抑制了HSC激活。RNA测序分析表明,CXXC5影响多种信号通路来调节HSC激活。原癌基因MYCL1被确定为CXXC5的一个新靶点。CXXC5与近端MYCL1启动子结合,在静止的HSC中抑制MYCL1转录。HSC激活过程中CXXC5表达的缺失导致MYCL1启动子上CpG甲基化的去除和组蛋白H3K9/H3K27乙酰化的获得,从而导致MYCL1反式激活。最后,MYCL1的敲低减弱了HSC激活,而MYCL1的过表达部分缓解了CXXC5对HSC激活的阻断。总之,我们的数据揭示了一种导致HSC激活和肝纤维化的新转录机制。

https://cdn.ncbi.nlm.nih.gov/pmc/blobs/bea3/8490686/add18de1e161/fcell-09-680344-g001.jpg

文献AI研究员

20分钟写一篇综述,助力文献阅读效率提升50倍。

立即体验

用中文搜PubMed

大模型驱动的PubMed中文搜索引擎

马上搜索

文档翻译

学术文献翻译模型,支持多种主流文档格式。

立即体验