Suppr超能文献

与大脑年龄相关的心血管代谢风险因素及其加速大脑老化。

Cardiometabolic risk factors associated with brain age and accelerate brain ageing.

机构信息

NORMENT, Division of Mental Health and Addiction, Oslo University Hospital & Institute of Clinical Medicine, University of Oslo, Oslo.

Department of Psychology, University of Oslo, Oslo.

出版信息

Hum Brain Mapp. 2022 Feb 1;43(2):700-720. doi: 10.1002/hbm.25680. Epub 2021 Oct 9.

Abstract

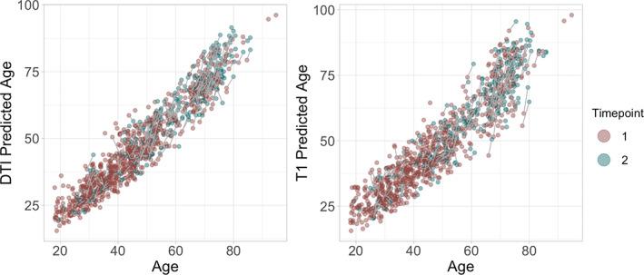
The structure and integrity of the ageing brain is interchangeably linked to physical health, and cardiometabolic risk factors (CMRs) are associated with dementia and other brain disorders. In this mixed cross-sectional and longitudinal study (interval mean = 19.7 months), including 790 healthy individuals (mean age = 46.7 years, 53% women), we investigated CMRs and health indicators including anthropometric measures, lifestyle factors, and blood biomarkers in relation to brain structure using MRI-based morphometry and diffusion tensor imaging (DTI). We performed tissue specific brain age prediction using machine learning and performed Bayesian multilevel modeling to assess changes in each CMR over time, their respective association with brain age gap (BAG), and their interaction effects with time and age on the tissue-specific BAGs. The results showed credible associations between DTI-based BAG and blood levels of phosphate and mean cell volume (MCV), and between T1-based BAG and systolic blood pressure, smoking, pulse, and C-reactive protein (CRP), indicating older-appearing brains in people with higher cardiometabolic risk (smoking, higher blood pressure and pulse, low-grade inflammation). Longitudinal evidence supported interactions between both BAGs and waist-to-hip ratio (WHR), and between DTI-based BAG and systolic blood pressure and smoking, indicating accelerated ageing in people with higher cardiometabolic risk (smoking, higher blood pressure, and WHR). The results demonstrate that cardiometabolic risk factors are associated with brain ageing. While randomized controlled trials are needed to establish causality, our results indicate that public health initiatives and treatment strategies targeting modifiable cardiometabolic risk factors may also improve risk trajectories and delay brain ageing.

摘要

衰老大脑的结构和完整性与身体健康相互关联,而心血管代谢风险因素(CMRs)与痴呆症和其他脑部疾病有关。在这项混合的横断面和纵向研究(间隔平均值为 19.7 个月)中,包括 790 名健康个体(平均年龄为 46.7 岁,53%为女性),我们使用基于 MRI 的形态计量学和扩散张量成像(DTI)研究了 CMRs 和健康指标,包括人体测量指标、生活方式因素和血液生物标志物与大脑结构的关系。我们使用机器学习进行了特定组织的大脑年龄预测,并进行了贝叶斯多层次建模,以评估每个 CMR 在时间上的变化、它们与大脑年龄差距(BAG)的各自关联,以及它们与时间和年龄对特定组织的 BAG 的交互效应。结果表明,DTI 基础的 BAG 与血液中磷酸盐和平均细胞体积(MCV)水平之间,以及 T1 基础的 BAG 与收缩压、吸烟、脉搏和 C 反应蛋白(CRP)之间存在可信的关联,表明心血管代谢风险较高的人(吸烟、血压和脉搏较高、低度炎症)大脑更显老。纵向证据支持 BAG 和腰臀比(WHR)之间以及 DTI 基础的 BAG 和收缩压和吸烟之间的相互作用,表明心血管代谢风险较高的人(吸烟、血压较高和 WHR)大脑衰老加速。结果表明,心血管代谢风险因素与大脑衰老有关。虽然需要进行随机对照试验来确定因果关系,但我们的结果表明,针对可改变的心血管代谢风险因素的公共卫生倡议和治疗策略也可能改善风险轨迹并延缓大脑衰老。

https://cdn.ncbi.nlm.nih.gov/pmc/blobs/2e19/8720200/4350e8eafd8c/HBM-43-700-g008.jpg

文献AI研究员

20分钟写一篇综述,助力文献阅读效率提升50倍。

立即体验

用中文搜PubMed

大模型驱动的PubMed中文搜索引擎

马上搜索

文档翻译

学术文献翻译模型,支持多种主流文档格式。

立即体验