Suppr超能文献

LINC01094通过吸附miR-577来调节LIN28B表达及PI3K/AKT通路,从而促进胰腺癌进展。

LINC01094 promotes pancreatic cancer progression by sponging miR-577 to regulate LIN28B expression and the PI3K/AKT pathway.

作者信息

Luo Chen, Lin Kang, Hu Cegui, Zhu Xiaojian, Zhu Jinfeng, Zhu Zhengming

机构信息

Department of General Surgery, Second Affiliated Hospital of Nanchang University, Nanchang, China.

Jiangxi Province Medical College of Nanchang University, Nanchang, China.

出版信息

Mol Ther Nucleic Acids. 2021 Aug 26;26:523-535. doi: 10.1016/j.omtn.2021.08.024. eCollection 2021 Dec 3.

Abstract

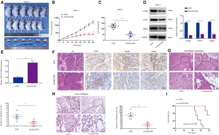
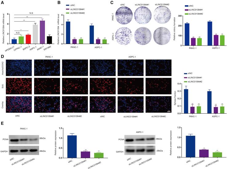
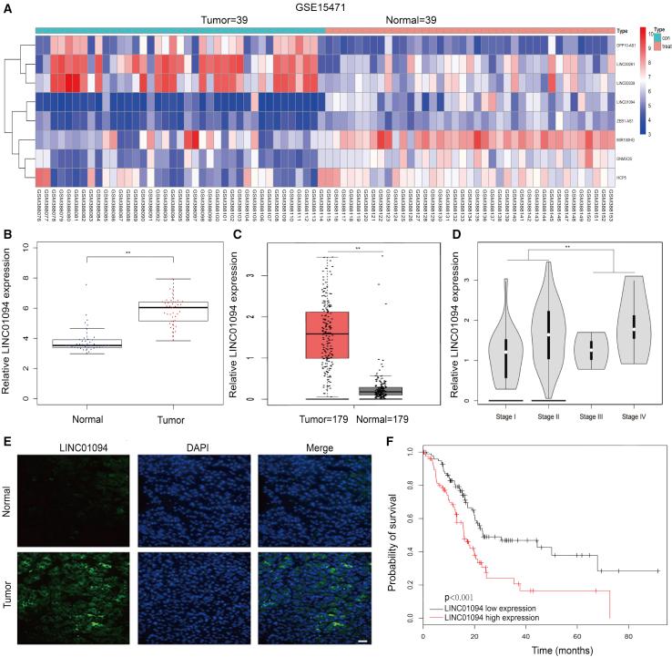
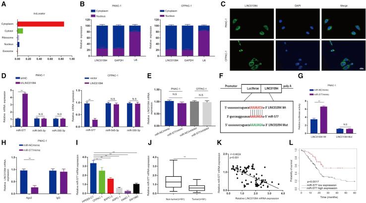
The leading cause of death in pancreatic cancer (PC) patients is the progression of cancer metastasis. Recently, long non-coding RNAs (lncRNAs) have been shown to play an important role in regulating cancer cell proliferation and metastasis; however, its molecular basis in PC remains to be explored. In this study, we observed that LINC01094 was markedly overexpressed in PC tissues and was associated with poor patient prognosis. Downregulation of LINC01094 decreased the proliferation and metastasis of PC cells and inhibited tumorigenesis and metastasis in mouse xenografts. Mechanically, LINC01094 acted as an endogenous miR-577 sponge to increase the expression of its target gene, the RNA-binding protein lin-28 homolog B (LIN28B), by decoying the miR-577, thereby activating the PI3K/AKT pathway. Our findings suggest that LINC01094 plays critical roles in proliferation and metastasis of PC, implying that LINC01094 can be regarded as a new biomarker or therapeutic target for the treatment of PC.

摘要

胰腺癌(PC)患者的主要死因是癌症转移的进展。最近,长链非编码RNA(lncRNAs)已被证明在调节癌细胞增殖和转移中起重要作用;然而,其在PC中的分子基础仍有待探索。在本研究中,我们观察到LINC01094在PC组织中明显过表达,并且与患者预后不良相关。LINC01094的下调降低了PC细胞的增殖和转移,并抑制了小鼠异种移植瘤的发生和转移。机制上,LINC01094作为内源性miR-577海绵,通过诱捕miR-577增加其靶基因RNA结合蛋白lin-28同源物B(LIN28B)的表达,从而激活PI3K/AKT途径。我们的研究结果表明,LINC01094在PC的增殖和转移中起关键作用,这意味着LINC01094可被视为治疗PC的新生物标志物或治疗靶点。

https://cdn.ncbi.nlm.nih.gov/pmc/blobs/8518/8479296/4a118bca8050/fx1.jpg

文献AI研究员

20分钟写一篇综述,助力文献阅读效率提升50倍。

立即体验

用中文搜PubMed

大模型驱动的PubMed中文搜索引擎

马上搜索

文档翻译

学术文献翻译模型,支持多种主流文档格式。

立即体验