Suppr超能文献

用新城疫病毒载体疫苗进行鼻内接种可保护仓鼠免受SARS-CoV-2感染和疾病侵害。

Intranasal vaccination with a Newcastle disease virus-vectored vaccine protects hamsters from SARS-CoV-2 infection and disease.

作者信息

Warner Bryce M, Santry Lisa A, Leacy Alexander, Chan Mable, Pham Phuc H, Vendramelli Robert, Pei Yanlong, Tailor Nikesh, Valcourt Emelissa, Leung Anders, He Shihua, Griffin Bryan D, Audet Jonathan, Willman Marnie, Tierney Kevin, Albietz Alixandra, Frost Kathy L, Yates Jacob G E, Mould Robert C, Chan Lily, Mehrani Yeganeh, Knapp Jason P, Minott Jessica A, Banadyga Logan, Safronetz David, Wood Heidi, Booth Stephanie, Major Pierre P, Bridle Byram W, Susta Leonardo, Kobasa Darwyn, Wootton Sarah K

机构信息

Zoonotic Diseases and Special Pathogens, Public Health Agency of Canada, Winnipeg, Canada.

Department of Pathobiology, University of Guelph, Guelph, Canada.

出版信息

iScience. 2021 Nov 19;24(11):103219. doi: 10.1016/j.isci.2021.103219. Epub 2021 Oct 6.

Abstract

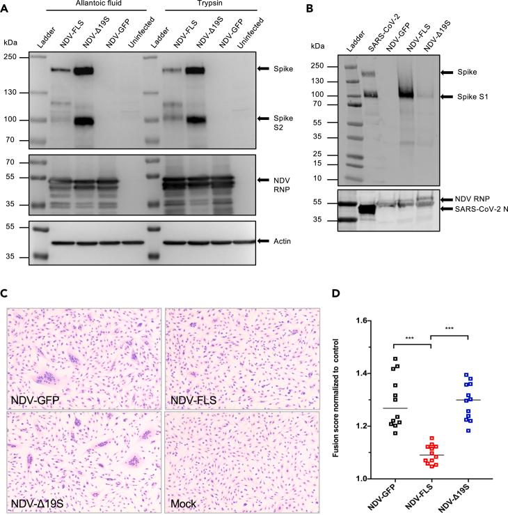
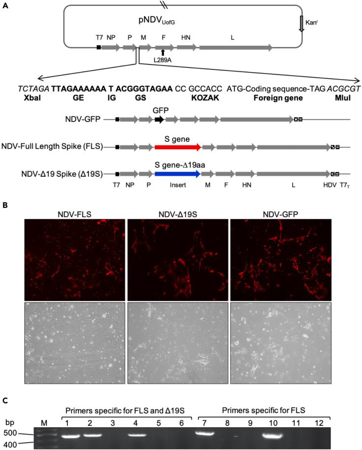
The pandemic severe acute respiratory syndrome coronavirus 2 (SARS-CoV-2) is the cause of coronavirus disease 2019 (COVID-19). Worldwide efforts are being made to develop vaccines to mitigate this pandemic. We engineered two recombinant Newcastle disease virus (NDV) vectors expressing either the full-length SARS-CoV-2 spike protein (NDV-FLS) or a version with a 19 amino acid deletion at the carboxy terminus (NDV-Δ19S). Hamsters receiving two doses (prime-boost) of NDV-FLS developed a robust SARS-CoV-2-neutralizing antibody response, with elimination of infectious virus in the lungs and minimal lung pathology at five days post-challenge. Single-dose vaccination with NDV-FLS significantly reduced SARS-CoV-2 replication in the lungs but only mildly decreased lung inflammation. NDV-Δ19S-treated hamsters had a moderate decrease in SARS-CoV-2 titers in lungs and presented with severe microscopic lesions, suggesting that truncation of the spike protein was a less effective strategy. In summary, NDV-vectored vaccines represent a viable option for protection against COVID-19.

摘要

大流行的严重急性呼吸综合征冠状病毒2(SARS-CoV-2)是2019冠状病毒病(COVID-19)的病原体。全球正在努力研发疫苗以缓解这一疫情。我们构建了两种重组新城疫病毒(NDV)载体,分别表达全长SARS-CoV-2刺突蛋白(NDV-FLS)或在羧基末端缺失19个氨基酸的变体(NDV-Δ19S)。接受两剂(初免-加强)NDV-FLS的仓鼠产生了强烈的SARS-CoV-2中和抗体反应,在攻毒后5天肺部的感染性病毒被清除,肺部病理变化轻微。单剂量接种NDV-FLS可显著降低肺部SARS-CoV-2的复制,但仅轻度减轻肺部炎症。用NDV-Δ19S处理的仓鼠肺部SARS-CoV-2滴度适度降低,并出现严重的微观病变,这表明刺突蛋白的截短是一种效果较差的策略。总之,NDV载体疫苗是预防COVID-19的一个可行选择。

https://cdn.ncbi.nlm.nih.gov/pmc/blobs/0d8a/8531566/6367c7826755/fx1.jpg

文献AI研究员

20分钟写一篇综述,助力文献阅读效率提升50倍。

立即体验

用中文搜PubMed

大模型驱动的PubMed中文搜索引擎

马上搜索

文档翻译

学术文献翻译模型,支持多种主流文档格式。

立即体验