Suppr超能文献

鉴定与细胞焦亡相关的 lncRNAs 构建预后模型及其与乳腺癌免疫浸润的相关性。

Identification of pyroptosis-related lncRNAs for constructing a prognostic model and their correlation with immune infiltration in breast cancer.

机构信息

Department of Plastic and Cosmetic Surgery, Tongji Hospital, Tongji Medical College, Huazhong University of Science and Technology, Wuhan, China.

出版信息

J Cell Mol Med. 2021 Nov;25(22):10403-10417. doi: 10.1111/jcmm.16969. Epub 2021 Oct 10.

Abstract

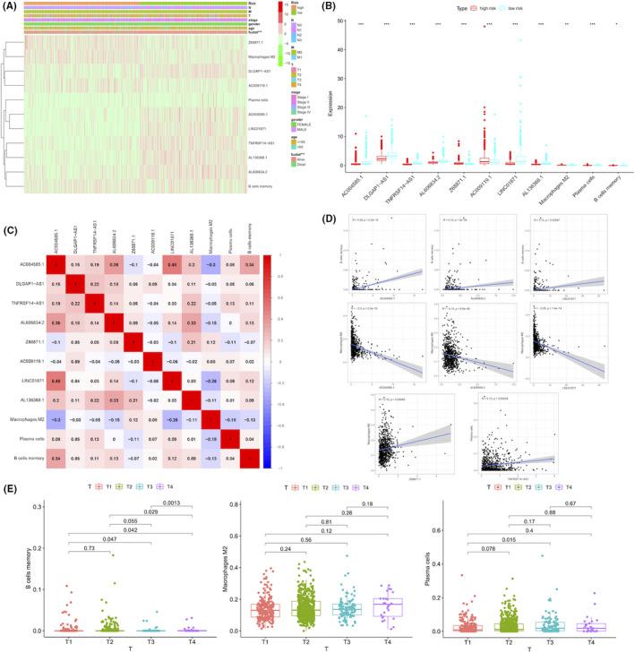
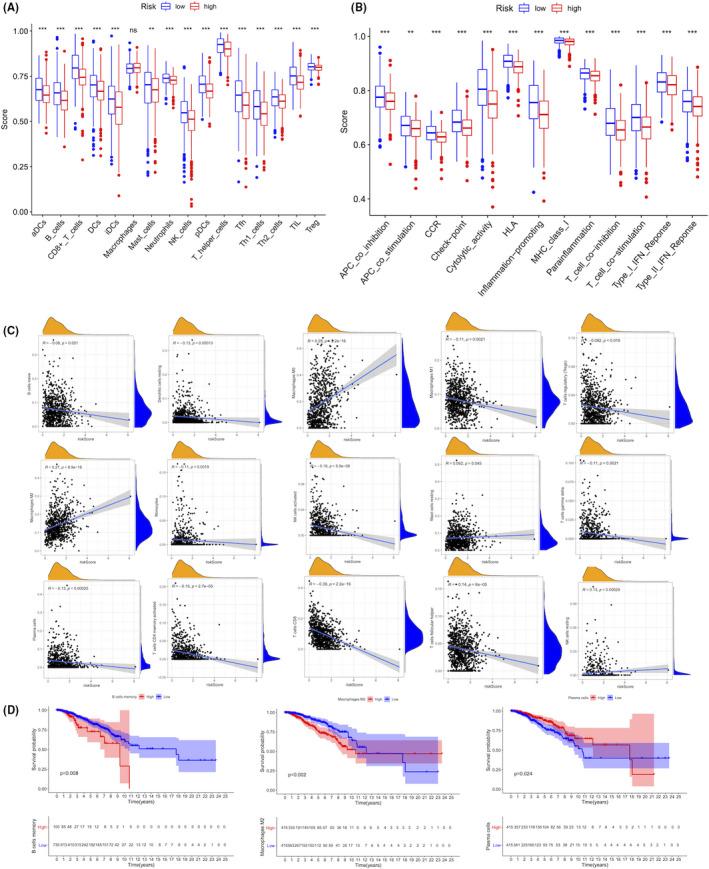
The inflammasome-dependent cell death, which is denoted as pyroptosis, might be abnormally regulated during oncogenesis and tumour progression. Long non-coding RNAs (LncRNAs) are pivotal orchestrators in breast cancer (BC), which have the potential to be a biomarker for BC diagnosis and therapy. The present study aims to explore the correlation between pyroptosis-related lncRNAs and BC prognosis. In this study, a profile of 8 differentially expressed lncRNAs was screened in the TCGA database and used to construct a prognostic model. The BC patients were divided into high- and low-risk groups dependent on the median cutoff of the risk score in the model. Interestingly, the risk model significantly distinguished the clinical characteristics of BC patients between high- and low-risk groups. Then, the risk score of the model was identified to be an excellent independent prognostic factor. Notably, the GO, KEGG, GSEA and ssGSEA analyses revealed the different immune statuses between the high- and low-risk groups. Particularly, the 8 lncRNAs expressed differentially in BC tissues between two risk subgroups in vitro validation. Collectively, this constructed well-validated model is of high effectiveness to predict the prognosis of BC, which will provide novel means that is applicable for BC prognosis recognition.

摘要

细胞焦亡是一种依赖于炎性小体的细胞死亡形式,其在肿瘤发生和进展过程中的调控可能异常。长链非编码 RNA(lncRNA)是乳腺癌(BC)中的重要调控因子,具有作为 BC 诊断和治疗的生物标志物的潜力。本研究旨在探讨与细胞焦亡相关的 lncRNA 与 BC 预后之间的相关性。在本研究中,在 TCGA 数据库中筛选了一组 8 个差异表达的 lncRNA,用于构建预后模型。根据模型中风险评分的中位数将 BC 患者分为高风险和低风险组。有趣的是,风险模型显著区分了高风险和低风险组 BC 患者的临床特征。然后,该模型的风险评分被确定为一个优秀的独立预后因素。值得注意的是,GO、KEGG、GSEA 和 ssGSEA 分析显示了高风险和低风险组之间不同的免疫状态。特别是,这 8 个 lncRNA 在体外验证中在两个风险亚组的 BC 组织中表达差异。总之,该构建的经过良好验证的模型对 BC 的预后预测具有很高的有效性,将为 BC 预后识别提供新的应用手段。

https://cdn.ncbi.nlm.nih.gov/pmc/blobs/d4a5/8581320/9583b6280060/JCMM-25-10403-g003.jpg

文献AI研究员

20分钟写一篇综述,助力文献阅读效率提升50倍。

立即体验

用中文搜PubMed

大模型驱动的PubMed中文搜索引擎

马上搜索

文档翻译

学术文献翻译模型,支持多种主流文档格式。

立即体验