Suppr超能文献

靶向高等级 MYC 相关 B 细胞淋巴瘤中的线粒体呼吸和 BCL2 家族。

Targeting mitochondrial respiration and the BCL2 family in high-grade MYC-associated B-cell lymphoma.

机构信息

European Institute of Oncology (IEO)-IRCCS, Milan, Italy.

IRCCS San Raffaele Scientific Institute, Milan, Italy.

出版信息

Mol Oncol. 2022 Mar;16(5):1132-1152. doi: 10.1002/1878-0261.13115. Epub 2021 Nov 11.

Abstract

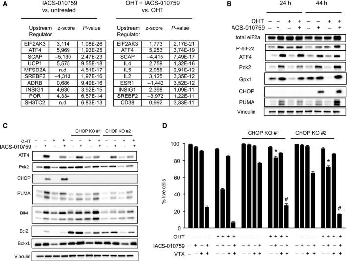
Multiple molecular features, such as activation of specific oncogenes (e.g., MYC, BCL2) or a variety of gene expression signatures, have been associated with disease course in diffuse large B-cell lymphoma (DLBCL), although their relationships and implications for targeted therapy remain to be fully unraveled. We report that MYC activity is closely correlated with-and most likely a driver of-gene signatures related to oxidative phosphorylation (OxPhos) in DLBCL, pointing to OxPhos enzymes, in particular mitochondrial electron transport chain (ETC) complexes, as possible therapeutic targets in high-grade MYC-associated lymphomas. In our experiments, indeed, MYC sensitized B cells to the ETC complex I inhibitor IACS-010759. Mechanistically, IACS-010759 triggered the integrated stress response (ISR) pathway, driven by the transcription factors ATF4 and CHOP, which engaged the intrinsic apoptosis pathway and lowered the apoptotic threshold in MYC-overexpressing cells. In line with these findings, the BCL2-inhibitory compound venetoclax synergized with IACS-010759 against double-hit lymphoma (DHL), a high-grade malignancy with concurrent activation of MYC and BCL2. In BCL2-negative lymphoma cells, instead, killing by IACS-010759 was potentiated by the Mcl-1 inhibitor S63845. Thus, combining an OxPhos inhibitor with select BH3-mimetic drugs provides a novel therapeutic principle against aggressive, MYC-associated DLBCL variants.

摘要

多种分子特征,如特定癌基因的激活(例如 MYC、BCL2)或多种基因表达特征,与弥漫性大 B 细胞淋巴瘤(DLBCL)的疾病进程有关,尽管它们之间的关系及其对靶向治疗的影响仍有待充分阐明。我们报告称,MYC 活性与与氧化磷酸化(OxPhos)相关的基因特征密切相关,并且很可能是其驱动因素,在 DLBCL 中,OxPhos 酶,特别是线粒体电子传递链(ETC)复合物,可能是高级别 MYC 相关淋巴瘤的潜在治疗靶点。在我们的实验中,事实上,MYC 使 B 细胞对 ETC 复合物 I 抑制剂 IACS-010759 敏感。从机制上讲,IACS-010759 触发了由转录因子 ATF4 和 CHOP 驱动的整合应激反应(ISR)途径,该途径激活了内在凋亡途径,并降低了 MYC 过表达细胞的凋亡阈值。与这些发现一致的是,BCL2 抑制剂 venetoclax 与 IACS-010759 协同作用于双打击淋巴瘤(DHL),这是一种高级别恶性肿瘤,同时激活 MYC 和 BCL2。相反,在 BCL2 阴性淋巴瘤细胞中,IACS-010759 的杀伤作用被 Mcl-1 抑制剂 S63845 增强。因此,将 OxPhos 抑制剂与选择性 BH3 模拟药物联合使用为针对侵袭性、MYC 相关的 DLBCL 变体提供了一种新的治疗原则。

https://cdn.ncbi.nlm.nih.gov/pmc/blobs/0c2f/8895457/f38e2c79bf43/MOL2-16-1132-g005.jpg

文献AI研究员

20分钟写一篇综述,助力文献阅读效率提升50倍。

立即体验

用中文搜PubMed

大模型驱动的PubMed中文搜索引擎

马上搜索

文档翻译

学术文献翻译模型,支持多种主流文档格式。

立即体验