Suppr超能文献

伊马替尼调节胃肠道间质肿瘤中的 和线粒体呼吸复合物。

Imatinib Regulates and Mitochondrial Respiratory Complexes in Gastrointestinal Stromal Tumors.

机构信息

Department of Oncology-Pathology, Karolinska Institutet, BioClinicum J6:20, Karolinska University Hospital, 171 64 Solna, Sweden.

Division of Hematology-Oncology, Department of Internal Medicine, Chang Gung Memorial Hospital at Linkou, Taoyuan 33305, Taiwan.

出版信息

Int J Mol Sci. 2021 Sep 30;22(19):10600. doi: 10.3390/ijms221910600.

Abstract

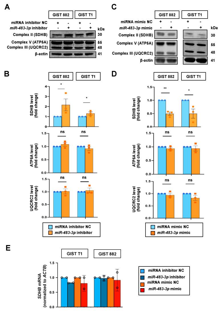
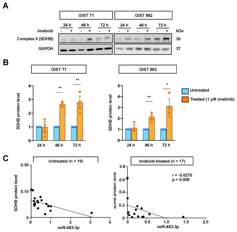
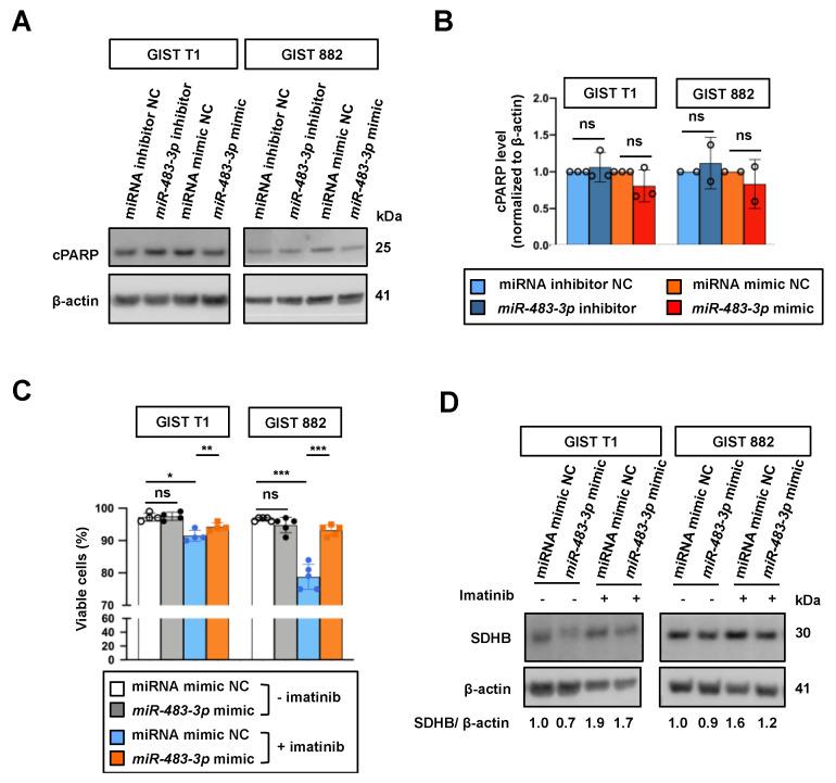
Metabolic adaptation to increased oxidative phosphorylation (OXPHOS) has been found in gastrointestinal stromal tumor (GIST) upon imatinib treatment. However, the underlying mechanism of imatinib-induced OXPHOS is unknown. Discovering molecules that mediate imatinib-induced OXPHOS may lead to the development of therapeutic strategies synergizing the efficacy of imatinib. In this study, we explored the role of microRNAs in regulating OXPHOS in GIST upon imatinib treatment. Using a microarray approach, we found that was one of the most downregulated miRNAs in imatinib-treated tumors compared to untreated tumors. Using an extended series of GIST samples, we further validated the downregulation of in imatinib-treated GIST samples by RT-qPCR. Using both gain- and loss-of-function experiments, we showed that could regulate mitochondrial respiratory Complex II expression, suggesting its role in OXPHOS regulation. Functionally, overexpression could rescue imatinib-induced cell death. These findings provide the molecular link for imatinib-induced OXPHOS expression and the biological role of in regulating cell viability upon imatinib treatment.

摘要

在伊马替尼治疗后,胃肠道间质瘤(GIST)中发现了代谢适应增加的氧化磷酸化(OXPHOS)。然而,伊马替尼诱导 OXPHOS 的潜在机制尚不清楚。发现介导伊马替尼诱导 OXPHOS 的分子可能会导致协同伊马替尼疗效的治疗策略的发展。在这项研究中,我们探讨了 microRNAs 在伊马替尼治疗后调节 GIST 中 OXPHOS 的作用。使用微阵列方法,我们发现与未处理的肿瘤相比, 在伊马替尼处理的肿瘤中是下调最明显的 microRNAs 之一。使用一系列扩展的 GIST 样本,我们通过 RT-qPCR 进一步验证了 在伊马替尼处理的 GIST 样本中的下调。通过增益和失活功能实验,我们表明 可以调节线粒体呼吸复合物 II 的表达,表明其在 OXPHOS 调节中的作用。功能上, 过表达可以挽救伊马替尼诱导的细胞死亡。这些发现为伊马替尼诱导的 OXPHOS 表达提供了分子联系,并为 在伊马替尼治疗时调节细胞活力的 生物学作用提供了依据。

https://cdn.ncbi.nlm.nih.gov/pmc/blobs/1d4f/8508888/5ce7aa2d9fdc/ijms-22-10600-g001.jpg

文献AI研究员

20分钟写一篇综述,助力文献阅读效率提升50倍。

立即体验

用中文搜PubMed

大模型驱动的PubMed中文搜索引擎

马上搜索

文档翻译

学术文献翻译模型,支持多种主流文档格式。

立即体验