Suppr超能文献

FAM83A 通过 Wnt/β-连环蛋白信号通路促进头颈部鳞状细胞癌的增殖和转移。

FAM83A promotes proliferation and metastasis via Wnt/β-catenin signaling in head neck squamous cell carcinoma.

机构信息

Jiangsu Province Key Laboratory of Oral Diseases, School of Stomatology, Nanjing Medical University, Nanjing, China.

Jiangsu Province Engineering Research Center of Stomatological Translational Medicine, School of Stomatology, Nanjing Medical University, Nanjing, China.

出版信息

J Transl Med. 2021 Oct 12;19(1):423. doi: 10.1186/s12967-021-03089-6.

Abstract

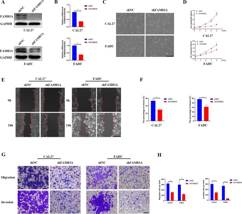
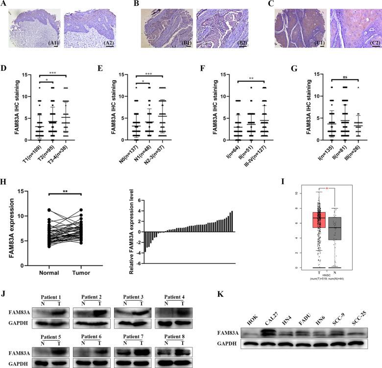
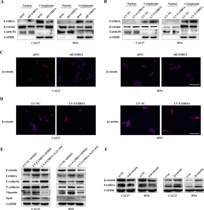
This research aimed to investigate the expression and function of FAM83A in the proliferation and metastasis in head and neck squamous cell carcinoma (HNSCC). FAM83A mRNA and protein expressions in HNSCC were detected in primary HNSCC samples and cell lines. The associations between FAM83A expression and clinicopathologic variables were evaluated through tissue microarrays. Besides, FAM83A knockdown and overexpression cell lines were constructed to assess cell growth and metastasis in vitro and the relationship between FAM83A and epithelial-mesenchymal transition (EMT). Furthermore, two models of xenograft tumors in nude mice were used to assess the tumorigenicity and metastasis ability of FAM83A in vivo. In the present study, overexpression of FAM83A in HNSCC samples was significantly associated with tumor size, lymph node status and clinical tumor stages. Mechanically, FAM83A could promote HNSCC cell growth and metastasis by inducing EMT via activating Wnt/β-catenin signaling pathway. Rescue experiment demonstrated the inhibition of β-catenin could counteract the function of FAM83A. Also, the FAM83A knockdown could suppress tumor growth and distant metastasis in the xenograft animal models of HNSCC. In conclusion, this study identifies FAM83A as an oncogene of HNSCC. This study provides new insights into the molecular pathways that contribute to EMT in HNSCC. We revealed a previously unknown FAM83A-Wnt-β-catenin signaling axis involved in the EMT of HNSCC. There may be a potential bi-directional signaling loop between FAM83A and Wnt/β-catenin signaling pathway in HNSCC.

摘要

这项研究旨在探讨 FAM83A 在头颈部鳞状细胞癌(HNSCC)增殖和转移中的表达和功能。在原发性 HNSCC 样本和细胞系中检测了 FAM83A mRNA 和蛋白的表达。通过组织微阵列评估了 FAM83A 表达与临床病理变量之间的关联。此外,构建了 FAM83A 敲低和过表达细胞系,以评估体外细胞生长和转移以及 FAM83A 与上皮-间充质转化(EMT)之间的关系。此外,使用裸鼠的两种异种移植肿瘤模型来评估 FAM83A 在体内的致瘤性和转移能力。在本研究中,FAM83A 在 HNSCC 样本中的过表达与肿瘤大小、淋巴结状态和临床肿瘤分期显著相关。从机制上讲,FAM83A 可以通过激活 Wnt/β-catenin 信号通路诱导 EMT 来促进 HNSCC 细胞的生长和转移。挽救实验表明,β-catenin 的抑制作用可以抵消 FAM83A 的功能。此外,FAM83A 的敲低可以抑制异种移植 HNSCC 动物模型中的肿瘤生长和远处转移。总之,本研究鉴定 FAM83A 为 HNSCC 的癌基因。本研究为 EMT 参与 HNSCC 的分子途径提供了新的见解。我们揭示了一个以前未知的 FAM83A-Wnt-β-catenin 信号轴,它参与了 HNSCC 的 EMT。在 HNSCC 中,FAM83A 和 Wnt/β-catenin 信号通路之间可能存在潜在的双向信号环路。

https://cdn.ncbi.nlm.nih.gov/pmc/blobs/3c8d/8507380/922395788042/12967_2021_3089_Fig1_HTML.jpg

文献AI研究员

20分钟写一篇综述,助力文献阅读效率提升50倍。

立即体验

用中文搜PubMed

大模型驱动的PubMed中文搜索引擎

马上搜索

文档翻译

学术文献翻译模型,支持多种主流文档格式。

立即体验