Suppr超能文献

长链非编码 RNA DARS-AS1 通过 miR-188-5p/KLF12 轴促进肺腺癌(LUAD)细胞的生长、迁移和侵袭。

Potentiated lung adenocarcinoma (LUAD) cell growth, migration and invasion by lncRNA DARS-AS1 via miR-188-5p/ KLF12 axis.

机构信息

Department of Thoracic Surgery, The Second Affiliated Hospital of Soochow University, Suzhou, China.

Department of General Surgery, The Affiliated Zhangjiagang Hospital of Soochow University, Suzhou, China.

出版信息

Aging (Albany NY). 2021 Oct 13;13(19):23376-23392. doi: 10.18632/aging.203632.

Abstract

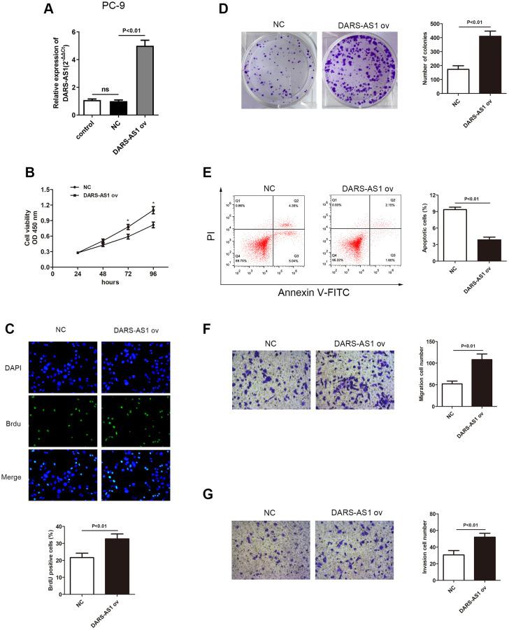
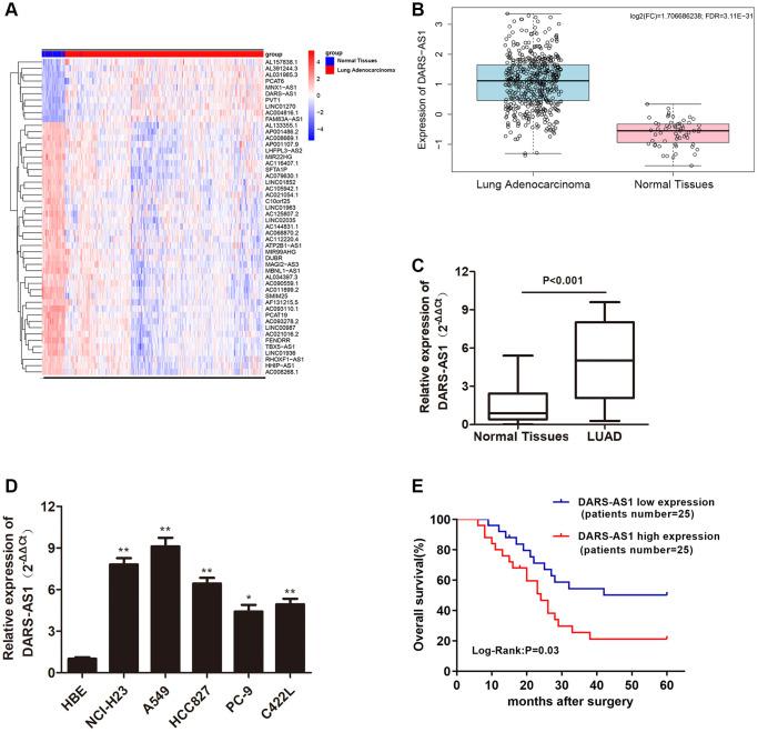
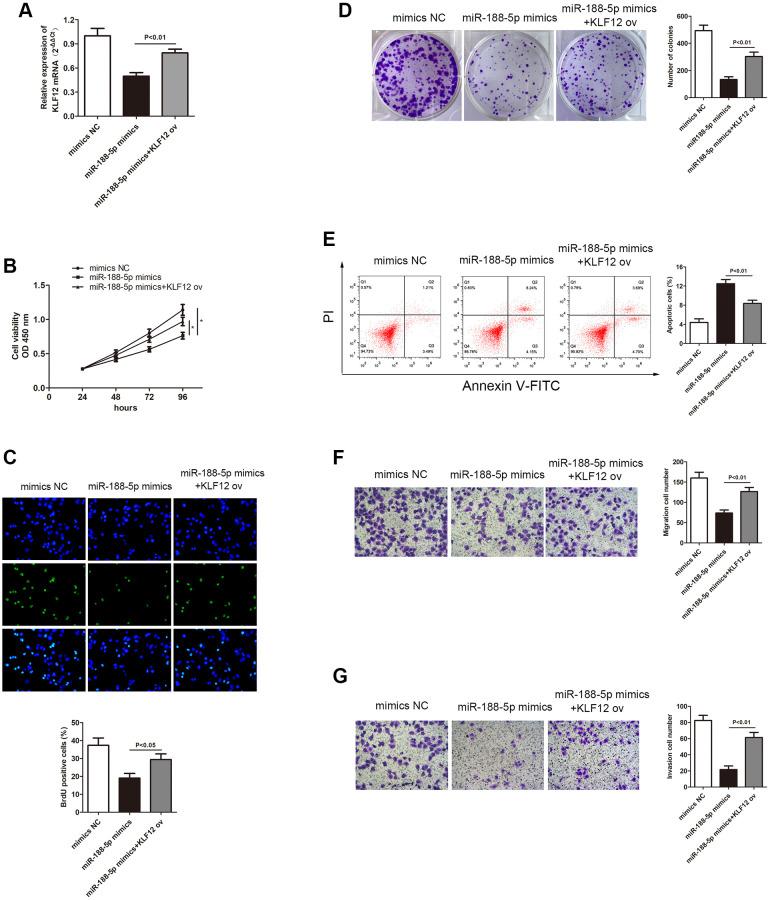
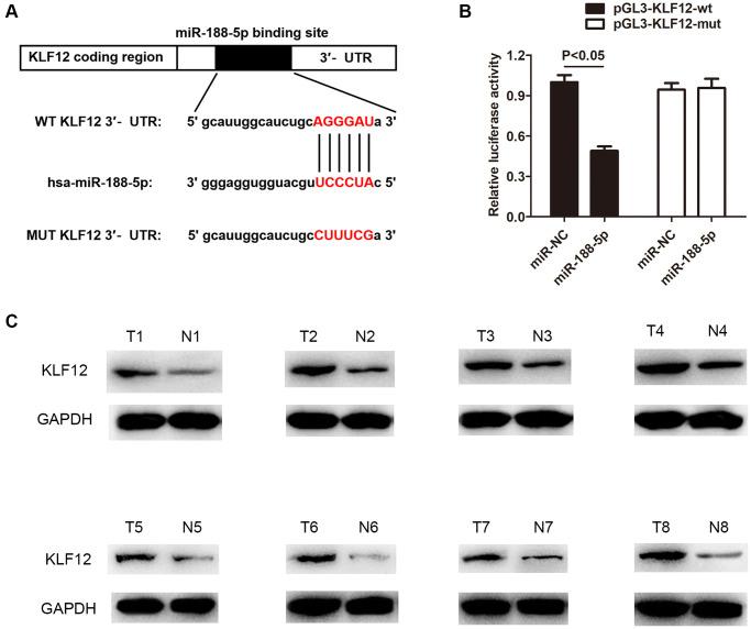
Lung adenocarcinoma (LUAD) is the most common histological type of non-small cell lung cancer (NSCLC). Due to the nonspecific early symptoms, the majority of the diagnosed LUAD patients are in the middle and late stages, with multiple metastases, and have missed the optimal period for treatment. Current studies have reported lncRNA DARS-AS1 as a cancer-promoting gene that expedites tumorigenesis. This is the first study demonstrating that DARS-AS1 is involved in the mediating process of LUAD. Cell functional experiments revealed that lncRNA DARS-AS1 participated in enhancing LUAD proliferation, invasion, and migration by inhibiting miR-188-5p. The investigation on DARS-AS1/miR-188-5p led to the discovery of KLF12 as a downstream target of miR-188-5p, and the regulatory pathway was established as DARS-AS1/miR-188-5p/KLF12. According to western blot results, DARS-AS1 promoted LUAD cell growth, migration, and invasion via stimulation of the PI3K/AKT pathway, activating the EMT process, and up-regulating the CyclinD1 and Bcl-2 proteins. This was the first report on the DARS-AS1/miR-188-5p/KLF12 axis and offered a novel strategy for early diagnosis, a new therapeutic method, and an improved prognosis for LUAD.

摘要

肺腺癌(LUAD)是最常见的非小细胞肺癌(NSCLC)组织学类型。由于早期症状不特异,大多数诊断为 LUAD 的患者处于中晚期,存在多处转移,错过了治疗的最佳时期。目前的研究报告称,lncRNA DARS-AS1 是一种促进肿瘤发生的致癌基因。这是第一项表明 DARS-AS1 参与 LUAD 介导过程的研究。细胞功能实验表明,lncRNA DARS-AS1 通过抑制 miR-188-5p 参与增强 LUAD 的增殖、侵袭和迁移。对 DARS-AS1/miR-188-5p 的研究发现 KLF12 是 miR-188-5p 的下游靶基因,并建立了 DARS-AS1/miR-188-5p/KLF12 的调控途径。根据 Western blot 结果,DARS-AS1 通过刺激 PI3K/AKT 通路促进 LUAD 细胞生长、迁移和侵袭,激活 EMT 过程,并上调 CyclinD1 和 Bcl-2 蛋白。这是关于 DARS-AS1/miR-188-5p/KLF12 轴的首次报道,为 LUAD 的早期诊断提供了新的策略,为新的治疗方法和改善 LUAD 的预后提供了新的途径。

https://cdn.ncbi.nlm.nih.gov/pmc/blobs/34c8/8544313/da415bd1e02a/aging-13-203632-g001.jpg

文献AI研究员

20分钟写一篇综述,助力文献阅读效率提升50倍。

立即体验

用中文搜PubMed

大模型驱动的PubMed中文搜索引擎

马上搜索

文档翻译

学术文献翻译模型,支持多种主流文档格式。

立即体验