Suppr超能文献

S100A10-AnxA2 复合物与乙型肝炎病毒宫内感染中的胞吐作用有关。

The S100A10-AnxA2 complex is associated with the exocytosis of hepatitis B virus in intrauterine infection.

机构信息

The Women's Hospital, Zhejiang University School of Medicine, No. 1 Xueshi Road, Shangcheng District, Hangzhou, Zhejiang, 310001, China.

Institute of Genetics and Department of Human Genetics, Zhejiang University School of Medicine; Zhejiang Provincial Key Laboratory of Genetic & Developmental Disorders, No. 866, Yuhangtang Road, Hangzhou, Zhejiang, 310058, China.

出版信息

Lab Invest. 2022 Jan;102(1):57-68. doi: 10.1038/s41374-021-00681-8. Epub 2021 Oct 13.

Abstract

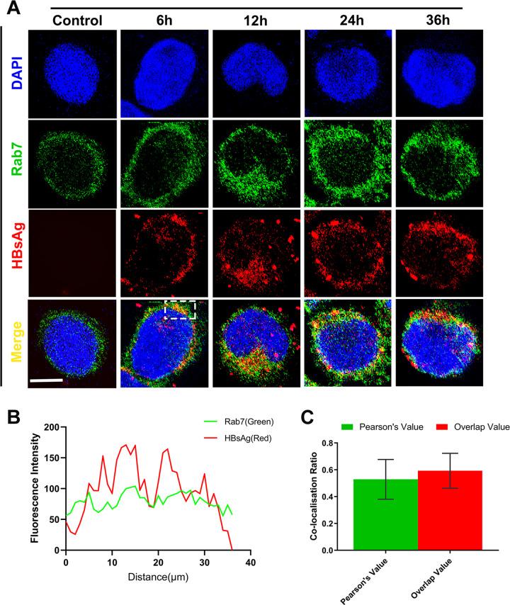
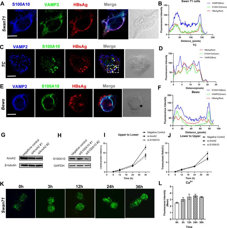
Mother-to-child transmission (MTCT) is the major cause of chronic infection of hepatitis B virus (HBV) in patients. However, whether and how HBV crosses the placenta to cause infection in utero remains unclear. In this study, we investigate the mechanism as to how the HBV virions pass through layers of the trophoblast. Our data demonstrate the exocytosis of virions from the trophoblast after exposure to HBV where the endocytosed HBV virions co-localized with an S100A10/AnxA2 complex and LC3, an autophagosome membrane marker. Knockdown of either AnxA2 or S100A10 in trophoblast cells led to a reduction of the amount of exo-virus in Transwell assay. Immunohistochemistry also showed a high expression of AnxA2 and S100A10 in the placental tissue samples of HBV-infected mothers with congenital HBV-positive infants (HBV). We conclude that in HBV intrauterine infection and mother-to-child transmission, a proportion of HBV hijacks autophagic protein secretion pathway and translocate across the trophoblast via S100A10/AnxA2 complex and multivesicular body (MVB)-mediated exocytosis. Our study provides a potential target for the interference of the mechanisms of HBV intrauterine infection and mother-to-child transmission.

摘要

母婴传播(MTCT)是乙型肝炎病毒(HBV)慢性感染患者的主要原因。然而,HBV 如何穿过胎盘导致宫内感染仍不清楚。在这项研究中,我们研究了 HBV 病毒颗粒穿过滋养层的机制。我们的数据表明,HBV 病毒颗粒在暴露于 HBV 后从滋养层中出胞,其中内吞的 HBV 病毒颗粒与 S100A10/AnxA2 复合物和 LC3(自噬体膜标记物)共定位。在滋养层细胞中敲低 AnxA2 或 S100A10 会导致 Transwell 分析中出胞病毒的数量减少。免疫组织化学也显示,HBV 感染母亲的胎盘组织样本中存在高水平的 AnxA2 和 S100A10,这些母亲的婴儿为 HBV 阳性(HBV)。我们的结论是,在 HBV 宫内感染和母婴传播中,一部分 HBV 劫持了自噬蛋白分泌途径,并通过 S100A10/AnxA2 复合物和多泡体(MVB)介导的出胞作用穿过滋养层。我们的研究为干扰 HBV 宫内感染和母婴传播机制提供了一个潜在的靶点。

https://cdn.ncbi.nlm.nih.gov/pmc/blobs/4c68/8695376/54d903d77527/41374_2021_681_Fig1_HTML.jpg

文献AI研究员

20分钟写一篇综述,助力文献阅读效率提升50倍。

立即体验

用中文搜PubMed

大模型驱动的PubMed中文搜索引擎

马上搜索

文档翻译

学术文献翻译模型,支持多种主流文档格式。

立即体验