Suppr超能文献

组织因子胞质结构域通过调控心脏炎症和血管生成加剧心肌梗死后的左心室重构。

Tissue factor cytoplasmic domain exacerbates post-infarct left ventricular remodeling via orchestrating cardiac inflammation and angiogenesis.

机构信息

Department of Surgery, Yong Loo Lin School of Medicine, National University of Singapore, Singapore, Singapore.

Cardiovascular Research Institute (CVRI), Cardiovascular Disease TRP, National University Heart Centre Singapore (NUHCS), Singapore, Singapore.

出版信息

Theranostics. 2021 Sep 3;11(19):9243-9261. doi: 10.7150/thno.63354. eCollection 2021.

Abstract

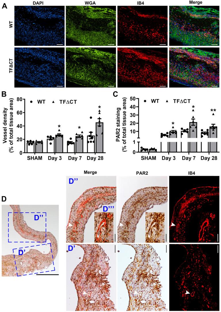
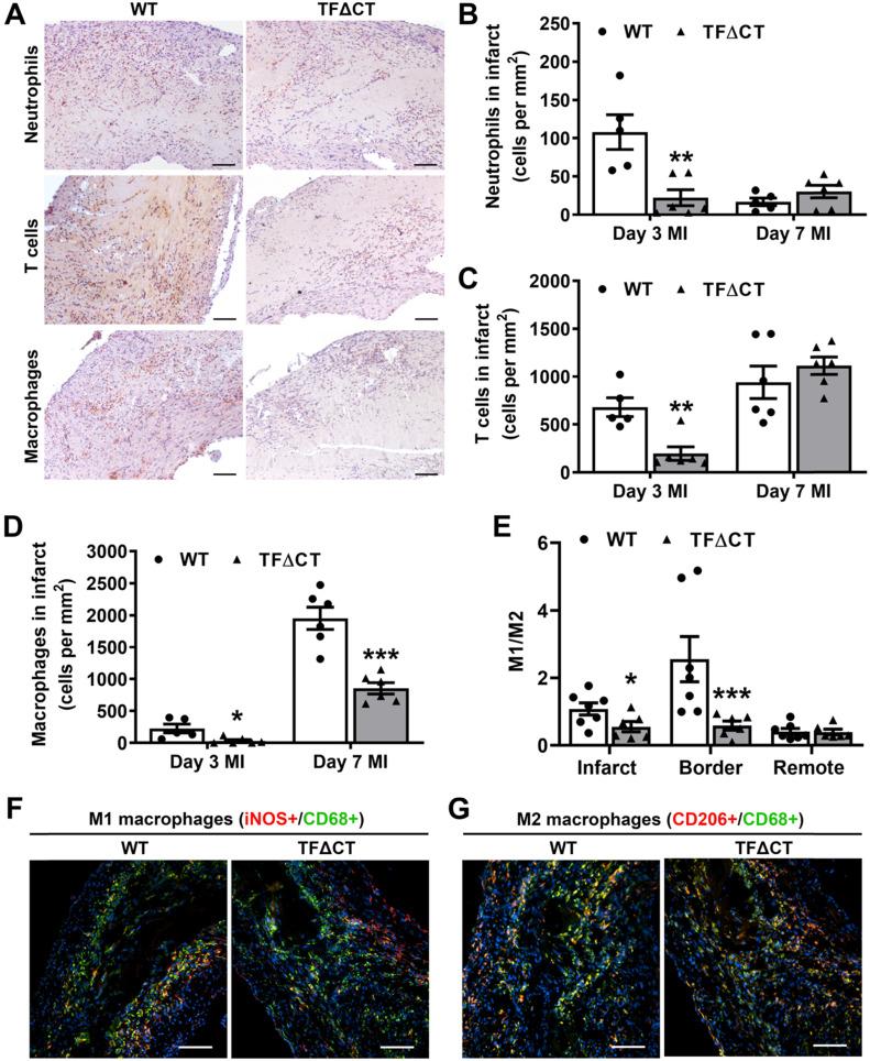
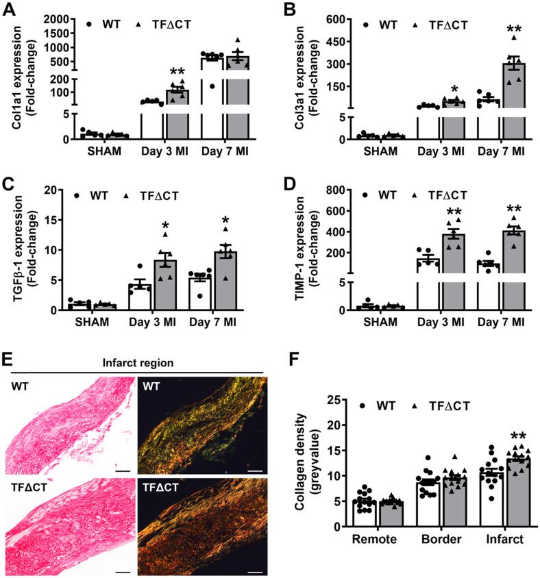
The coagulation protein tissue factor (TF) regulates inflammation and angiogenesis via its cytoplasmic domain in infection, cancer and diabetes. While TF is highly abundant in the heart and is implicated in cardiac pathology, the contribution of its cytoplasmic domain to post-infarct myocardial injury and adverse left ventricular (LV) remodeling remains unknown. Myocardial infarction was induced in wild-type mice or mice lacking the TF cytoplasmic domain (TF∆CT) by occlusion of the left anterior descending coronary artery. Heart function was monitored with echocardiography. Heart tissue was collected at different time-points for histological, molecular and flow cytometry analysis. Compared with wild-type mice, TF∆CT had a higher survival rate during a 28-day follow-up after myocardial infarction. Among surviving mice, TF∆CT mice had better cardiac function and less LV remodeling than wild-type mice. The overall improvement of post-infarct cardiac performance in TF∆CT mice, as revealed by speckle-tracking strain analysis, was attributed to reduced myocardial deformation in the peri-infarct region. Histological analysis demonstrated that TF∆CT hearts had in the infarct area greater proliferation of myofibroblasts and better scar formation. Compared with wild-type hearts, infarcted TF∆CT hearts showed less infiltration of proinflammatory cells with concomitant lower expression of protease-activated receptor-1 (PAR1) - Rac1 axis. In particular, infarcted TF∆CT hearts displayed markedly lower ratios of inflammatory M1 macrophages and reparative M2 macrophages (M1/M2). experiment with primary macrophages demonstrated that deletion of the TF cytoplasmic domain inhibited macrophage polarization toward the M1 phenotype. Furthermore, infarcted TF∆CT hearts presented markedly higher peri-infarct vessel density associated with enhanced endothelial cell proliferation and higher expression of PAR2 and PAR2-associated pro-angiogenic pathway factors. Finally, the overall cardioprotective effects observed in TF∆CT mice could be abolished by subcutaneously infusing a cocktail of PAR1-activating peptide and PAR2-inhibiting peptide via osmotic minipumps. Our findings demonstrate that the TF cytoplasmic domain exacerbates post-infarct cardiac injury and adverse LV remodeling via differential regulation of inflammation and angiogenesis. Targeted inhibition of the TF cytoplasmic domain-mediated intracellular signaling may ameliorate post-infarct LV remodeling without perturbing coagulation.

摘要

凝血蛋白组织因子(TF)通过其细胞质结构域在感染、癌症和糖尿病中调节炎症和血管生成。虽然 TF 在心脏中含量丰富,并与心脏病理学有关,但它的细胞质结构域对心肌梗死后的心肌损伤和不良的左心室(LV)重构的贡献尚不清楚。通过结扎左前降支冠状动脉,在野生型小鼠或缺乏 TF 细胞质结构域(TF∆CT)的小鼠中诱导心肌梗死。通过超声心动图监测心功能。在不同时间点收集心脏组织进行组织学、分子和流式细胞术分析。与野生型小鼠相比,TF∆CT 在心肌梗死后 28 天的随访中存活率更高。在幸存的小鼠中,TF∆CT 小鼠的心脏功能更好,LV 重构更少。TF∆CT 小鼠的心肌梗死后心脏功能的整体改善,如斑点追踪应变分析所示,归因于梗死周围区域心肌变形的减少。组织学分析表明,TF∆CT 心脏在梗死区有更多的成纤维细胞增殖和更好的瘢痕形成。与野生型心脏相比,TF∆CT 梗死心脏的促炎细胞浸润减少,同时蛋白酶激活受体 1(PAR1)-Rac1 轴的表达降低。特别是,TF∆CT 梗死心脏的炎症 M1 巨噬细胞和修复性 M2 巨噬细胞(M1/M2)的比例明显降低。对原代巨噬细胞的实验表明,TF 细胞质结构域的缺失抑制了巨噬细胞向 M1 表型的极化。此外,TF∆CT 梗死心脏的梗死周围血管密度明显增加,与内皮细胞增殖增强以及 PAR2 和 PAR2 相关的促血管生成途径因子的表达增加有关。最后,通过皮下注射渗透微型泵输注 PAR1 激活肽和 PAR2 抑制肽混合物,可以消除 TF∆CT 小鼠观察到的整体心脏保护作用。我们的研究结果表明,TF 细胞质结构域通过调节炎症和血管生成,加剧心肌梗死后的心肌损伤和不良的 LV 重构。靶向抑制 TF 细胞质结构域介导的细胞内信号可能改善心肌梗死后的 LV 重构,而不会干扰凝血。

https://cdn.ncbi.nlm.nih.gov/pmc/blobs/aabd/8490508/a83c165c5684/thnov11p9243g001.jpg

文献AI研究员

20分钟写一篇综述,助力文献阅读效率提升50倍。

立即体验

用中文搜PubMed

大模型驱动的PubMed中文搜索引擎

马上搜索

文档翻译

学术文献翻译模型,支持多种主流文档格式。

立即体验