Suppr超能文献

M6A 相关的 TSUC7 抑制通过依赖 Notch 信号激活的方式导致肺腺癌对厄洛替尼产生耐药性。

M6A associated TSUC7 inhibition contributed to Erlotinib resistance in lung adenocarcinoma through a notch signaling activation dependent way.

机构信息

Department of Thoracic Surgery, the Second Department of Thoracic Surgery, Department of Thoracic Surgery and Oncology, Cancer Center, the First Affiliated Hospital of Xi'an Jiaotong University, 277 Yanta West Road, Xi'an City, 710061, Shaanxi Province, China.

Department of Pathology, Anatomy & Cell Biology, Sidney Kimmel Cancer Center, Thomas Jefferson University, Philadelphia, PA, 19107, USA.

出版信息

J Exp Clin Cancer Res. 2021 Oct 16;40(1):325. doi: 10.1186/s13046-021-02137-9.

Abstract

BACKGROUND

The small tyrosine kinase inhibitors (TKIs) subversively altered the lung cancer treatments, but patients will inevitably face the therapy resistance and disease recurrence. We aim to explore the potential roles of non-coding RNAs in sensitizing the TKIs effects.

METHODS

Multiple cellular and molecular detections were applied to confirm the mechanistic regulations and intracellular connections.

RESULTS

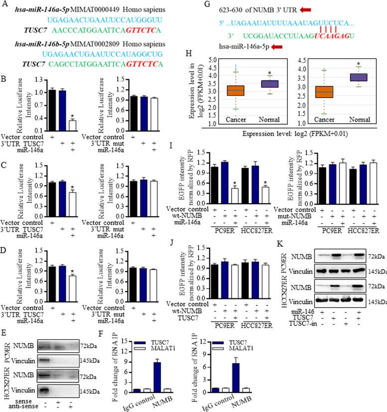
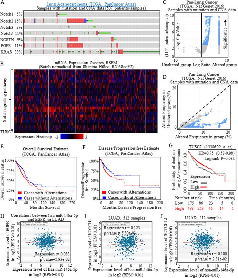
We explored the specific gene features of candidates in association with resistance, and found that m6A controlled the stemness of EMT features through METTL3 and YTHDF2. The miR-146a/Notch signaling was sustained highly activated in a m6A dependent manner, and the m6A regulator of YTHDF2 suppressed TUSC7, both of which contributed to the resistant features. Functionally, the sponge type of TUSC7 regulation of miR-146a inhibited Notch signaling functions, and affected the cancer progression and stem cells' renewal in Erlotinib resistant PC9 cells (PC9ER) and Erlotinib resistant HCC827 cells (HCC827ER) cells. The Notch signaling functions manipulated the cMYC and DICER inner cytoplasm, and the absence of either cMYC or DICER1 lead to TUSC7 and miR-146a decreasing respectively, formed the closed circle to maintain the balance.

CONCLUSION

PC9ER and HCC827ER cells harbored much more stem-like cells, and the resistance could be reversed by Notch signaling inactivation. The intrinsic miR-146 and TUSC7 levels are monitored by m6A effectors, the alternation of either miR-146 or TUSC7 expression could lead to the circling loop to sustain the new homeostasis. Further in clinics, the combined delivery of TKIs and Notch specific inhibitory non-coding RNAs will pave the way for yielding the susceptibility to targeted therapy in lung cancer.

摘要

背景

小的酪氨酸激酶抑制剂(TKIs)颠覆性地改变了肺癌的治疗方法,但患者不可避免地会面临治疗耐药和疾病复发。我们旨在探索非编码 RNA 在增强 TKI 作用方面的潜在作用。

方法

应用多种细胞和分子检测方法来确认机制调节和细胞内联系。

结果

我们探讨了与耐药性相关的候选物的特定基因特征,发现 m6A 通过 METTL3 和 YTHDF2 控制 EMT 特征的干性。miR-146a/Notch 信号以 m6A 依赖的方式持续高度激活,m6A 调节剂 YTHDF2 抑制 TUSC7,两者都有助于耐药特征。功能上,TUSC7 对 miR-146a 的海绵型调控抑制 Notch 信号功能,影响厄洛替尼耐药 PC9 细胞(PC9ER)和厄洛替尼耐药 HCC827 细胞(HCC827ER)中的癌症进展和干细胞更新。Notch 信号功能操纵 cMYC 和 DICER 细胞质内,缺少 cMYC 或 DICER1 分别导致 TUSC7 和 miR-146a 减少,形成封闭循环以维持平衡。

结论

PC9ER 和 HCC827ER 细胞具有更多的干细胞样细胞,Notch 信号失活可逆转耐药性。miR-146 和 TUSC7 的内在水平受 m6A 效应物监测,miR-146 或 TUSC7 表达的改变可导致循环环维持新的平衡。进一步在临床上,TKIs 和 Notch 特异性抑制性非编码 RNA 的联合递送将为肺癌产生对靶向治疗的敏感性铺平道路。

https://cdn.ncbi.nlm.nih.gov/pmc/blobs/1aaa/8520306/176258e38a95/13046_2021_2137_Fig1_HTML.jpg

文献AI研究员

20分钟写一篇综述,助力文献阅读效率提升50倍。

立即体验

用中文搜PubMed

大模型驱动的PubMed中文搜索引擎

马上搜索

文档翻译

学术文献翻译模型,支持多种主流文档格式。

立即体验