Suppr超能文献

左右侧结肠癌治疗与预后中免疫浸润格局的识别与量化

Identification and quantification of immune infiltration landscape on therapy and prognosis in left- and right-sided colon cancer.

作者信息

Guo Jun-Nan, Chen Du, Deng Shen-Hui, Huang Jia-Rong, Song Jin-Xuan, Li Xiang-Yu, Cui Bin-Bin, Liu Yan-Long

机构信息

Department of Colorectal Surgery, Harbin Medical University Cancer Hospital, Harbin, 150086, People's Republic of China.

The First Department of Oncological Surgery, The First People's Hospital of Xiangtan City, Xiangtan, 411100, People's Republic of China.

出版信息

Cancer Immunol Immunother. 2022 Jun;71(6):1313-1330. doi: 10.1007/s00262-021-03076-2. Epub 2021 Oct 16.

Abstract

BACKGROUND

The left-sided and right-sided colon cancer (LCCs and RCCs, respectively) have unique molecular features and clinical heterogeneity. This study aimed to identify the characteristics of immune cell infiltration (ICI) subtypes for evaluating prognosis and therapeutic benefits.

METHODS

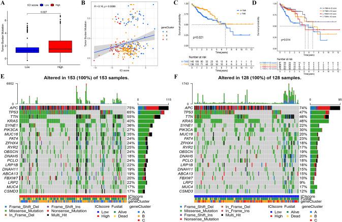
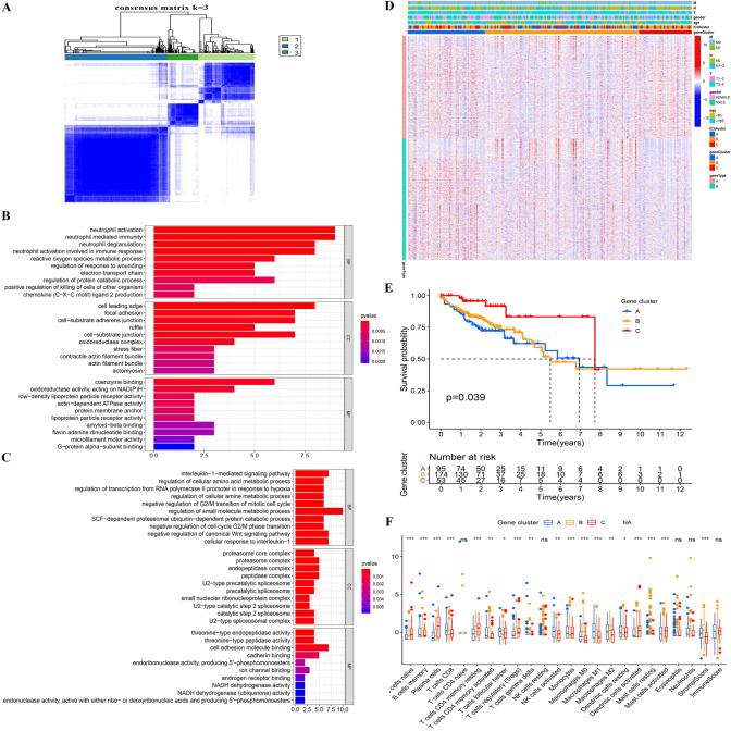
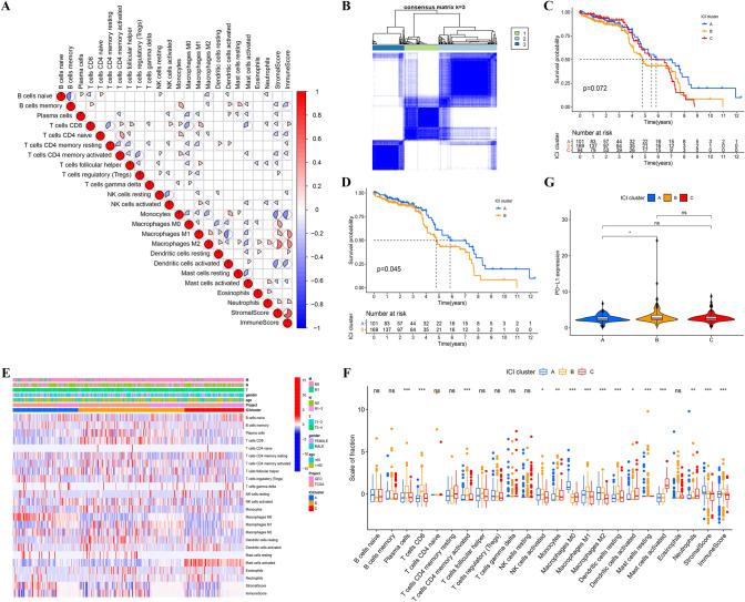
The independent gene datasets, corresponding somatic mutation and clinical information were collected from The Cancer Genome Atlas and Gene Expression Omnibus. The ICI contents were evaluated by "ESTIMATE" and "CIBERSORT." We performed two computational algorithms to identify the ICI landscape related to prognosis and found the unique infiltration characteristics. Next, principal component analysis was conducted to construct ICI score based on three ICI patterns. We analyzed the correlation between ICI score and tumor mutation burden (TMB), and stratified patients into prognostic-related high- and low- ICI score groups (HSG and LSG, respectively). The role of ICI scores in the prediction of therapeutic benefits was investigated by "pRRophetic" and verified by Immunophenoscores (IPS) (TCIA database) and an independent immunotherapy cohort (IMvigor210). The key genes were preliminary screened by weighted gene co-expression network analysis based on ICI scores. And they were further identified at various levels, including single cell, protein and immunotherapy response. The predictive ability of ICI score for prognosis was also verified in IMvigor210 cohort.

RESULTS

The ICI features with a better prognosis were marked by high plasma cells, dendritic cells and mast cells, low memory CD4 T cells, M0 macrophages, M1 macrophages, as well as M2 macrophages. A high ICI score was characterized by an increased TMB and genomic instability related signaling pathways. The prognosis, sensitivities of targeted inhibitors and immunotherapy, IPS and expression of immune checkpoints were significantly different in HSG and LSG. The genes identified by ICI scores and various levels included CA2 and TSPAN1.

CONCLUSION

The identification of ICI subtypes and ICI scores will help gain insights into the heterogeneity in LCC and RCC, and identify patients probably benefiting from treatments. ICI scores and the key genes could serve as an effective biomarker to predict prognosis and the sensitivity of immunotherapy.

摘要

背景

左侧结肠癌和右侧结肠癌(分别简称为LCC和RCC)具有独特的分子特征和临床异质性。本研究旨在确定免疫细胞浸润(ICI)亚型的特征,以评估预后和治疗效果。

方法

从癌症基因组图谱(The Cancer Genome Atlas)和基因表达综合数据库(Gene Expression Omnibus)收集独立的基因数据集、相应的体细胞突变和临床信息。通过“ESTIMATE”和“CIBERSORT”评估ICI含量。我们执行了两种计算算法来识别与预后相关的ICI格局,并发现独特的浸润特征。接下来,进行主成分分析以基于三种ICI模式构建ICI评分。我们分析了ICI评分与肿瘤突变负荷(TMB)之间的相关性,并将患者分为预后相关的高ICI评分组和低ICI评分组(分别简称为HSG和LSG)。通过“pRRophetic”研究ICI评分在预测治疗效果中的作用,并通过免疫表型评分(IPS)(TCIA数据库)和一个独立的免疫治疗队列(IMvigor210)进行验证。基于ICI评分,通过加权基因共表达网络分析初步筛选关键基因。并在单细胞、蛋白质和免疫治疗反应等各个水平上进一步鉴定它们。ICI评分对预后的预测能力也在IMvigor210队列中得到验证。

结果

预后较好的ICI特征表现为浆细胞、树突状细胞和肥大细胞含量高,记忆性CD4 T细胞、M0巨噬细胞、M1巨噬细胞以及M2巨噬细胞含量低。高ICI评分的特征是TMB增加以及与基因组不稳定性相关的信号通路。HSG和LSG在预后、靶向抑制剂和免疫治疗的敏感性、IPS以及免疫检查点的表达方面存在显著差异。通过ICI评分和各个水平鉴定出的基因包括CA2和TSPAN1。

结论

ICI亚型和ICI评分的鉴定将有助于深入了解LCC和RCC的异质性,并识别可能从治疗中获益的患者。ICI评分和关键基因可作为预测预后和免疫治疗敏感性的有效生物标志物。

https://cdn.ncbi.nlm.nih.gov/pmc/blobs/94e1/10992806/1f116214d479/262_2021_3076_Fig1_HTML.jpg

文献AI研究员

20分钟写一篇综述,助力文献阅读效率提升50倍。

立即体验

用中文搜PubMed

大模型驱动的PubMed中文搜索引擎

马上搜索

文档翻译

学术文献翻译模型,支持多种主流文档格式。

立即体验