Suppr超能文献

解析二价染色质在发育和癌症中的功能。

Decoding the function of bivalent chromatin in development and cancer.

作者信息

Kumar Dhirendra, Cinghu Senthilkumar, Oldfield Andrew J, Yang Pengyi, Jothi Raja

机构信息

Epigenetics and Stem Cell Biology Laboratory, National Institute of Environmental Health Sciences, National Institutes of Health, Research Triangle Park, North Carolina 27709, USA.

出版信息

Genome Res. 2021 Dec;31(12):2170-2184. doi: 10.1101/gr.275736.121. Epub 2021 Oct 19.

Abstract

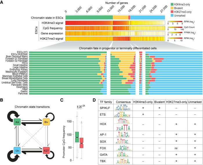
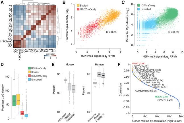
Bivalent chromatin is characterized by the simultaneous presence of H3K4me3 and H3K27me3, histone modifications generally associated with transcriptionally active and repressed chromatin, respectively. Prevalent in embryonic stem cells (ESCs), bivalency is postulated to poise/prime lineage-controlling developmental genes for rapid activation during embryogenesis while maintaining a transcriptionally repressed state in the absence of activation cues; however, this hypothesis remains to be directly tested. Most gene promoters DNA hypermethylated in adult human cancers are bivalently marked in ESCs, and it was speculated that bivalency predisposes them for aberrant de novo DNA methylation and irreversible silencing in cancer, but evidence supporting this model is largely lacking. Here, we show that bivalent chromatin does not poise genes for rapid activation but protects promoters from de novo DNA methylation. Genome-wide studies in differentiating ESCs reveal that activation of bivalent genes is no more rapid than that of other transcriptionally silent genes, challenging the premise that H3K4me3 is instructive for transcription. H3K4me3 at bivalent promoters-a product of the underlying DNA sequence-persists in nearly all cell types irrespective of gene expression and confers protection from de novo DNA methylation. Bivalent genes in ESCs that are frequent targets of aberrant hypermethylation in cancer are particularly strongly associated with loss of H3K4me3/bivalency in cancer. Altogether, our findings suggest that bivalency protects reversibly repressed genes from irreversible silencing and that loss of H3K4me3 may make them more susceptible to aberrant DNA methylation in diseases such as cancer. Bivalency may thus represent a distinct regulatory mechanism for maintaining epigenetic plasticity.

摘要

双价染色质的特征是同时存在H3K4me3和H3K27me3,这两种组蛋白修饰通常分别与转录活性染色质和转录抑制染色质相关。双价染色质在胚胎干细胞(ESC)中普遍存在,据推测,它使谱系控制发育基因处于准备/启动状态,以便在胚胎发生过程中快速激活,同时在没有激活信号的情况下维持转录抑制状态;然而,这一假设仍有待直接验证。在成体人类癌症中DNA高度甲基化的大多数基因启动子在胚胎干细胞中是双价标记的,据推测,双价性使它们在癌症中易于发生异常的从头DNA甲基化和不可逆沉默,但支持这一模型的证据在很大程度上是缺乏的。在这里,我们表明双价染色质不会使基因处于快速激活的准备状态,而是保护启动子免受从头DNA甲基化的影响。对分化中的胚胎干细胞进行的全基因组研究表明,双价基因的激活并不比其他转录沉默基因更快,这对H3K4me3指导转录的前提提出了挑战。双价启动子上H3K4me3(潜在DNA序列的产物)在几乎所有细胞类型中都持续存在,而与基因表达无关,并赋予免受从头DNA甲基化的保护。胚胎干细胞中在癌症中经常成为异常高甲基化靶点的双价基因与癌症中H3K4me3/双价性的丧失特别强烈相关。总之,我们的研究结果表明,双价性保护可逆抑制的基因免于不可逆沉默,而H3K4me3的丧失可能使它们在诸如癌症等疾病中更容易受到异常DNA甲基化的影响。因此,双价性可能代表一种维持表观遗传可塑性的独特调节机制。

https://cdn.ncbi.nlm.nih.gov/pmc/blobs/1b95/8647824/0912a83bd7ba/2170f01.jpg

文献AI研究员

20分钟写一篇综述,助力文献阅读效率提升50倍。

立即体验

用中文搜PubMed

大模型驱动的PubMed中文搜索引擎

马上搜索

文档翻译

学术文献翻译模型,支持多种主流文档格式。

立即体验