Suppr超能文献

蚂蚁中独立起源的奴役生殖导致化感器趋性丧失。

Convergent Loss of Chemoreceptors across Independent Origins of Slave-Making in Ants.

机构信息

Institute for Evolution and Biodiversity, Westfälische Wilhelms University, Münster, Germany.

Institute for Biodiversity and Ecosystem Dynamics, University of Amsterdam, Amsterdam, The Netherlands.

出版信息

Mol Biol Evol. 2022 Jan 7;39(1). doi: 10.1093/molbev/msab305.

Abstract

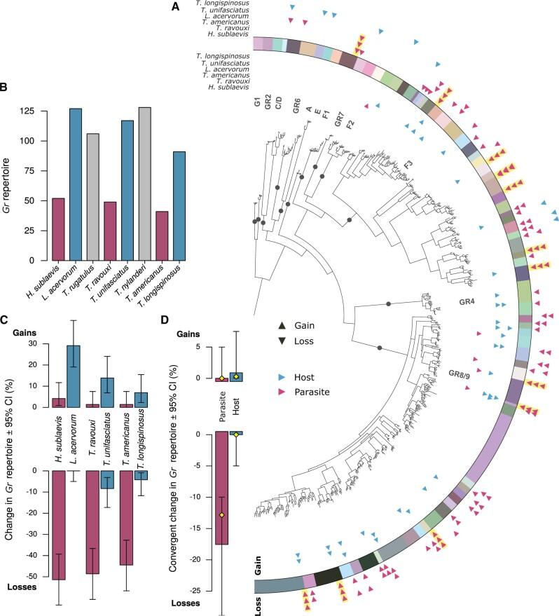
The evolution of an obligate parasitic lifestyle often leads to the reduction of morphological and physiological traits, which may be accompanied by loss of genes and functions. Slave-making ants are social parasites that exploit the work force of closely related ant species for social behaviors such as brood care and foraging. Recent divergence between these social parasites and their hosts enables comparative studies of gene family evolution. We sequenced the genomes of eight ant species, representing three independent origins of ant slavery. During the evolution of eusociality, chemoreceptor genes multiplied due to the importance of chemical communication in insect societies. We investigated the evolutionary fate of these chemoreceptors and found that slave-making ant genomes harbored only half as many gustatory receptors as their hosts', potentially mirroring the outsourcing of foraging tasks to host workers. In addition, parasites had fewer odorant receptors and their loss shows striking patterns of convergence across independent origins of parasitism, in particular in orthologs often implicated in sociality like the 9-exon odorant receptors. These convergent losses represent a rare case of convergent molecular evolution at the level of individual genes. Thus, evolution can operate in a way that is both repeatable and reversible when independent ant lineages lose important social traits during the transition to a parasitic lifestyle.

摘要

专性寄生生活方式的进化通常会导致形态和生理特征的减少,这可能伴随着基因和功能的丧失。寄生蚁是社会寄生虫,它们利用亲缘关系密切的蚂蚁物种的劳动力来从事抚育幼蚁和觅食等社会行为。这些社会寄生虫与其宿主之间的近期分化使得对基因家族进化的比较研究成为可能。我们对 8 种蚂蚁物种的基因组进行了测序,这些蚂蚁物种代表了蚂蚁寄生的三个独立起源。在真社会性进化过程中,由于化学通讯在昆虫社会中的重要性,化学感受器基因大量繁殖。我们研究了这些化学感受器的进化命运,发现寄生蚁的基因组只拥有其宿主味觉感受器数量的一半,这可能反映了觅食任务被外包给宿主工蚁。此外,寄生虫的气味感受器较少,它们的缺失表现出惊人的趋同模式,尤其是在独立起源的寄生虫中,通常与社会性相关的 9 exon 气味感受器也是如此。这些趋同的缺失代表了个体基因水平上罕见的趋同分子进化的情况。因此,当独立的蚂蚁谱系在向寄生生活方式转变时失去重要的社会特征时,进化可以以可重复和可逆的方式进行。

https://cdn.ncbi.nlm.nih.gov/pmc/blobs/76a8/8760941/72dd13c913c6/msab305f1.jpg

文献AI研究员

20分钟写一篇综述,助力文献阅读效率提升50倍。

立即体验

用中文搜PubMed

大模型驱动的PubMed中文搜索引擎

马上搜索

文档翻译

学术文献翻译模型,支持多种主流文档格式。

立即体验