Suppr超能文献

基于性别的单细胞 RNA 测序分析鉴定了两个大脑区域阿尔茨海默病中的性别特异性和细胞类型特异性转录反应。

Sex-Stratified Single-Cell RNA-Seq Analysis Identifies Sex-Specific and Cell Type-Specific Transcriptional Responses in Alzheimer's Disease Across Two Brain Regions.

机构信息

Bakar Computational Health Sciences Institute, University of California San Francisco, 490 Illinois St, San Francisco, CA, 94143, USA.

Pharmaceutical Sciences and Pharmacogenomics Graduate Program, University of California San Francisco, San Francisco, CA, USA.

出版信息

Mol Neurobiol. 2022 Jan;59(1):276-293. doi: 10.1007/s12035-021-02591-8. Epub 2021 Oct 20.

Abstract

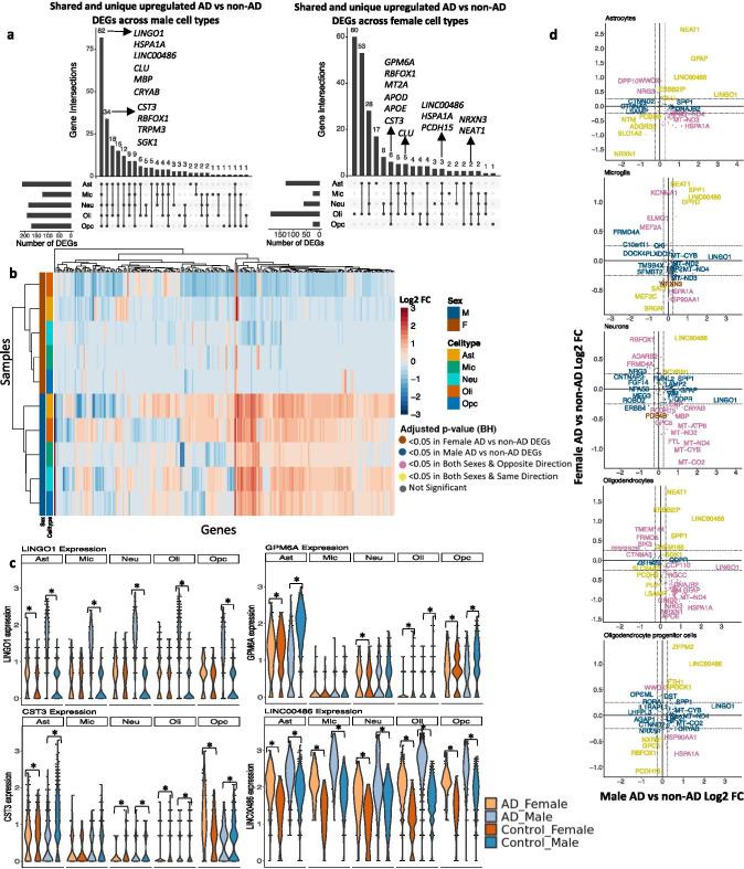
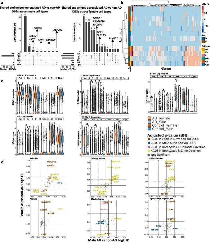
Alzheimer's disease (AD) is a pervasive neurodegenerative disorder that disproportionately affects women. Since neural anatomy and disease pathophysiology differ by sex, investigating sex-specific mechanisms in AD pathophysiology can inform new therapeutic approaches for both sexes. Previous bulk human brain RNA sequencing studies have revealed sex differences in dysregulated molecular pathways related to energy production, neuronal function, and immune response; however, the sex differences in disease mechanisms are yet to be examined comprehensively on a single-cell level. We leveraged nearly 74,000 cells from human prefrontal and entorhinal cortex samples from the first two publicly available single-cell RNA sequencing AD datasets to perform a case versus control sex-stratified differential gene expression analysis and pathway network enrichment in a cell type-specific manner for each brain region. Our examination at the single-cell level revealed sex differences in AD prominently in glial cells of the prefrontal cortex. In the entorhinal cortex, we observed the same genes and networks to be perturbed in opposing directions between sexes in AD relative to healthy state. Our findings contribute to growing evidence of sex differences in AD-related transcriptomic changes, which can fuel the development of therapies that may prove more effective at reversing AD pathophysiology.

摘要

阿尔茨海默病(AD)是一种普遍存在的神经退行性疾病,女性受其影响尤为严重。由于神经解剖和疾病病理生理学存在性别差异,因此研究 AD 病理生理学中的性别特异性机制可以为两性提供新的治疗方法。先前的人类大脑批量 RNA 测序研究表明,与能量产生、神经元功能和免疫反应相关的失调分子途径存在性别差异;然而,疾病机制中的性别差异尚未在单细胞水平上进行全面研究。我们利用了前两个公开的单细胞 RNA 测序 AD 数据集的近 74000 个人类前额叶和内嗅皮层样本中的细胞,以对每个大脑区域进行基于细胞类型的病例与对照性别分层差异基因表达分析和途径网络富集。我们在单细胞水平上的检查表明,AD 中的性别差异在前额叶皮层的神经胶质细胞中尤为突出。在内嗅皮层中,我们观察到在 AD 与健康状态相比,相同的基因和网络在性别之间以相反的方向受到干扰。我们的研究结果为 AD 相关转录组变化存在性别差异的证据提供了更多支持,这可能为开发可能更有效地逆转 AD 病理生理学的治疗方法提供动力。

https://cdn.ncbi.nlm.nih.gov/pmc/blobs/7680/8786804/59e5ce15afad/12035_2021_2591_Fig1_HTML.jpg

文献AI研究员

20分钟写一篇综述,助力文献阅读效率提升50倍。

立即体验

用中文搜PubMed

大模型驱动的PubMed中文搜索引擎

马上搜索

文档翻译

学术文献翻译模型,支持多种主流文档格式。

立即体验