Suppr超能文献

与复吸同伴的社交互动会促使大鼠可卡因复吸。

Social Interaction With Relapsed Partner Facilitates Cocaine Relapse in Rats.

作者信息

Meng Shiqiu, Yan Wei, Liu Xiaoxing, Gong Yimiao, Tian Shanshan, Wu Ping, Sun Yan, Shi Jie, Lu Lin, Yuan Kai, Xue Yanxue

机构信息

National Institute on Drug Dependence and Beijing Key Laboratory of Drug Dependence, Peking University, Beijing, China.

NHC Key Laboratory of Mental Health (Peking University), National Clinical Research Center for Mental Disorders (Peking University Sixth Hospital), Peking University Sixth Hospital, Peking University Institute of Mental Health, Beijing, China.

出版信息

Front Pharmacol. 2021 Oct 4;12:750397. doi: 10.3389/fphar.2021.750397. eCollection 2021.

Abstract

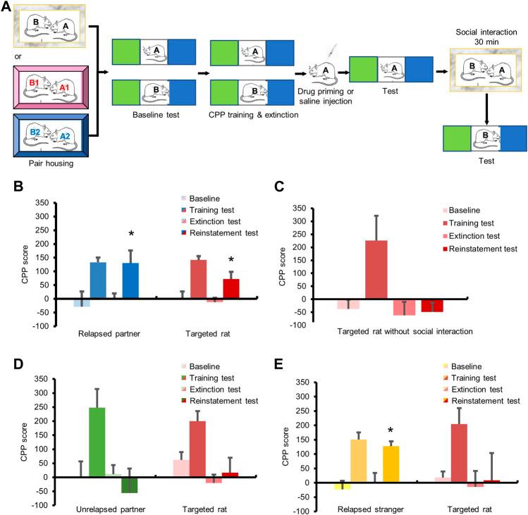
Social factors strongly contribute to drug use and relapse, and epidemiological studies have found that members of peer groups influence each other to use drugs. However, previous animal models mostly failed to incorporate social factors and demonstrate the effects of social partners on drug addiction and relapse. In the present study, we investigated the transfer of relapse to cocaine seeking between drug-addicted partners in rats. Male Sprague-Dawley rats were pair-housed and subjected to training and extinction of cocaine self-administration and conditioned place preference (CPP). 24 h after extinction test, the targeted rats interacted with a cocaine-primed (relapsed) partner or stranger, or saline-injected (unrelapsed) partner for 30 min, after which the targeted rats were tested for drug seeking behavior. We found that social interaction with a relapsed partner increased drug seeking behavior in cocaine self-administration and CPP models in rats, while social interaction with an unrelapsed partner or relapsed stranger had no effect on cocaine seeking. Moreover, the effect of social interaction on cocaine seeking could last for at least 1 day. Our findings demonstrate a facilitation effect of relapsed social partners on drug relapse in rats and provide a novel animal model for social transfer of drug relapse.

摘要

社会因素对药物使用和复发有很大影响,流行病学研究发现,同龄群体成员之间会相互影响而使用药物。然而,以往的动物模型大多未能纳入社会因素,也未能证明社会伙伴对药物成瘾和复发的影响。在本研究中,我们调查了大鼠成瘾伙伴之间可卡因觅求复发的转移情况。将雄性斯普拉格-道利大鼠成对饲养,并对其进行可卡因自我给药及条件性位置偏爱(CPP)的训练和消退。在消退测试24小时后,目标大鼠与给予可卡因激发(复发)的伙伴或陌生大鼠,或注射生理盐水(未复发)的伙伴进行30分钟的互动,之后对目标大鼠进行药物觅求行为测试。我们发现,与复发伙伴的社会互动会增加大鼠在可卡因自我给药和CPP模型中的药物觅求行为,而与未复发伙伴或复发陌生大鼠的社会互动对可卡因觅求没有影响。此外,社会互动对可卡因觅求的影响可持续至少1天。我们的研究结果证明了复发的社会伙伴对大鼠药物复发有促进作用,并为药物复发的社会转移提供了一种新的动物模型。

https://cdn.ncbi.nlm.nih.gov/pmc/blobs/17b8/8520921/2fe6800a9e71/fphar-12-750397-g001.jpg

文献AI研究员

20分钟写一篇综述,助力文献阅读效率提升50倍。

立即体验

用中文搜PubMed

大模型驱动的PubMed中文搜索引擎

马上搜索

文档翻译

学术文献翻译模型,支持多种主流文档格式。

立即体验