Suppr超能文献

雄激素受体负调控有丝分裂检验点信号,诱导去势抵抗性前列腺癌对多西他赛耐药。

Androgen receptor negatively regulates mitotic checkpoint signaling to induce docetaxel resistance in castration-resistant prostate cancer.

机构信息

Department of Internal Medicine, Henry Ford Health System, Henry Ford Cancer Institute, Detroit, Michigan, USA.

Department of Urology, Henry Ford Health System, Detroit, Michigan, USA.

出版信息

Prostate. 2022 Feb;82(2):182-192. doi: 10.1002/pros.24257. Epub 2021 Oct 21.

Abstract

BACKGROUND

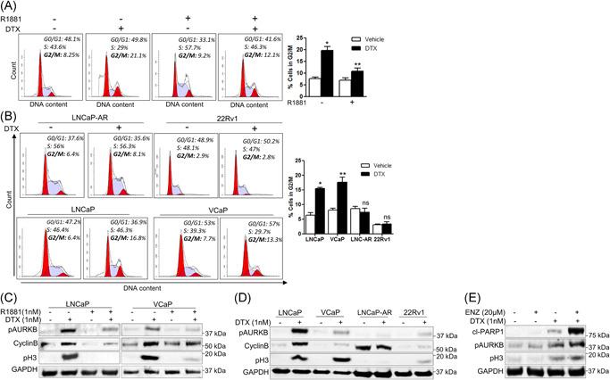
Despite multiple treatment advances for castration-resistant prostate cancer (CRPC), there are currently no curative therapies and patients ultimately to succumb to the disease. Docetaxel (DTX) is the standard first-line chemotherapy for patients with metastatic CRPC; however, drug resistance is inevitable and often develops rapidly, leading to disease progression in nearly all patients. In contrast, when DTX is deployed with androgen deprivation therapy in castration-sensitive disease, more durable responses and improved outcomes are observed, suggesting that aberrant androgen receptor (AR) signaling accelerates DTX resistance in CRPC. In this study, we demonstrate that AR dysregulates the mitotic checkpoint, a critical pathway involved in the anticancer action of DTX.

METHODS

Androgen-dependent and independent cell lines were used to evaluate the role of AR in DTX resistance. Impact of drug treatment on cell viability, survival, and cell-cycle distribution were determined by plate-based viability assay, clonogenic assay, and cell-cycle analysis by flow cytometry, respectively. Mitotic checkpoint kinase signal transduction and apoptosis activation was evaluated by Western blotting. Pathway gene expression analysis was evaluated by RT-PCR. A Bliss independence model was used to calculate synergy scores for drug combination studies.

RESULTS

Activation of AR in hormone-sensitive cells induces a rescue phenotype by increasing cell viability and survival and attenuating G2/M arrest in response to DTX. Analysis of mitotic checkpoint signaling shows that AR negatively regulates spindle checkpoint signaling, resulting in premature mitotic progression and evasion of apoptosis. This phenotype is characteristic of mitotic slippage and is also observed in CRPC cell lines where we demonstrate involvement of AR splice variant AR-v7 in dysregulation of checkpoint signaling. Our findings suggest that DTX resistance is mediated through mechanisms that drive premature mitotic exit. Using pharmacologic inhibitors of anaphase-promoting complex/cyclosome and polo-like kinase 1, we show that blocking mitotic exit induces mitotic arrest, apoptosis, and synergistically inhibits cell survival in combination with DTX.

CONCLUSION

Our results suggest that targeting the mechanisms of dysregulated mitotic checkpoint signaling in AR-reactivated tumors has significant clinical potential to extend treatment benefit with DTX and improve outcomes in patients with lethal prostate cancer.

摘要

背景

尽管针对去势抵抗性前列腺癌(CRPC)已经有了多种治疗进展,但目前尚无治愈性疗法,患者最终仍会死于该疾病。多西紫杉醇(DTX)是转移性 CRPC 患者的标准一线化疗药物;然而,耐药性是不可避免的,而且往往会迅速发展,导致几乎所有患者的疾病进展。相比之下,当 DTX 与去势敏感疾病中的雄激素剥夺治疗联合使用时,观察到更持久的反应和改善的结果,这表明异常的雄激素受体(AR)信号会加速 CRPC 中的 DTX 耐药性。在这项研究中,我们证明 AR 失调有丝分裂检查点,这是 DTX 抗癌作用中涉及的关键途径。

方法

使用雄激素依赖性和非依赖性细胞系来评估 AR 在 DTX 耐药性中的作用。通过平板活力测定、克隆形成测定和流式细胞术的细胞周期分析分别确定药物处理对细胞活力、存活和细胞周期分布的影响。通过 Western blot 评估有丝分裂检查点激酶信号转导和细胞凋亡的激活。通过 RT-PCR 评估途径基因表达分析。使用 Bliss 独立性模型计算药物组合研究的协同分数。

结果

激素敏感细胞中 AR 的激活通过增加细胞活力和存活并减轻 DTX 诱导的 G2/M 期阻滞来诱导挽救表型。有丝分裂检查点信号分析表明,AR 负调控纺锤体检查点信号,导致过早的有丝分裂进展和逃避细胞凋亡。这种表型是有丝分裂滑溜的特征,在 CRPC 细胞系中也观察到,我们证明 AR 剪接变体 AR-v7 参与了检查点信号的失调。我们的研究结果表明,DTX 耐药性是通过驱动有丝分裂过早退出的机制介导的。使用有丝分裂促进复合物/周期素依赖性激酶 1 的药理学抑制剂,我们表明阻断有丝分裂退出会诱导有丝分裂阻滞、细胞凋亡,并与 DTX 联合使用时协同抑制细胞存活。

结论

我们的研究结果表明,针对 AR 再激活肿瘤中失调的有丝分裂检查点信号机制具有显著的临床潜力,可以延长 DTX 的治疗益处,并改善致命性前列腺癌患者的预后。

https://cdn.ncbi.nlm.nih.gov/pmc/blobs/20f0/9298324/ff8e3f548b38/PROS-82-182-g006.jpg

文献AI研究员

20分钟写一篇综述,助力文献阅读效率提升50倍。

立即体验

用中文搜PubMed

大模型驱动的PubMed中文搜索引擎

马上搜索

文档翻译

学术文献翻译模型,支持多种主流文档格式。

立即体验