Suppr超能文献

外泌体长链非编码 RNA 核斑组装转录本 1(NEAT1)通过调节 microRNA-511/核受体亚家族 4 组 A 成员 2(NR4A2)轴促进变应性鼻炎的进展。

Exosomal lncRNA Nuclear Paraspeckle Assembly Transcript 1 (NEAT1)contributes to the progression of allergic rhinitis via modulating microRNA-511/Nuclear Receptor Subfamily 4 Group A Member 2 (NR4A2) axis.

机构信息

Department of Otolaryngology Head & Neck Surgery, Shanghai Ninth People's Hospital, School of Medicine, Shanghai Jiao Tong University, Shanghai, China.

出版信息

Bioengineered. 2021 Dec;12(1):8067-8079. doi: 10.1080/21655979.2021.1982313.

Abstract

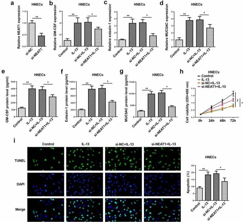
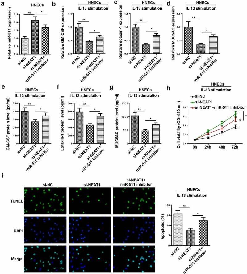
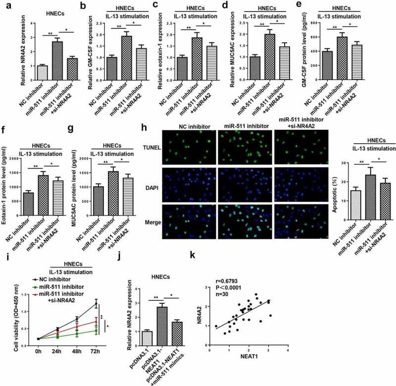
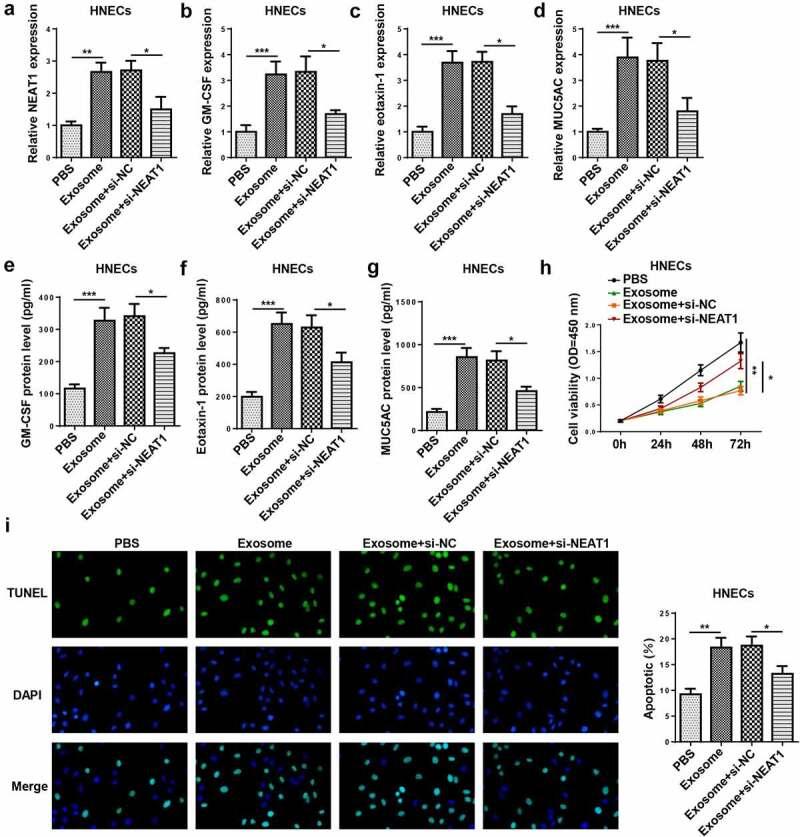
Allergic rhinitis (AR) is a common chronic disease characterized by inflammation of the nasal mucosa. Long non-coding RNA (LncRNA) has been reported to be involved in the pathogenesis of various diseases. However, the biological roles of lncRNA Nuclear Paraspeckle Assembly Transcript 1 (NEAT1) in AR are still unclear. The mRNA levels of NEAT1, miR-511, and Nuclear Receptor Subfamily 4 Group A Member 2 (NR4A2) were detected by RT-qPCR. The protein levels of exosomal markers were examined by western blot. ELISA was used to assess the levels of GM-CSF, eotaxin-1, and MUC5AC. The cell viability and apoptosis were evaluated by CCK-8 and TUNEL assays. In this study, we found that the NEAT1 level was highly expressed in AR and IL-13-treated HNECs. NEAT1 interference significantly suppressed levels of GM-CSF, eotaxin-1, and MUC5AC and apoptosis rate, but promoted the viability of IL-13-treated human nasal epithelial cells (HNECs). Moreover, exosomes containing NEAT1 induced inflammatory cytokine production and apoptosis, while NEAT1 depletion abrogated these effects. In addition, NEAT1 directly interacted with miR-511, and the inhibition of miR-511 partially restored the inhibitory effects of NEAT1 silencing on inflammatory cytokine, mucus production, and apoptosis in IL-13-stimulated HNECs. Furthermore, miR-511 could bind to the 3'UTR of NR4A2, and the inhibition of miR-511 increased levels of inflammatory factors and apoptosis rate, which was counteracted by depleting NR4A2. In conclusion, our data revealed that exosomal NEAT1 contributed to the pathogenesis of AR through the miR-511/NR4A2 axis. These findings might offer novel strategies for the prevention and treatment of AR.

摘要

变应性鼻炎(AR)是一种常见的慢性疾病,其特征为鼻黏膜炎症。长链非编码 RNA(lncRNA)已被报道参与各种疾病的发病机制。然而,lncRNA 核小体组装转录本 1(NEAT1)在 AR 中的生物学作用尚不清楚。通过 RT-qPCR 检测 NEAT1、miR-511 和核受体亚家族 4 组 A 成员 2(NR4A2)的 mRNA 水平。通过 Western blot 检测外泌体标志物的蛋白水平。ELISA 用于评估 GM-CSF、嗜酸性粒细胞趋化因子-1 和 MUC5AC 的水平。通过 CCK-8 和 TUNEL 测定评估细胞活力和凋亡。在这项研究中,我们发现 AR 和 IL-13 处理的 HNECs 中 NEAT1 水平高度表达。NEAT1 干扰显著抑制 GM-CSF、嗜酸性粒细胞趋化因子-1 和 MUC5AC 的水平和凋亡率,但促进 IL-13 处理的人鼻上皮细胞(HNECs)的活力。此外,含有 NEAT1 的外泌体诱导炎症细胞因子产生和凋亡,而 NEAT1 耗竭则消除了这些作用。此外,NEAT1 与 miR-511 直接相互作用,miR-511 抑制部分恢复了 NEAT1 沉默对 IL-13 刺激的 HNECs 中炎症细胞因子、黏液产生和凋亡的抑制作用。此外,miR-511 可以与 NR4A2 的 3'UTR 结合,抑制 miR-511 增加炎症因子和凋亡率,而敲低 NR4A2 则可以逆转这一作用。总之,我们的数据表明,外泌体 NEAT1 通过 miR-511/NR4A2 轴促进 AR 的发病机制。这些发现可能为 AR 的预防和治疗提供新的策略。

https://cdn.ncbi.nlm.nih.gov/pmc/blobs/8d3f/8806616/f8d9253a6f2d/KBIE_A_1982313_F0001_B.jpg

文献AI研究员

20分钟写一篇综述,助力文献阅读效率提升50倍。

立即体验

用中文搜PubMed

大模型驱动的PubMed中文搜索引擎

马上搜索

文档翻译

学术文献翻译模型,支持多种主流文档格式。

立即体验