Suppr超能文献

ANT2 驱动肥胖中的促炎巨噬细胞活化。

ANT2 drives proinflammatory macrophage activation in obesity.

机构信息

Department of Medicine, Division of Endocrinology and Metabolism, University of California San Diego, La Jolla, California, USA.

VA San Diego Healthcare System, San Diego, California, USA.

出版信息

JCI Insight. 2021 Oct 22;6(20):e147033. doi: 10.1172/jci.insight.147033.

Abstract

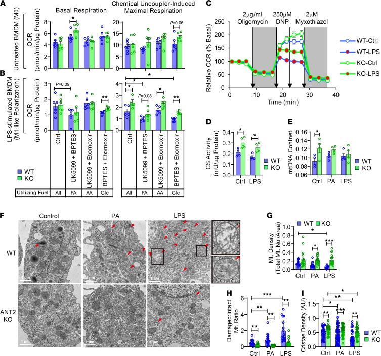
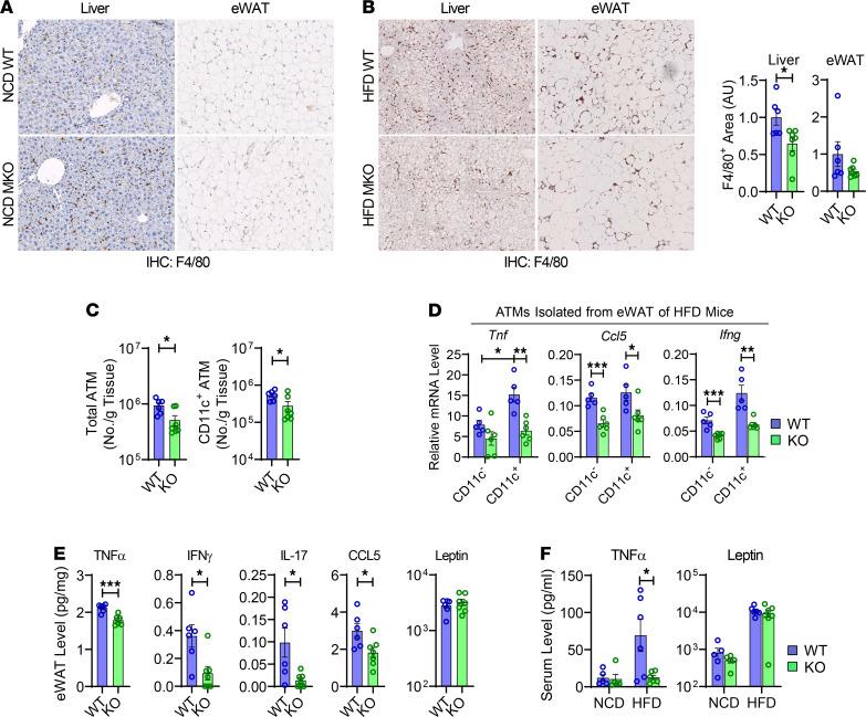
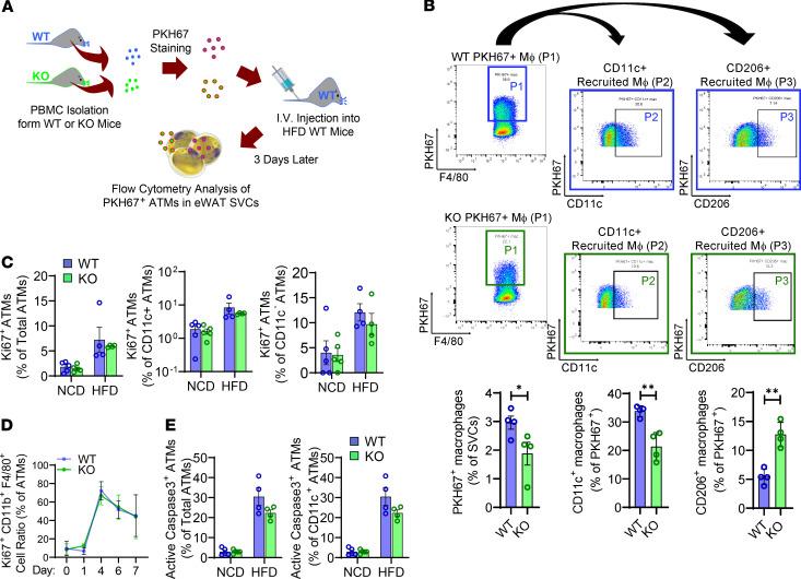
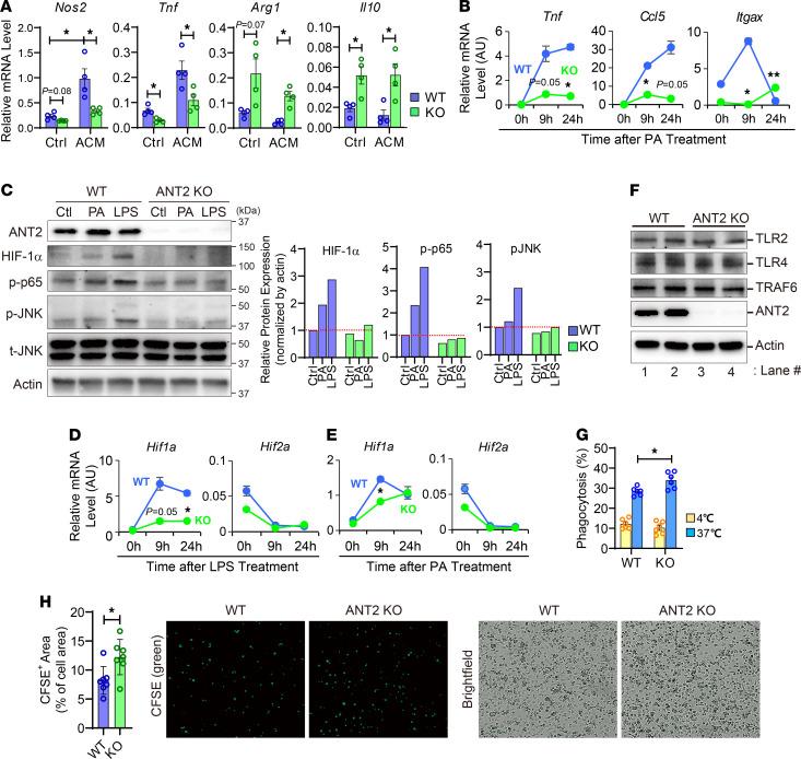
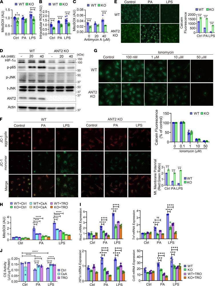
Macrophage proinflammatory activation is an important etiologic component of the development of insulin resistance and metabolic dysfunction in obesity. However, the underlying mechanisms are not clearly understood. Here, we demonstrate that a mitochondrial inner membrane protein, adenine nucleotide translocase 2 (ANT2), mediates proinflammatory activation of adipose tissue macrophages (ATMs) in obesity. Ant2 expression was increased in ATMs of obese mice compared with lean mice. Myeloid-specific ANT2-knockout (ANT2-MKO) mice showed decreased adipose tissue inflammation and improved insulin sensitivity and glucose tolerance in HFD/obesity. At the molecular level, we found that ANT2 mediates free fatty acid-induced mitochondrial permeability transition, leading to increased mitochondrial reactive oxygen species production and damage. In turn, this increased HIF-1α expression and NF-κB activation, leading to proinflammatory macrophage activation. Our results provide a previously unknown mechanism for how obesity induces proinflammatory activation of macrophages with propagation of low-grade chronic inflammation (metaflammation).

摘要

肥胖症中胰岛素抵抗和代谢功能障碍的发生发展与巨噬细胞的促炎激活密切相关。然而,其潜在机制尚不清楚。本研究发现,线粒体内膜蛋白腺嘌呤核苷酸转位酶 2(ANT2)介导了肥胖症中脂肪组织巨噬细胞(ATMs)的促炎激活。与瘦鼠相比,肥胖鼠的 ATMs 中 Ant2 的表达增加。髓系特异性 Ant2 敲除(ANT2-MKO)小鼠的脂肪组织炎症减少,HFD/肥胖引起的胰岛素敏感性和葡萄糖耐量改善。在分子水平上,我们发现 Ant2 介导游离脂肪酸诱导的线粒体通透性转换,导致线粒体活性氧产生和损伤增加。反过来,这又增加了 HIF-1α 表达和 NF-κB 激活,导致促炎巨噬细胞激活。我们的研究结果为肥胖症如何诱导巨噬细胞的促炎激活提供了一个以前未知的机制,这种激活可导致低度慢性炎症(代谢炎症)的传播。

https://cdn.ncbi.nlm.nih.gov/pmc/blobs/9e78/8564915/fd274ac4bcc7/jciinsight-6-147033-g031.jpg

文献AI研究员

20分钟写一篇综述,助力文献阅读效率提升50倍。

立即体验

用中文搜PubMed

大模型驱动的PubMed中文搜索引擎

马上搜索

文档翻译

学术文献翻译模型,支持多种主流文档格式。

立即体验