Suppr超能文献

短链脂肪酸激活乙酰转移酶 p300。

Short-chain fatty acids activate acetyltransferase p300.

机构信息

Wisconsin Institute for Discovery, Madison, United States.

Department of Biomolecular Chemistry, University of Wisconsin - Madison, Madison, United States.

出版信息

Elife. 2021 Oct 22;10:e72171. doi: 10.7554/eLife.72171.

Abstract

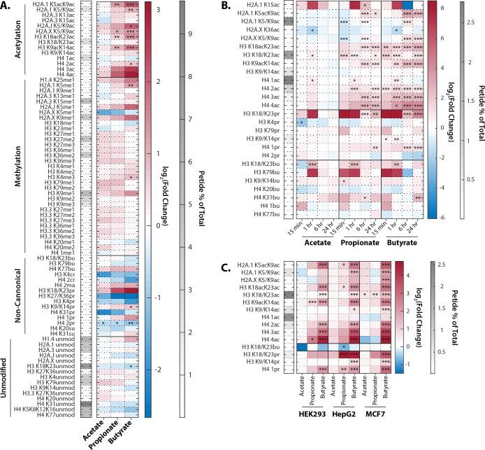
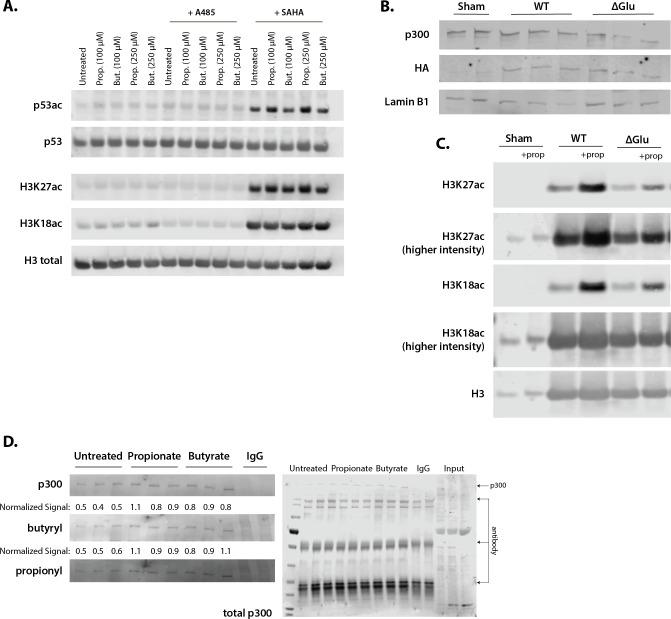
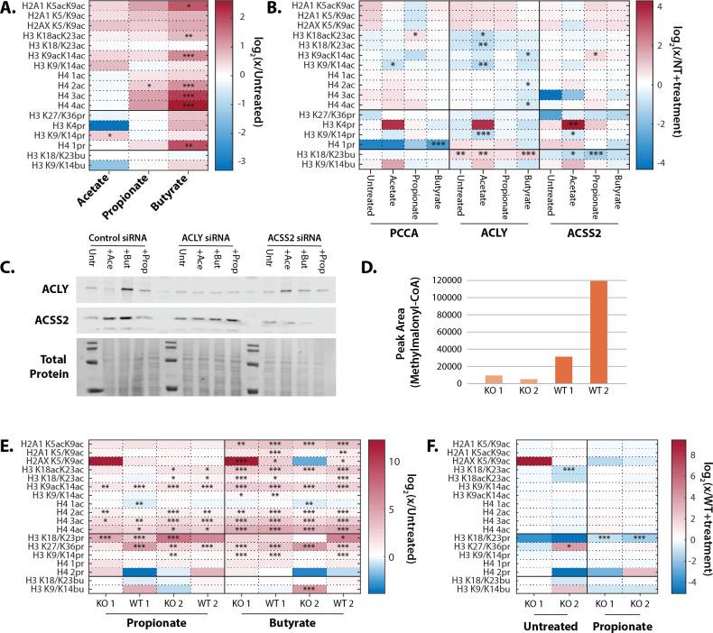
Short-chain fatty acids (SCFAs) acetate, propionate, and butyrate are produced in large quantities by the gut microbiome and contribute to a wide array of physiological processes. While the underlying mechanisms are largely unknown, many effects of SCFAs have been traced to changes in the cell's epigenetic state. Here, we systematically investigate how SCFAs alter the epigenome. Using quantitative proteomics of histone modification states, we identified rapid and sustained increases in histone acetylation after the addition of butyrate or propionate, but not acetate. While decades of prior observations would suggest that hyperacetylation induced by SCFAs are due to inhibition of histone deacetylases (HDACs), we found that propionate and butyrate instead activate the acetyltransferase p300. Propionate and butyrate are rapidly converted to the corresponding acyl-CoAs which are then used by p300 to catalyze auto-acylation of the autoinhibitory loop, activating the enzyme for histone/protein acetylation. This data challenges the long-held belief that SCFAs mainly regulate chromatin by inhibiting HDACs, and instead reveals a previously unknown mechanism of HAT activation that can explain how an influx of low levels of SCFAs alters global chromatin states.

摘要

短链脂肪酸(SCFAs)乙酸盐、丙酸盐和丁酸盐是由肠道微生物组大量产生的,对广泛的生理过程有贡献。虽然其潜在机制在很大程度上尚不清楚,但 SCFAs 的许多作用已被追溯到细胞表观遗传状态的变化。在这里,我们系统地研究了 SCFAs 如何改变表观基因组。通过组蛋白修饰状态的定量蛋白质组学,我们发现添加丁酸盐或丙酸盐后,组蛋白乙酰化迅速且持续增加,但添加乙酸盐则没有。尽管数十年的先前观察结果表明,SCFAs 诱导的高乙酰化是由于组蛋白去乙酰化酶(HDACs)的抑制,但我们发现丙酸盐和丁酸盐反而激活了乙酰转移酶 p300。丙酸盐和丁酸盐被迅速转化为相应的酰基辅酶 A,然后由 p300 用于催化自动抑制环的自酰化,从而激活组蛋白/蛋白质乙酰化的酶。该数据挑战了 SCFAs 主要通过抑制 HDACs 来调节染色质的长期观点,而是揭示了一种以前未知的 HAT 激活机制,可以解释为什么低水平的 SCFAs 涌入会改变全局染色质状态。

https://cdn.ncbi.nlm.nih.gov/pmc/blobs/0ede/8585482/0ba9c3121930/elife-72171-fig1.jpg

文献AI研究员

20分钟写一篇综述,助力文献阅读效率提升50倍。

立即体验

用中文搜PubMed

大模型驱动的PubMed中文搜索引擎

马上搜索

文档翻译

学术文献翻译模型,支持多种主流文档格式。

立即体验