Suppr超能文献

不同百合鳞茎提取物中次生代谢产物的综合分析及其抗氧化能力

Comprehensive Analysis of Secondary Metabolites in the Extracts from Different Lily Bulbs and Their Antioxidant Ability.

作者信息

Tang Yu-Chao, Liu Yi-Jie, He Guo-Ren, Cao Yu-Wei, Bi Meng-Meng, Song Meng, Yang Pan-Pan, Xu Lei-Feng, Ming Jun

机构信息

The Institute of Vegetables and Flowers, Chinese Academy of Agricultural Sciences, Beijing 100081, China.

College of Landscape Architecture and Forestry, Qingdao Agricultural University, Qingdao 266109, China.

出版信息

Antioxidants (Basel). 2021 Oct 17;10(10):1634. doi: 10.3390/antiox10101634.

Abstract

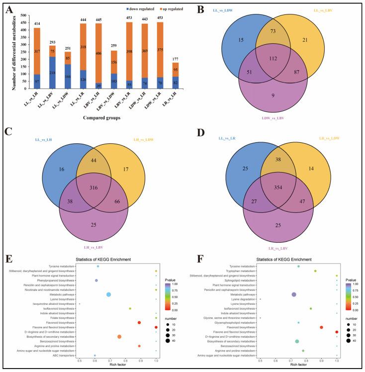
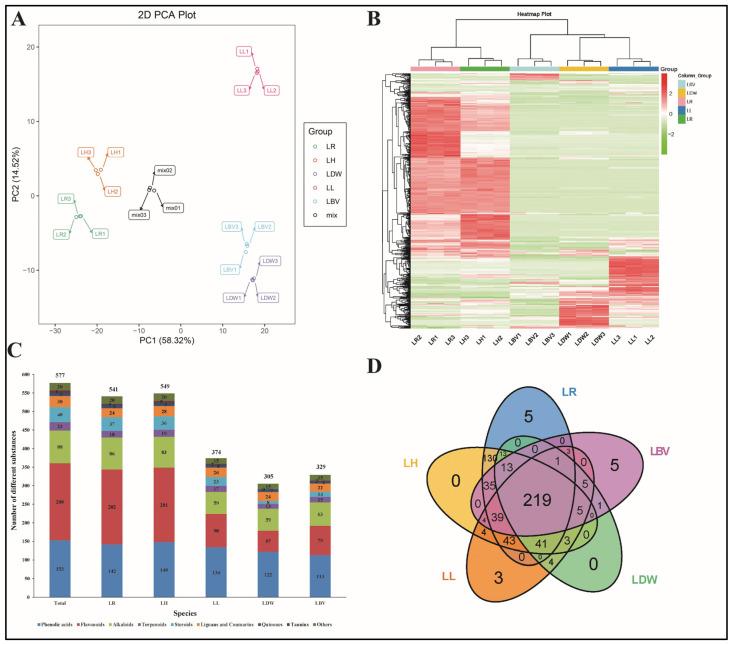
The genus contains more than 100 wild species and numerous hybrid varieties. Some species of them have been used as medicine and food since ancient times. However, the research on the active components and the medical properties of lilies has only focused on a few species. In this study, the total phenolic acid content (TPC), total flavonoid content (TFC), and antioxidant capacity of 22 representative lilies were systematically investigated. The results showed that the TPC, TFC and antioxidant activity were highly variable among different lilies, but they were significantly positively correlated. Hierarchical cluster analysis indicated that and were arranged in one group characterized by the highest TPC, TFC and antioxidant capacity, followed by Oriental hybrids and Trumpet and Oriental hybrids. The traditional edible and medicinal lilies were clustered in low TPC, TFC and antioxidant capacity group. A total of 577 secondary metabolites, including 201 flavonoids, 153 phenolic acids, were identified in the five species with great differences in antioxidant capacity by extensive targeted metabonomics. Differentially accumulated metabolites (DAMs) analysis reviewed that the DAMs were mainly enriched in secondary metabolic pathways such as isoflavonoid, folate, flavonoid, flavone, flavonol, phenylpropanoid, isoquinoline alkaloid biosynthesis, nicotinate and nicotinamide metabolism and so on. Correlation analysis identified that 64 metabolites were significantly positively correlated with antioxidant capacity (r ≥ 0.9 and < 0.0001). These results suggested that the genus has great biodiversity in bioactive components. The data obtained greatly expand our knowledge of the bioactive constituents of spp. Additionally, it also highlights the potential application of plants as antioxidants, functional ingredients, cosmetic products and nutraceuticals.

摘要

该属包含100多个野生种和众多杂交品种。其中一些物种自古以来就被用作药物和食物。然而,对百合活性成分和药用特性的研究仅集中在少数几个物种上。在本研究中,系统地研究了22种代表性百合的总酚酸含量(TPC)、总黄酮含量(TFC)和抗氧化能力。结果表明,不同百合之间的TPC、TFC和抗氧化活性差异很大,但它们之间存在显著的正相关。层次聚类分析表明,[具体品种1]和[具体品种2]被归为一组,其特点是TPC、TFC和抗氧化能力最高,其次是东方杂交百合以及喇叭百合与东方杂交百合。传统的可食用和药用百合被聚类在TPC、TFC和抗氧化能力较低的组中。通过广泛的靶向代谢组学,在抗氧化能力差异很大的五个物种中鉴定出了总共577种次生代谢产物,包括201种黄酮类化合物、153种酚酸。差异积累代谢物(DAMs)分析表明,DAMs主要富集在异黄酮、叶酸、黄酮类、黄酮、黄酮醇、苯丙烷类、异喹啉生物碱生物合成、烟酸和烟酰胺代谢等次生代谢途径中。相关性分析确定,64种代谢物与抗氧化能力显著正相关(r≥0.9且P<0.0001)。这些结果表明,该属在生物活性成分方面具有很大的生物多样性。所获得的数据极大地扩展了我们对百合属植物生物活性成分的认识。此外,它还突出了百合属植物作为抗氧化剂、功能成分、化妆品和营养保健品的潜在应用。

https://cdn.ncbi.nlm.nih.gov/pmc/blobs/de1f/8533310/f788b3f6dbf0/antioxidants-10-01634-g001.jpg

文献AI研究员

20分钟写一篇综述,助力文献阅读效率提升50倍。

立即体验

用中文搜PubMed

大模型驱动的PubMed中文搜索引擎

马上搜索

文档翻译

学术文献翻译模型,支持多种主流文档格式。

立即体验