Suppr超能文献

两个瓦尔波利切拉阿玛罗尼法定产区单一品种葡萄酒中的挥发性化合物:葡萄品种、产地、酵母菌株及自然发酵的化学和感官影响

Volatile Compounds in Monovarietal Wines of Two Amarone Della Valpolicella Terroirs: Chemical and Sensory Impact of Grape Variety and Origin, Yeast Strain and Spontaneous Fermentation.

作者信息

Luzzini Giovanni, Slaghenaufi Davide, Ugliano Maurizio

机构信息

Department of Biotechnology, University of Verona, Villa Lebrecht, via della Pieve 70, 37029 San Pietro in Cariano, Italy.

出版信息

Foods. 2021 Oct 15;10(10):2474. doi: 10.3390/foods10102474.

Abstract

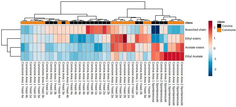
Aroma profiles of withered Corvina and Corvinone wines from two different Valpolicella terroirs were investigated in relationship to yeast strain and use of spontaneous fermentation. The results indicated that volatile chemical differences between wines were mainly driven by grape origin, which was associated with distinctive compositional profiles. Wine content in terpenes, norisoprenoids, benzenoids and C alcohols, as well as some fermentative esters, were indeed significantly affected by grape origin. Conversely, yeast strain influence was mainly associated with fermentation-derived esters. Sensory analysis, besides confirming the major role of grape origin as driver of wine differentiation, indicated that spontaneous fermentations reduced the sensory differences associated with grape origin and variety, mainly due to high content of acetic acid and ethyl acetate.

摘要

研究了来自两个不同瓦尔波利切拉产区的萎蔫科维纳和科维诺内葡萄酒的香气特征与酵母菌株及自然发酵使用之间的关系。结果表明,葡萄酒之间的挥发性化学差异主要由葡萄来源驱动,这与独特的成分特征相关。萜类化合物、降异戊二烯类化合物、苯类化合物和C醇类化合物以及一些发酵酯类的葡萄酒含量确实受到葡萄来源的显著影响。相反,酵母菌株的影响主要与发酵产生的酯类有关。感官分析除了证实葡萄来源作为葡萄酒差异化驱动因素的主要作用外,还表明自然发酵减少了与葡萄来源和品种相关的感官差异,这主要是由于乙酸和乙酸乙酯含量较高。

https://cdn.ncbi.nlm.nih.gov/pmc/blobs/49cc/8536046/3577592017b4/foods-10-02474-g001.jpg

文献AI研究员

20分钟写一篇综述,助力文献阅读效率提升50倍。

立即体验

用中文搜PubMed

大模型驱动的PubMed中文搜索引擎

马上搜索

文档翻译

学术文献翻译模型,支持多种主流文档格式。

立即体验