Suppr超能文献

血清衍生细胞外囊泡补充剂增强冷冻热疗诱导的抗肿瘤免疫。

Supplementation with Serum-Derived Extracellular Vesicles Reinforces Antitumor Immunity Induced by Cryo-Thermal Therapy.

机构信息

School of Biomedical Engineering, Shanghai Jiao Tong University, Shanghai 200030, China.

School of Biomedical Engineering, Med-X Research Institute, Shanghai Jiao Tong University, Shanghai 200030, China.

出版信息

Int J Mol Sci. 2021 Oct 13;22(20):11021. doi: 10.3390/ijms222011021.

Abstract

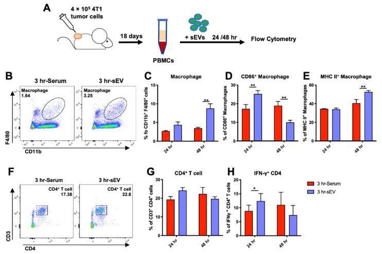
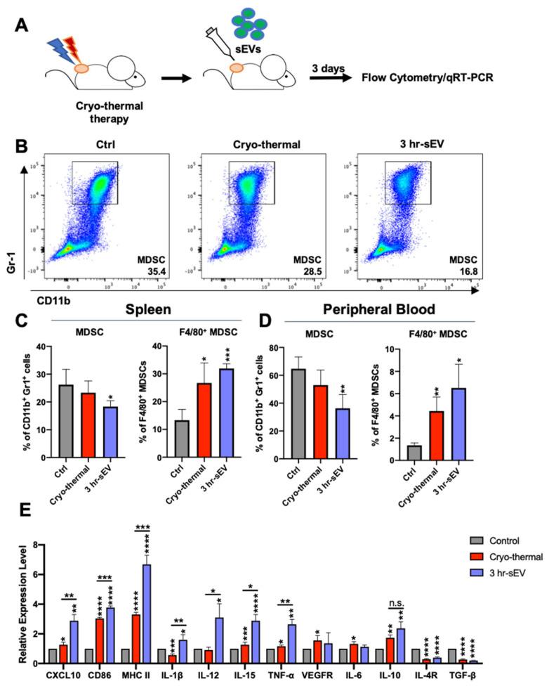
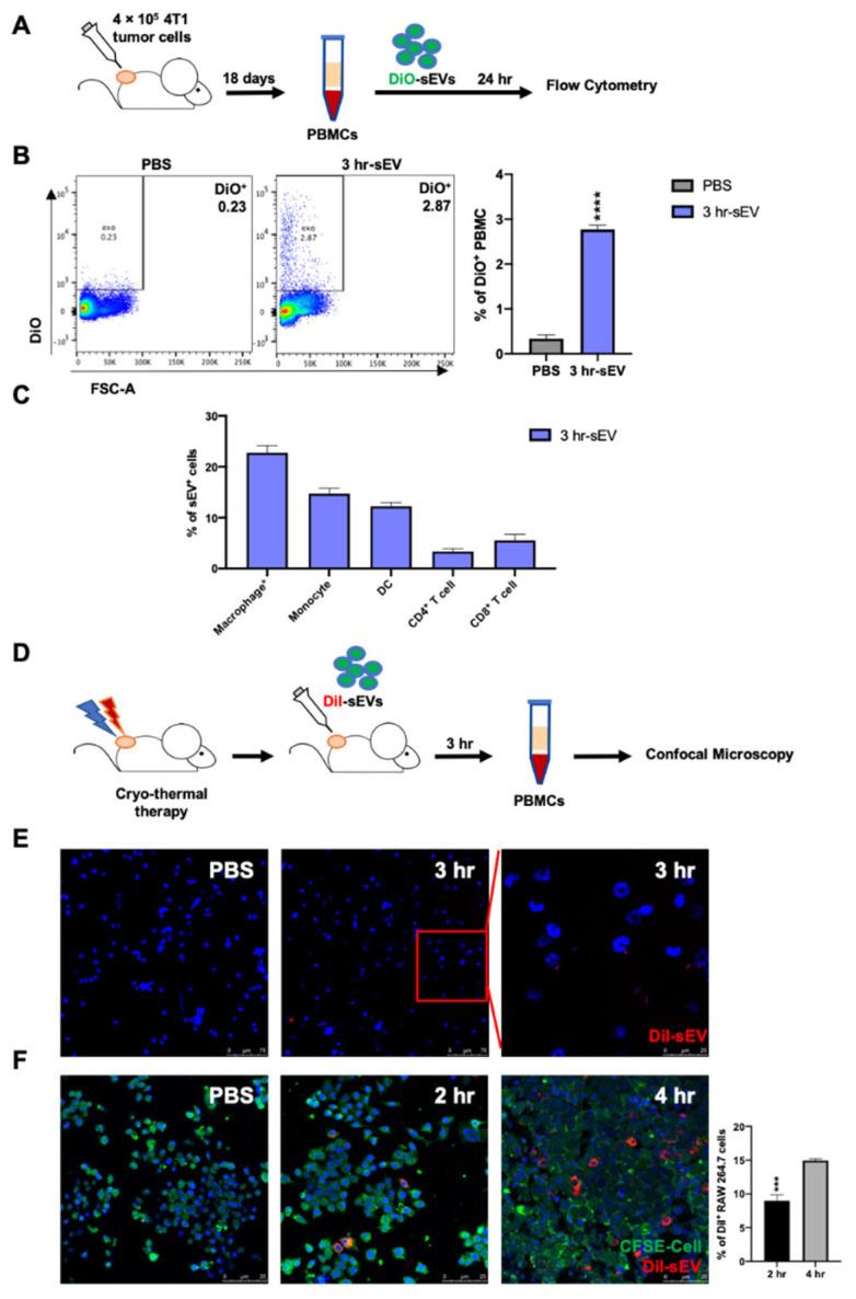
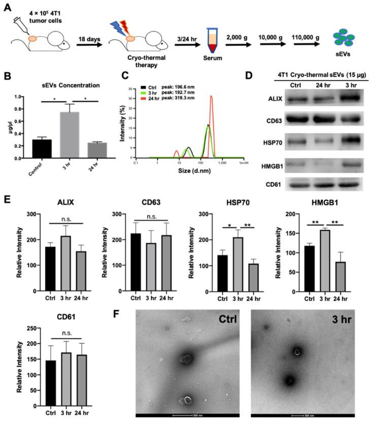
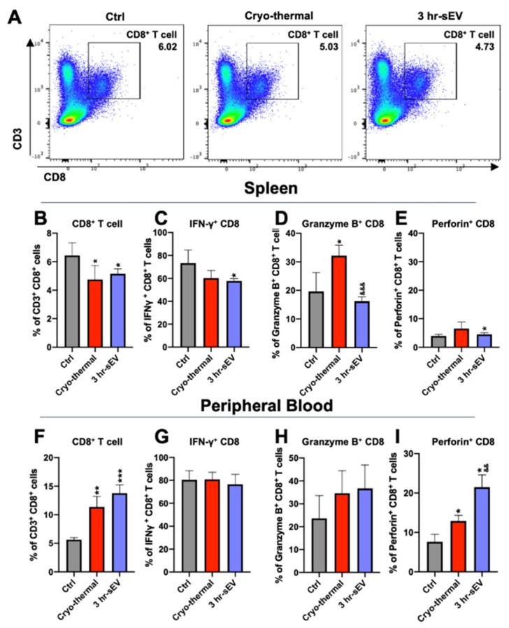
Effective cancer therapies should reshape immunosuppression and trigger antitumor immunity. Previously, we developed a novel cryo-thermal therapy through applying local rapid cooling followed by rapid heating of tumor tissue. It could not only ablate local tumors, but also, subsequently, induce systemic long-term antitumor immunity. Hyperthermia can induce the release of extracellular vesicles (EVs) to stimulate antitumor immunity. We examine whether EVs are released after cryo-thermal therapy and whether they could improve the efficacy of cryo-thermal therapy in the 4T1 model. In this study, serum extracellular vesicles (sEVs) are isolated and characterized 3 h after cryo-thermal therapy of subcutaneous tumors. sEV phagocytosis is observed in vitro and in vivo by using laser confocal microscopy and flow cytometry. After cryo-thermal therapy, sEVs are administered to mice via the tail vein, and changes in immune cells are investigated by using flow cytometry. After cryo-thermal therapy, a large number of sEVs are released to the periphery carrying danger signals and tumor antigens, and these sEVs could be phagocytosed by peripheral blood monocytes and differentiated macrophages. After cryo-thermal therapy, supplementation with sEVs released after treatment promotes the differentiation of myeloid-derived suppressor cells (MDSCs), monocytes into macrophages and CD4 T cells into the Th1 subtype, as well as prolonging the long-term survival of the 4T1 subcutaneous tumor-bearing mice. sEVs released after cryo-thermal tumor treatment could clinically serve as an adjuvant in subsequent cryo-thermal therapy to improve the therapeutic effects on malignant tumors.

摘要

有效的癌症疗法应该重塑免疫抑制并触发抗肿瘤免疫。以前,我们通过应用局部快速冷却然后快速加热肿瘤组织开发了一种新型的冷冻-热疗。它不仅可以消融局部肿瘤,而且随后还可以诱导全身长期抗肿瘤免疫。高温可以诱导细胞外囊泡(EVs)的释放,从而刺激抗肿瘤免疫。我们研究了冷冻-热疗后是否会释放 EVs,以及它们是否可以提高 4T1 模型中冷冻-热疗的疗效。在这项研究中,我们在皮下肿瘤冷冻-热疗后 3 小时分离并表征血清细胞外囊泡(sEVs)。使用激光共聚焦显微镜和流式细胞术在体外和体内观察 sEV 的吞噬作用。冷冻-热疗后,通过尾静脉向小鼠给予 sEV,并通过流式细胞术研究免疫细胞的变化。冷冻-热疗后,大量携带危险信号和肿瘤抗原的 sEV 被释放到外周,这些 sEV 可以被外周血单核细胞和分化的巨噬细胞吞噬。冷冻-热疗后,补充治疗后释放的 sEV 可促进髓系来源的抑制细胞(MDSCs)、单核细胞向巨噬细胞和 CD4 T 细胞向 Th1 亚群的分化,并延长 4T1 皮下肿瘤荷瘤小鼠的长期存活时间。冷冻-热疗后肿瘤治疗释放的 sEV 可作为临床辅助后续冷冻-热疗,以提高对恶性肿瘤的治疗效果。

https://cdn.ncbi.nlm.nih.gov/pmc/blobs/13d1/8539038/91a85e768988/ijms-22-11021-g001.jpg

文献AI研究员

20分钟写一篇综述,助力文献阅读效率提升50倍。

立即体验

用中文搜PubMed

大模型驱动的PubMed中文搜索引擎

马上搜索

文档翻译

学术文献翻译模型,支持多种主流文档格式。

立即体验