Suppr超能文献

GG 衍生细胞外囊泡调节肠道微生物群并减轻 DSS 诱导的结肠炎小鼠的炎症。

GG Derived Extracellular Vesicles Modulate Gut Microbiota and Attenuate Inflammatory in DSS-Induced Colitis Mice.

机构信息

College of Food Science and Engineering, Ocean University of China, Qingdao 266003, China.

Key Laboratory of Functional Dairy, Co-Constructed by Ministry of Education and Beijing Municipality, College of Food Science and Nutritional Engineering, China Agricultural University, Beijing 100083, China.

出版信息

Nutrients. 2021 Sep 23;13(10):3319. doi: 10.3390/nu13103319.

Abstract

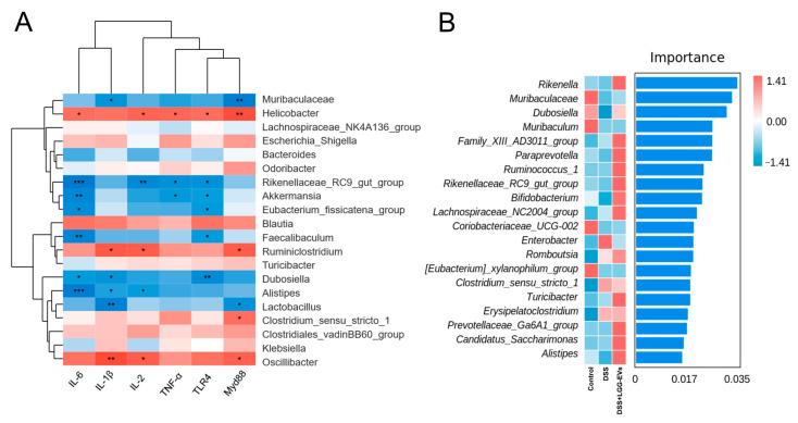
Ulcerative colitis (UC) is a relapsing and remitting inflammatory disease. Probiotics have a potential beneficial effect on the prevention of UC onset and relapse in clinical trials. GG ( GG) have shown clinical benefits on UC patients, however, the precise mechanisms are unknown. The aim of this study is to explore the effect of extracellular vesicles released from GG (LGG-EVs) on dextran sulfate sodium (DSS)-induced colitis and propose the underlying mechanism of LGG-EVs for protecting against colitis. The results showed that LGG-EVs could prevent colonic tissue damage and shortening of the colon ( < 0.01), and ameliorate intestinal inflammation by inhibiting TLR4-NF-κB-NLRP3 axis activation. Consistently, the pro-inflammatory cytokines (TNF-α, IL-1β, IL-6, IL-2) were suppressed effectively upon LGG-EVs treatment ( < 0.05). The 16S rRNA sequencing showed that LGG-EVs administration could reshape the gut microbiota in DSS-induced colitis mice, which further alters the metabolism pathways of gut microbiota. These findings propose a novel perspective of GG in attenuating inflammation mediated by extracellular vesicles and offer consideration for developing oral gavage of LGG-EVs for colitis therapies.

摘要

溃疡性结肠炎(UC)是一种反复发作和缓解的炎症性疾病。益生菌对预防 UC 的发病和复发具有潜在的有益作用,临床试验已经证明了这一点。鼠李糖乳杆菌 GG( GG)对 UC 患者具有临床益处,但确切的机制尚不清楚。本研究旨在探讨 GG 来源的细胞外囊泡(LGG-EVs)对葡聚糖硫酸钠(DSS)诱导的结肠炎的影响,并提出 LGG-EVs 预防结肠炎的潜在机制。结果表明,LGG-EVs 可以预防结肠组织损伤和结肠缩短( < 0.01),并通过抑制 TLR4-NF-κB-NLRP3 轴的激活来改善肠道炎症。一致地,LGG-EVs 处理后可有效抑制促炎细胞因子(TNF-α、IL-1β、IL-6、IL-2)的产生( < 0.05)。16S rRNA 测序显示,LGG-EVs 给药可重塑 DSS 诱导的结肠炎小鼠的肠道微生物群,进而改变肠道微生物群的代谢途径。这些发现为 GG 通过细胞外囊泡减轻炎症提供了一个新的视角,并为开发用于结肠炎治疗的口服 LGG-EVs 提供了参考。

https://cdn.ncbi.nlm.nih.gov/pmc/blobs/bf2d/8541209/50e49feb7a9a/nutrients-13-03319-g001.jpg

文献AI研究员

20分钟写一篇综述,助力文献阅读效率提升50倍。

立即体验

用中文搜PubMed

大模型驱动的PubMed中文搜索引擎

马上搜索

文档翻译

学术文献翻译模型,支持多种主流文档格式。

立即体验