Suppr超能文献

IL-6R 和 Bmi-1 轴控制头颈部癌症干细胞的自我更新和化疗耐药性。

The IL-6R and Bmi-1 axis controls self-renewal and chemoresistance of head and neck cancer stem cells.

机构信息

Department of Cariology, Restorative Sciences, Endodontics, University of Michigan School of Dentistry, Ann Arbor, MI, USA.

Department of Biostatistics, University of Michigan School of Public Health, Ann Arbor, MI, USA.

出版信息

Cell Death Dis. 2021 Oct 23;12(11):988. doi: 10.1038/s41419-021-04268-5.

Abstract

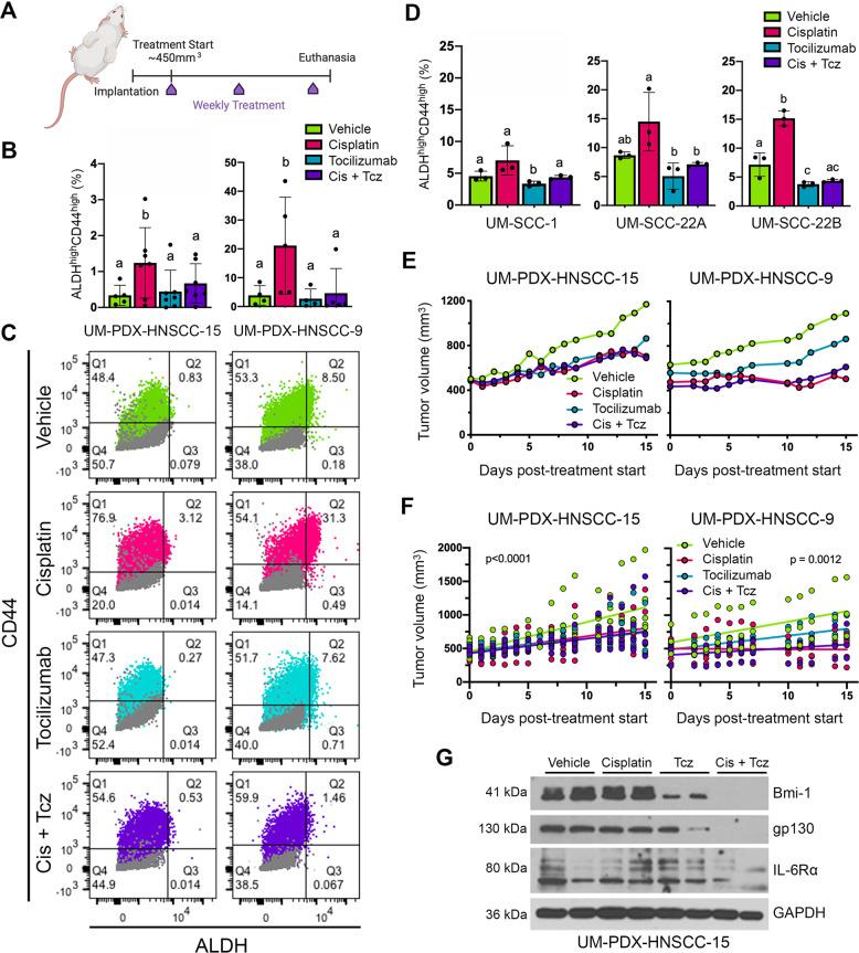
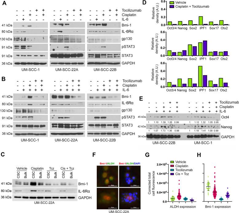
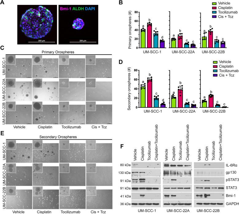
Despite major progress in elucidating the pathobiology of head and neck squamous cell carcinoma (HNSCC), the high frequency of disease relapse correlates with unacceptably deficient patient survival. We previously showed that cancer stem-like cells (CSCs) drive tumorigenesis and progression of HNSCC. Although CSCs constitute only 2-5% of total tumor cells, CSCs contribute to tumor progression by virtue of their high tumorigenic potential and their resistance to chemo-, radio-, and immunotherapy. Not only are CSCs resistant to therapy, but cytotoxic agents actually enhance cancer stemness by activating transcription of pluripotency factors and by inducing expression of Bmi-1, a master regulator of stem cell self-renewal. We hypothesized therapeutic inhibition of interleukin-6 receptor (IL-6R) suppresses Bmi-1 to overcome intrinsic chemoresistance of CSCs. We observed that high Bmi-1 expression correlates with decreased (p = 0.04) recurrence-free survival time in HNSCC patients (n = 216). Blockade of IL-6R by lentiviral knockdown or pharmacologic inhibition with a humanized monoclonal antibody (Tocilizumab) is sufficient to inhibit Bmi-1 expression, secondary sphere formation, and to decrease the CSC fraction even in Cisplatin-resistant HNSCC cells. IL-6R inhibition with Tocilizumab abrogates Cisplatin-mediated increase in CSC fraction and induction of Bmi-1 in patient-derived xenograft (PDX) models of HNSCC. Notably, Tocilizumab inhibits Bmi-1 and suppresses growth of xenograft tumors generated with Cisplatin-resistant HNSCC cells. Altogether, these studies demonstrate that therapeutic blockade of IL-6R suppresses Bmi-1 function and inhibits cancer stemness. These results suggest therapeutic inhibition of IL-6R might be a viable strategy to overcome the CSC-mediated chemoresistance typically observed in HNSCC patients.

摘要

尽管对头颈鳞状细胞癌(HNSCC)的发病机制有了重大进展,但疾病复发的高频率与患者生存的不可接受的缺陷相关。我们之前曾表明,癌症干细胞样细胞(CSC)驱动 HNSCC 的肿瘤发生和进展。尽管 CSC 仅占总肿瘤细胞的 2-5%,但由于其高肿瘤发生潜力及其对化疗、放疗和免疫治疗的抗性,CSC 有助于肿瘤进展。CSC 不仅对治疗有抵抗力,而且细胞毒性药物实际上通过激活多能性因子的转录并诱导 Bmi-1 的表达来增强癌症干性,Bmi-1 是干细胞自我更新的主要调节因子。我们假设白细胞介素 6 受体(IL-6R)的治疗抑制抑制 Bmi-1 以克服 CSC 的内在化疗耐药性。我们观察到高 Bmi-1 表达与 HNSCC 患者(n=216)无复发生存时间减少(p=0.04)相关。通过慢病毒敲低或用人源化单克隆抗体(托珠单抗)进行药物抑制来阻断 IL-6R 足以抑制 Bmi-1 表达、次级球体形成,并降低 CSC 分数,即使在顺铂耐药的 HNSCC 细胞中也是如此。用托珠单抗抑制 IL-6R 可消除 Cisplatin 介导的 HNSCC 患者来源异种移植(PDX)模型中 CSC 分数的增加和 Bmi-1 的诱导。值得注意的是,托珠单抗抑制 Bmi-1 并抑制用顺铂耐药的 HNSCC 细胞生成的异种移植肿瘤的生长。总之,这些研究表明,IL-6R 的治疗性阻断抑制了 Bmi-1 的功能并抑制了癌症干性。这些结果表明,抑制 IL-6R 的治疗可能是克服 HNSCC 患者中通常观察到的 CSC 介导的化疗耐药性的可行策略。

https://cdn.ncbi.nlm.nih.gov/pmc/blobs/4d2d/8542035/3027c383665c/41419_2021_4268_Fig1_HTML.jpg

文献AI研究员

20分钟写一篇综述,助力文献阅读效率提升50倍。

立即体验

用中文搜PubMed

大模型驱动的PubMed中文搜索引擎

马上搜索

文档翻译

学术文献翻译模型,支持多种主流文档格式。

立即体验