Suppr超能文献

建立高通量筛选 HTRF 测定法以鉴定 Skp2-Cks1 的小分子抑制剂。

Establishment of high-throughput screening HTRF assay for identification small molecule inhibitors of Skp2-Cks1.

机构信息

State Key Laboratory of Esophageal Cancer Prevention and Treatment, Key Laboratory of Advanced Drug Preparation Technologies, Henan Key Laboratory of Drug Quality Control and Evaluation, Ministry of Education of China, School of Pharmaceutical Sciences, Zhengzhou University, Zhengzhou, 450001, Henan, China.

Laboratory Animal Center, Academy of Medical Science, Zhengzhou University, Zhengzhou, 450052, Henan Province, China.

出版信息

Sci Rep. 2021 Oct 26;11(1):21105. doi: 10.1038/s41598-021-00646-3.

Abstract

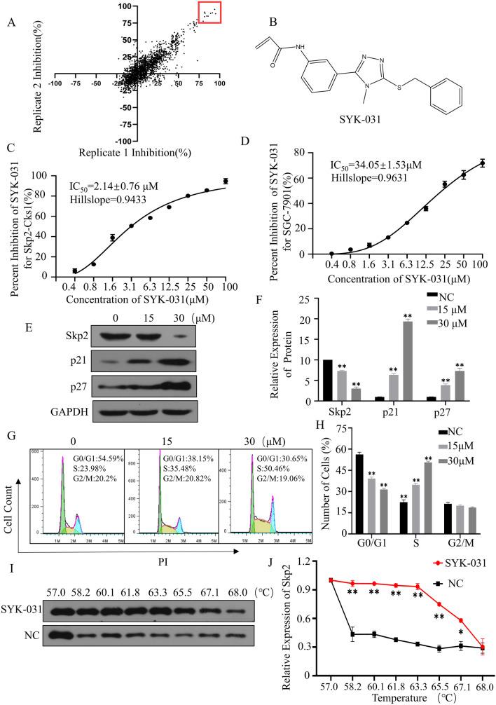
S-phase kinase associated protein 2 (Skp2), a member of the F-box family that constitute the largest known class of ubiquitin E3 specificity components, is responsible for recognizing and recruiting cyclin-dependent kinase inhibitor p27 for its ubiquitination in the presence of the small accessory protein cyclin-dependent kinase regulatory subunit 1(Cks1). Skp2 is overexpressed in esophageal carcinoma tissues and closely related with tumor poor prognosis, and perturbation of the Skp2-Cks1 interaction by inhibitors or RNAi could inhibit the proliferation and metastasis of tumor cells. Therefore, inhibition of Skp2 function by small-molecule compounds targeting Skp2-Cks1 interaction is emerging as a promising and novel anti-cancer strategy. In this study, we establish an improved high-throughput screening platform to screen Skp2 inhibitors targeting Skp2-Cks1interaction, which may provide a new therapeutic approach for the clinic.

摘要

S-期激酶相关蛋白 2(Skp2)是 F -box 家族的一员,该家族构成了已知最大的泛素 E3 特异性成分类,负责识别并募集细胞周期蛋白依赖性激酶抑制剂 p27,使其在小辅助蛋白细胞周期蛋白依赖性激酶调节亚基 1(Cks1)的存在下发生泛素化。Skp2 在食管癌组织中过度表达,与肿瘤预后不良密切相关,通过抑制剂或 RNAi 干扰 Skp2-Cks1 相互作用可以抑制肿瘤细胞的增殖和转移。因此,通过靶向 Skp2-Cks1 相互作用的小分子化合物抑制 Skp2 功能正成为一种有前途的新型抗癌策略。在本研究中,我们建立了一种改进的高通量筛选平台,用于筛选靶向 Skp2-Cks1 相互作用的 Skp2 抑制剂,这可能为临床提供一种新的治疗方法。

https://cdn.ncbi.nlm.nih.gov/pmc/blobs/8f42/8548536/15d478df0183/41598_2021_646_Fig1_HTML.jpg

文献AI研究员

20分钟写一篇综述,助力文献阅读效率提升50倍。

立即体验

用中文搜PubMed

大模型驱动的PubMed中文搜索引擎

马上搜索

文档翻译

学术文献翻译模型,支持多种主流文档格式。

立即体验