Suppr超能文献

NCF1/2/4 是与肾透明细胞癌免疫浸润相关的预后生物标志物。

NCF1/2/4 Are Prognostic Biomarkers Related to the Immune Infiltration of Kidney Renal Clear Cell Carcinoma.

机构信息

Department of Gastroenterology, First Affiliated Hospital of Xi'an Jiaotong University, Shaanxi 710061, China.

Department of Urology, The First Affiliated Hospital of Xi'an Jiaotong University, Xi'an, Shaanxi 710061, China.

出版信息

Biomed Res Int. 2021 Oct 18;2021:5954036. doi: 10.1155/2021/5954036. eCollection 2021.

Abstract

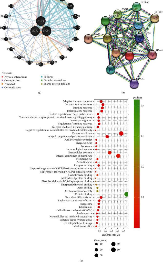
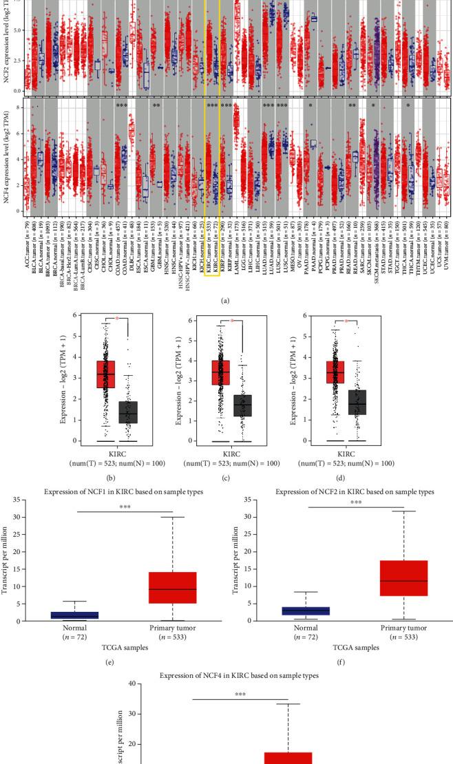
Neutrophil cytoplasmic factor 1/2/4 (NCF1/2/4) belongs to the NADPH oxidase complex, which is a cytoplasmic component, and its polymorphism is the main factor related to autoimmune diseases, which is probably caused by the regulation of peroxide. They also play a role in tumor growth and metastasis. This research is aimed at evaluating the biological function and prognostic role of NCF1, NCF2, and NCF4 genes in kidney renal clear cell carcinoma (KIRC) by using multiple online bioinformatics website, including Oncomine, GEPIA, UALCAN, Kaplan-Meier Plotter, TIMER, TISIDB, cBioPortal, LinkedOmics, GeneMANIA, and DAVID databases. The mRNA levels of NCFs were higher in KIRC tissues than in normal tissues. The overexpression of NCFs was significantly correlated with advanced pathological grades and individual cancer stages in KIRC. Meanwhile, the expressions of NCFs played an important role in the tumorigenesis and progression of KIRC. Prognostic value analysis suggested that high transcription levels of NCF1/4 were associated with poor overall survival in KIRC patients. In addition, results from the LinkedOmics database showed that the KEGG pathway related to NCFs mainly focused on immune activation and immune regulation function. NCF genetic alterations, including copy number amplification, missense mutation, and deep deletion, could be found through the cBioPortal database. Further, NCF expression was significantly correlated with infiltration levels of various immune cells as well as immune signatures. Protein-protein interaction network and enrichment analysis of NCF1/2/4 in KIRC showed that NCF coexpressed genes mainly associated with diverse immune marker sets showed significance. Overall, these results indicated that NCFs could be prognostic biomarkers as well as effective targets for diagnosis in KIRC.

摘要

中性粒细胞胞质因子 1/2/4(NCF1/2/4)属于 NADPH 氧化酶复合物,是一种细胞质成分,其多态性是与自身免疫性疾病相关的主要因素,这可能是由过氧化物的调节引起的。它们在肿瘤生长和转移中也发挥作用。本研究旨在通过使用多个在线生物信息学网站,包括 Oncomine、GEPIA、UALCAN、Kaplan-Meier Plotter、TIMER、TISIDB、cBioPortal、LinkedOmics、GeneMANIA 和 DAVID 数据库,评估 NCF1、NCF2 和 NCF4 基因在肾透明细胞癌(KIRC)中的生物学功能和预后作用。NCFs 的 mRNA 水平在 KIRC 组织中高于正常组织。NCFs 的过表达与 KIRC 中晚期病理分级和个体癌症分期显著相关。同时,NCFs 的表达在 KIRC 的发生和进展中发挥了重要作用。预后价值分析表明,NCF1/4 的高转录水平与 KIRC 患者的总体生存不良相关。此外,LinkedOmics 数据库的结果表明,与 NCFs 相关的 KEGG 通路主要集中在免疫激活和免疫调节功能上。通过 cBioPortal 数据库可以发现 NCF 的遗传改变,包括拷贝数扩增、错义突变和深度缺失。此外,NCF 表达与各种免疫细胞的浸润水平以及免疫特征显著相关。KIRC 中 NCF1/2/4 的蛋白质-蛋白质相互作用网络和富集分析表明,NCF 共表达基因主要与不同的免疫标志物集相关,具有显著意义。总体而言,这些结果表明 NCFs 可以作为 KIRC 的预后生物标志物和有效的诊断靶点。

https://cdn.ncbi.nlm.nih.gov/pmc/blobs/6e47/8545530/a5695af0ca4c/BMRI2021-5954036.001.jpg

文献AI研究员

20分钟写一篇综述,助力文献阅读效率提升50倍。

立即体验

用中文搜PubMed

大模型驱动的PubMed中文搜索引擎

马上搜索

文档翻译

学术文献翻译模型,支持多种主流文档格式。

立即体验