Suppr超能文献

中国东部鸡、孔雀和野禽中分离的 H9N2 禽流感病毒的分子特征、受体结合特性和在鸡、鼠中的复制。

Molecular characterization, receptor binding property, and replication in chickens and mice of H9N2 avian influenza viruses isolated from chickens, peafowls, and wild birds in eastern China.

机构信息

College of Agronomy, Liaocheng University, Liaocheng, People's Republic of China.

State Key Laboratory of Veterinary Biotechnology, Harbin Veterinary Research Institute, Chinese Academy of Agricultural Sciences, Harbin, People's Republic of China.

出版信息

Emerg Microbes Infect. 2021 Dec;10(1):2098-2112. doi: 10.1080/22221751.2021.1999778.

Abstract

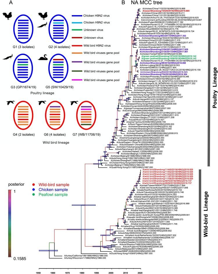
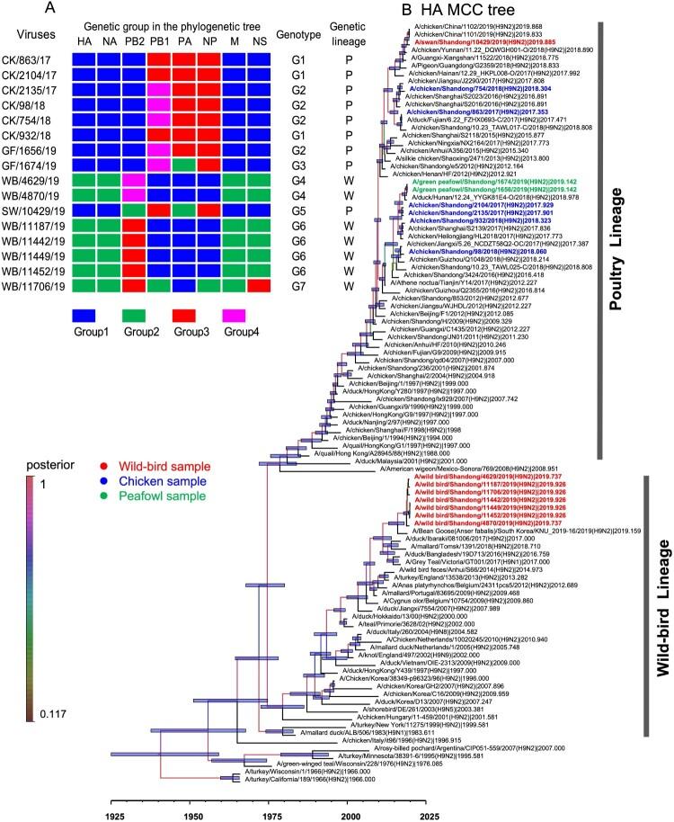
H9N2 avian influenza viruses are widely prevalent in birds and pose an increasing threat to humans because of their enhanced virulence and transmissibility in mammals. Active surveillance on the prevalence and evolution of H9N2 viruses in different avian hosts will help develop eradication measures. We isolated 16 H9N2 viruses from chickens, green peafowls, and wild birds in eastern China from 2017 to 2019 and characterized their comparative genetic evolution, receptor-binding specificity, antigenic diversity, replication, and transmission in chickens and mice. The phylogenetic analysis indicated that the green peafowl viruses and swan reassortant shared the same ancestor with the poultry H9N2 viruses prevalent in eastern China, while the seven wild bird viruses belonged to wild bird lineage. The chicken, peafowl, and swan H9N2 viruses that belonged to the poultry lineage preferentially recognized α-2, 6-linked sialic acids (human-like receptor), but the wild bird lineage viruses can bind both α-2, 3 (avian-like receptor) and human-like receptor similarly. Interestingly, the H9N2 viruses of poultry lineage replicated well and transmitted efficiently, but the viruses of wild bird lineage replicated and transmitted with low efficiency. Importantly, the H9N2 viruses of poultry lineage replicated in higher titer in mammal cells and mice than the viruses of wild birds lineage. Altogether, our study indicates that co-circulation of the H9N2 viruses in poultry, wild birds, and ornamental birds increased their cross-transmission risk in different birds because of their widespread dissemination.

摘要

H9N2 禽流感病毒广泛存在于鸟类中,由于其在哺乳动物中的毒力和传染性增强,对人类构成的威胁日益增加。对不同禽类宿主中 H9N2 病毒的流行情况和进化进行主动监测,有助于制定根除措施。我们从 2017 年至 2019 年从中国东部的鸡、绿孔雀和野生鸟类中分离出 16 株 H9N2 病毒,并对其进行了比较遗传进化、受体结合特异性、抗原多样性、复制和在鸡和小鼠中的传播特性的研究。系统进化分析表明,绿孔雀病毒和天鹅重配病毒与中国东部流行的禽源 H9N2 病毒具有相同的祖先,而 7 株野生鸟类病毒属于野生鸟类谱系。属于禽源谱系的鸡、孔雀和天鹅 H9N2 病毒优先识别α-2,6 连接的唾液酸(人源受体),而野生鸟类谱系病毒可以类似地结合α-2,3(禽源受体)和人源受体。有趣的是,禽源谱系的 H9N2 病毒复制良好且传播效率高,但野生鸟类谱系的病毒复制和传播效率较低。重要的是,禽源谱系的 H9N2 病毒在哺乳动物细胞和小鼠中的复制滴度高于野生鸟类谱系的病毒。总之,我们的研究表明,禽源、野生鸟类和观赏鸟类中 H9N2 病毒的共同流行增加了它们在不同鸟类中的交叉传播风险,因为它们广泛传播。

https://cdn.ncbi.nlm.nih.gov/pmc/blobs/10d0/8592596/dd31a2778f7d/TEMI_A_1999778_F0001_OC.jpg

文献AI研究员

20分钟写一篇综述,助力文献阅读效率提升50倍。

立即体验

用中文搜PubMed

大模型驱动的PubMed中文搜索引擎

马上搜索

文档翻译

学术文献翻译模型,支持多种主流文档格式。

立即体验