Suppr超能文献

肠易激综合征患者肠道微生物群组成和功能的改变以及每日补充益生菌后益生菌丰度增加

Alterations in Gut Microbiome Composition and Function in Irritable Bowel Syndrome and Increased Probiotic Abundance with Daily Supplementation.

作者信息

Phan Joann, Nair Divya, Jain Suneer, Montagne Thibaut, Flores Demi Valeria, Nguyen Andre, Dietsche Summer, Gombar Saurabh, Cotter Philip

机构信息

Sun Genomics, Inc., San Diego, California, USA.

Atropos Health, Palo Alto, California, USA.

出版信息

mSystems. 2021 Dec 21;6(6):e0121521. doi: 10.1128/mSystems.01215-21. Epub 2021 Nov 2.

Abstract

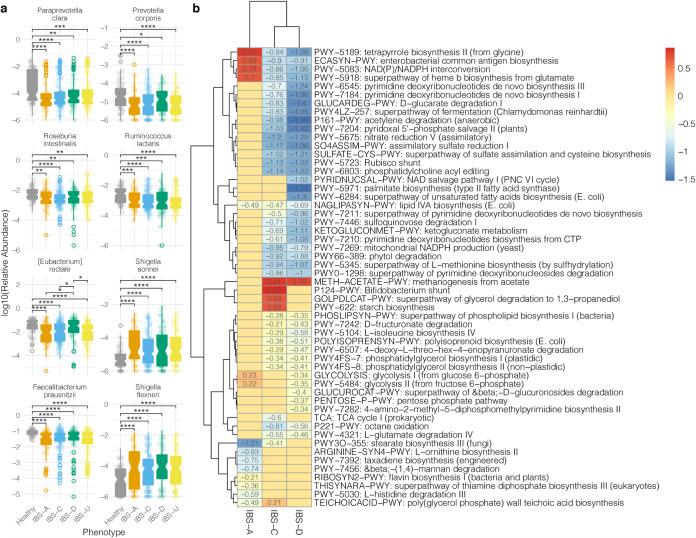
Irritable bowel syndrome (IBS) is characterized by abdominal discomfort and irregular bowel movements and stool consistency. As such, the gut microbiome has been posited as being influential for the syndrome. However, identifying microbial features associated with IBS symptom heterogeneity is difficult without large cohorts. Our aim was to identify microbial features associated with IBS and IBS subtypes compared to healthy controls and to determine if a synbiotic supplementation intervention could decrease the proportion of those microbial features. Stool samples from 490 individuals with IBS (including all dominant subtypes) and 122 individuals without IBS were analyzed with metagenomic sequencing. One hundred thirty-four IBS subjects were followed over time while receiving daily synbiotic supplementation, the composition of which varied between participants. IBS participants had significantly lower alpha diversity, an enrichment in Gram-negative bacteria, and a reduction in pathways associated with short-chain fatty acid and vitamin synthesis. species were significantly associated with IBS, while Eubacterium rectale and Faecalibacterium prausnitzii were associated with healthy controls. Random forest identified unique and overlapping microbial features associated with each IBS subtype. Longitudinal assessment of 134 IBS subjects receiving synbiotic supplements demonstrated a significant difference in microbial features and an increase in probiotic abundance across time. We identified microbial features that differentiate healthy and IBS subtypes. Synbiotic supplementation in IBS subjects did not result in alpha diversity change in the microbiome but did demonstrate changes in microbial features. Future work is needed to determine if the observed microbiome changes are associated with IBS symptom improvement. An estimated 35 million people in the United States and 11.5% of the population globally are affected by IBS. Immunity, genetics, environment, diet, small intestinal bacterial overgrowth (SIBO), and the gut microbiome are all factors that contribute to the onset or triggers of IBS. With strong supporting evidence that the gut microbiome may influence symptoms associated with IBS, elucidating the important microbes that contribute to the symptoms and severity is important to make decisions for targeted treatment. As probiotics have become more common in treating IBS symptoms, identifying effective probiotics may help inform future studies and treatment.

摘要

肠易激综合征(IBS)的特征是腹部不适、排便规律异常以及粪便性状改变。因此,肠道微生物群被认为对该综合征有影响。然而,在没有大规模队列研究的情况下,很难确定与IBS症状异质性相关的微生物特征。我们的目的是确定与IBS及其亚型相关的微生物特征,并与健康对照进行比较,同时确定合生元补充干预是否可以降低这些微生物特征的比例。对490名IBS患者(包括所有主要亚型)和122名非IBS患者的粪便样本进行宏基因组测序分析。134名IBS受试者在接受每日合生元补充剂的过程中接受长期随访,补充剂的成分因参与者而异。IBS参与者的α多样性显著降低,革兰氏阴性菌富集,与短链脂肪酸和维生素合成相关的途径减少。某些物种与IBS显著相关,而直肠真杆菌和普拉梭菌与健康对照相关。随机森林分析确定了与每种IBS亚型相关的独特和重叠的微生物特征。对134名接受合生元补充剂的IBS受试者进行纵向评估发现,微生物特征存在显著差异,且益生菌丰度随时间增加。我们确定了区分健康人和IBS亚型的微生物特征。IBS受试者补充合生元并未导致微生物群的α多样性变化,但确实显示出微生物特征的变化。未来需要开展研究以确定观察到的微生物群变化是否与IBS症状改善相关。据估计,美国有3500万人、全球11.5%的人口受IBS影响。免疫、遗传、环境、饮食、小肠细菌过度生长(SIBO)和肠道微生物群都是导致IBS发病或引发症状的因素。有强有力的证据表明肠道微生物群可能影响与IBS相关的症状,因此阐明导致症状和严重程度的重要微生物对于制定针对性治疗决策很重要。随着益生菌在治疗IBS症状方面越来越普遍,确定有效的益生菌可能有助于为未来的研究和治疗提供参考。

https://cdn.ncbi.nlm.nih.gov/pmc/blobs/7c71/8562475/a3ff08c74c7d/msystems.01215-21-f001.jpg

文献AI研究员

20分钟写一篇综述,助力文献阅读效率提升50倍。

立即体验

用中文搜PubMed

大模型驱动的PubMed中文搜索引擎

马上搜索

文档翻译

学术文献翻译模型,支持多种主流文档格式。

立即体验